2022-12-02 来源:成都万通汽车培训学校
原标题:铁路系统:选这些专业和大学更“吃香”!
在很多人眼里,公务员、事业编、国企、央企等工作堪称“铁饭碗”,工作稳定待遇高。因此,有考爸考妈和同学咨询:毕业后想进铁路系统工作,该怎么选专业和学校? 今天薛老师就给大家推荐部分专业和院校,供大家参考。
1.铁路系统概况
中国国家铁路集团有限公司(简称“中国铁路”)是经国务院批准、依据《中华人民共和国公司法》设立、由中央管理的国有独资公司。共有33个公司构成:

2.铁路系统内部的重要分工
车务系统:负责运输管理和客货运,主要管理车站。 机务系统:管理火车司机和机车(火车头)运用、维修。 工务系统:管理铁道线路,路基,轨道,也包括桥梁、隧道。 电务系统:管理铁路信号设备。
供电系统:管理电气化铁路的供电设备。
车辆系统:管理客货运铁路车辆(车厢),动车组运用、维修。
那么,想进入铁路系统工作,哪些专业和院校更有优势呢?我们根据铁路系统的招聘信息和院校招生信息,给大家列举了部分专业院校,一起来看看!
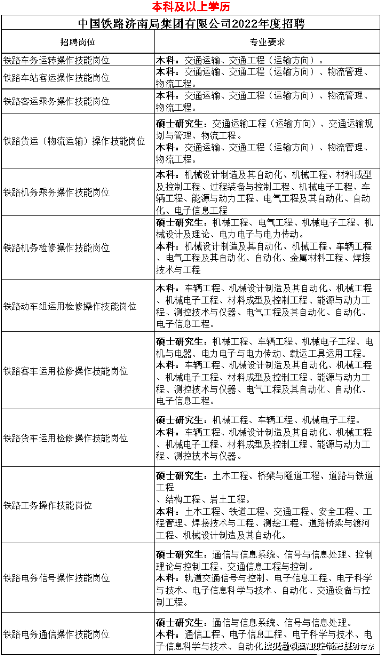
在介绍专业之前,咱先参考下面的招聘信息:

轨道交通信号与控制专业的前身为铁道信号专业,研究的是铁路运输系统中,保证行车安全、提高区间和车站通过能力以及编解能力的手动控制、自动控制及远程控制技术。
轨道交通信号与控制专业主要为适应我国轨道交通事业的快速发展,培养高速铁路、客运专线、铁路、地铁及城市轨道交通领域的信息和控制的专门人才,该专业每年铁路系统招聘人数都不少。
当前该专业开设院校不多,因此该专业毕业生对口就业率较高,你可以重点关注这些院校:北京交通大学、西南交通大学、华东交通大学、兰州交通大学等。
铁道工程主要研究铁道的规划、设计、施工、管理和养护等方面的基本知识和技能,涉及铁道、交通和土建等领域。例如:铁道线路的规划,高速铁路的勘测设计,铁道的维护养护等。
该专业就业方向还是比较固定的,基本就在铁路与城市地面轨道之间择业,可以说是铁路系统的“刚需”专业, 每年招聘人数都不少。
想学该专业,这些院校实力很强:北京交通大学、中南大学、石家庄铁道大学、兰州交通大学等。
想了解更多专业详情,你可以点击阅读这篇文章:铁道工程专业介绍
车辆工程从初期涉及力学、机械设计理论、金属材料、化工,到今天拓展至与计算机、测试计量技术、交通运输、控制技术等的相互渗透、相互联系,形成了一门涵盖多种高新技术的综合性学科。
这个专业名称中的“车辆”是对所有陆地移动机械的总称,我们常见的汽车、火车、动车、高铁、地铁、军用车辆以及其他工程车都属于车辆的范畴。
该专业主要有两个培养方向:汽车方向和轨道交通方向,想要进铁路系统,就要选择那些轨道交通方向的院校。如西南交通大学,兰州交通大学、同济大学铁道与城市轨道交通研究院的车辆工程专业等。
电气工程及其自动化专业是以电能、电气设备和电气技术为手段来创造、维持与改善限定空间和环境的一门科学,涵盖电能的转换、利用和研究三方面。每年铁路系统招聘中,基本都会招这个专业的学生。
由于它是一门交叉学科,与很多行业有着密切的关系,如电力、电子、控制、计算机等,而且还是需要学生不断动手实践的专业,课程学习难度不小,所以报考该专业得做好心理准备。
想学该专业,这些院校实力很强:清华大学、华中科技大学、华北电力大学、西安交通大学等。
交通运输工程、交通运输规划与管理、交通运输(铁道运输)、物流管理、载运工具及其运用、机械设计制造及其自动化、土木工程(桥梁工程、隧道工程、铁道工程)、给排水科学与工程、机械工程、机械电子工程、信号与信息处理、轨道交通信号与控制(铁道信号)、网络工程(铁道信号)、自动化(铁道信号)、交通设备信息工程(铁道信号)、交通信息工程及控制(铁道信号)、自动控制 (铁道信号)、会计学、财务管理、金融学、税收学、民商法学、诉讼法学、经济法学、环境与资源保护法学 、国际法学、法学、知识产权等。
想进铁路系统,考生可以多关注“原铁道部直属院校”,这些院校或合并或升级,当下主体如下:
同济大学是中华人民共和国教育部直属,教育部与国家海洋局、上海市共建的全国重点大学;中央直管副部级建制高校,国家“世界一流大学建设高校”,国家“211工程”和“985工程”建设高校;是中国最早的七所国立大学之一,2000年,原上海铁道大学与同济大学合并成同济大学。
中南大学是中华人民共和国教育部直属的全国重点大学,位列国家“世界一流大学建设高校A类“、“985工程”、“211工程”。中南大学由原湖南医科大学、长沙铁道学院与中南工业大学于2000年4月合并组建而成。
北京交通大学是中华人民共和国教育部直属的全国重点大学,教育部、交通运输部、北京市人民政府、中国国家铁路集团有限公司共建高校,位列“211工程”。是交通学校三个源头之一。
西南交通大学是中华人民共和国教育部直属的全国重点大学,由教育部、中国铁路总公司、四川省和成都市共建,位列国家首批世界一流学科建设高校、211工程。
学校以唐山交通大学扬名海内外,素有“东方康奈尔”之美誉。1952年经院系调整,更名唐山铁道学院,专事轨道交通人才培养。1964年学校内迁峨眉,1972年定名西南交通大学。1989年学校办学主体迁成都。
石家庄铁道大学是河北省重点大学,河北省人民政府与教育部、国家国防科工局、国家铁路局共建高校。石家庄铁道大学的前身是创建于1950年的中国人民解放军铁道兵工程学院,系当时全军重点院校;1979年被列为全国重点高等院校;1984年转属铁道部,更名为石家庄铁道学院;2000年划转河北省,实行中央与地方共建,为河北省重点骨干大学;2010年3月更名为石家庄铁道大学。
大连交通大学是一所以轨道交通和复合型软件人才培养为特色的高等学校,是东北地区惟一一所以轨道交通为特色的高等学校。
大连交通大学创建于1956年,时为大连机车车辆制造学校;1958年升格为大连铁道学院,隶属原铁道部管理;2000年2月划转为辽宁省政府管理,实施"中央与地方共建,以地方管理为主"的管理体制;2004年5月经教育部批准更名为大连交通大学。
兰州交通大学是中央部委投资省部共建重点大学,交通运输部、国家铁路局、中国铁路总公司和甘肃省人民政府共建大学,学校作为交通大学的重要分支之一,历史可追溯至1896年,是由唐山铁道学院(现西南交通大学)和北京铁道学院(现北京交通大学)的科系一分为二迁至兰州后于1958年经国务院批准重新组建而成的我国第三所铁路高校。2003年4月,兰州铁道学院更名为兰州交通大学。2012年,中华人民共和国铁道部和甘肃省人民政府签署协议,共建兰州交通大学。
华东交通大学是一所以交通为特色、轨道为核心、多学科协调发展的教学研究型大学。1971年,国家决定将上海交通大学机车车辆系以及同济大学铁道工程专业并入上海铁道学院,更名为华东交通大学,迁往江西。1978年,华东交通大学与上海铁道学院各自继续办学。学校原隶属铁道部,2000年转制为“中央与地方共建,以地方管理为主”,是国家“中西部高校基础能力建设工程”高校。


关注中国铁路人才招聘网,各家铁路局单位招聘信息都会在上面发布,也是官方正式渠道,全国每年招录上万人。全年各时段都有招聘,一般分为本科和专科两个批次,本科需要笔试+面试,笔试内容一般为行测、专业知识和铁路常识,专科仅需面试,面试基本为半结构化。铁路系统招聘没有公务员竞争这么激烈,是进国企的好选择。
铁路职业技术学院一般都是专科生,专业性比较强,就是专门学铁路方面的。铁路局在招收大量技术人才时就会专门去铁路职业技术学院进行招聘。基本上满足条件(身高视力)就可以进去,只需面试就有机会成为正式工。
1铁路系统概况:
现在的中国铁路总公司(后文简称铁总)是国务院直属的国有独资企业,和其它特大型国有企业同样的身份。铁路局是铁总(原铁道部)在地方的基本组成单位,全国目前共有哈尔滨、沈阳、北京、太原、呼和浩特、西安、武汉、郑州、济南、上海、南昌、南宁、成都、昆明、兰州、乌鲁木齐和广州铁路(集团)公司、青藏铁路公司共计18个铁路局,3个专业运输公司(例如中铁快运)。
2铁路内部的主要分工:
车务系统:负责运输管理和客货运,主要管理车站。
机务系统:管理火车司机和机车(火车头)运用、维修。
工务系统:管理铁道线路,路基,轨道,也包括桥梁、隧道。
电务系统:管理铁路信号设备。
供电系统:管理电气化铁路的供电设备。
车辆系统:管理客货运铁路车辆(车厢),动车组运用、维修。
现列举部分铁路系统所需专业供大家参考。除了这些专业之外,还有很多专业可以进铁路系统工作。
1轨道交通信号与控制
轨道交通信号与控制专业是教育部特设专业之一,主要为适应长三角地区轨道交通的快速发展,培养轨道交通发展过程中在规划、设计、建设、运营、管理等方面。
主要学习轨道交通信号与控制技术的基本知识和理论,受到本学科相关训练,具有城市轨道交通信号设备生产、安装、调试、维修养护、管理及工程设计与施工、技术改造的能力。
毕业生可在国有铁路各路局、城市地铁公司、各地方铁路公司等部门从事技术开发与管理、工程设计及设备维护等工作。
开设院校:
华东交通大学、西南交通大学、重庆邮电大学移通学院、中北大学等。
2电气工程及其自动化
电气自动化专业既是新兴学科,又被广泛应用,就业和创业前景都相当可观。
要有宽厚的技术理论基础和比较坚实的专业基础知识,具有较强的电气工程基本技能和较好的电气工程实践训练,具备一定适用市场经济的科学研究、科技开发和组织管理能力。
毕业后主要从事与电气工程有关的系统运行、自动控制、电力电子技术、信息处理、试验分析、研制开发、经济管理以及电子与计算机技术应用等领域的工作。
开设院校:
清华大学、武汉大学、重庆大学、重庆交通大学、重庆理工大学等。
3车辆工程
车辆工程从初期涉及力学、机械设计理论、金属材料、化工,到今天拓展至与计算机、测试计量技术、交通运输、控制技术等的相互渗透、相互联系,形成了一门涵盖多种高新技术的综合性学科。
主要学习车辆工程及相关领域的基础理论、技术及有关机械产品与设备的设计方法、制造工艺和市场营销知识,具备进行汽车和汽车零部件技术研究、设计、制造和汽车营销管理方面的基本能力。
车辆工程专业就业范围非常广,除了支持汽车成型的材料技术、支持汽车动力系统的机械技术外,机车车辆、轻轨车辆、军用车辆及工程车辆等陆上移动机械几乎无所不包。
想要进铁路系统,要看报考的院校所开设的车辆工程专业的研究方向是铁路方向,例如西南交通大学就不错。而吉林大学的车辆工程是汽车方向。
开设院校:
吉林大学、山东大学、重庆大学、西南交通大学、重庆理工大学等。
4铁道工程技术
铁路是传统的资金密集型、劳动密集型行业,是提供大量就业岗位的行业之一。
铁道工程技术专业主要培养能从为铁路行业或企业输送工作适应性较强的、能承担铁路、城市轨道交通、桥梁工程的勘测设计、铁路施工与管理、养护与维修等工作的复合性技能型人才。
毕业后主要面向铁路工程、城市地面轨道工程、城市地下铁道工程施工及铁路运营单位的铁道工程部门。
开设院校:
西华大学、西南交通大学、黑龙江交通职业技术学院、重庆交通职业学院、山东职业学院等。
5道路桥梁工程技术
随着城市建设和公路建设的不断升温,道路桥梁工程技术专业的就业形势近年持续走高。
培养具有道路工程、桥梁工程、隧道工程施工与技术管理方面职业能力,能在交通土建行业、企业从事组织施工、技术管理等职业岗位的高端技能型人才。
本专业被交通部列为紧缺专业之一,是交通土建类的主要专业,主要承担公路及城市道路、桥梁、隧道等工程的建设,具有广阔的就业前景。
开设院校:
重庆交通大学、重庆邮电大学、重庆水利电力职业技术学院、湖南交通职业技术学院、陕西铁路工程职业技术学院等。
6铁道交通运营管理
中国铁路运输行业已有127年的历史。目前正处于发展时期,前景是相当不错的。
铁道交通运营管理专业主要培养能从事铁道交通运输业运营管理的高级技术应用性专门人才。
毕业后可以就职于铁路局(或集团公司)的运输及相关运营管理及技术岗位、各层次铁路车站各运输工种及其它与铁路相关行业的运营、管理、服务等岗位各种地面及地下轨道交通的运营管理和服务岗位。
开设院校:
南京铁道职业技术学院、武汉铁路职业技术学院、重庆公共运输职业学院、四川管理职业学院、湖南铁路科技职业技术学院等。
以下排名不分先后。
北京交通大学位于中国政治、文化、科教中心首都北京,是教育部直属高校,由教育部、中国铁路总公司、北京市共建的全国重点大学,是北京高科大学联盟成员高校,是国家“211工程”、“985工程优势学科创新平台”、“2011计划”、“111计划”、“卓越工程师教育培养计划”项目建设高校。学校是国家建设高水平大学公派研究生项目签约高校,是具有研究生院的首批博士、硕士学位授予权高校。
西南交通大学位于素有“天府之国”美誉的历史文化名城成都,是教育部直属,由教育部、中国铁路总公司(原铁道部) 、四川省和成都市共建的全国重点大学,是国家首批“211工程”、“985工程优势学科创新平台”、111计划、“2011计划”和 “卓越计划”重点建设大学,是“1+2+1中美人才培养计划”、“中法4+4”项目、“中欧精英大学联盟”的主要成员,是“国家建设高水平大学公派研究生项目”签约高校和国家“援藏计划”培养院校。
石家庄铁道大学的前身是中国人民解放军铁道兵工程学院,创建于1950年,系当时中国人民解放军重点院校;1979年被列为全国重点高等院校;1984年转属铁道部,更名为石家庄铁道学院;2000年划转河北省,实行中央与地方共建,为河北省重点骨干大学;2010年3月更名为石家庄铁道大学。
兰州交通大学是中央部委投资省部共建重点大学,交通运输部、国家铁路局、中国铁路总公司和甘肃省人民政府共建大学,“高等学校创新能力提升计划”(2011计划)、全国毕业生就业典型经验高校、中华人民共和国铁道部继续教育基地、全国具有推荐优秀本科生免试攻读硕士研究生资格的高校、中国政府奖学金海外留学生招收院校、铁道部重点大学、教育部本科教学工作水平评估优秀高校、教育部来华留学生示范基地、中国轨道交通职业教育联盟理事单位、中国人民解放军空军后备军官选拔培养院校、国家军工科研生产高校;教育部“卓越工程师计划”高校、国家“中西部高等教育振兴计划”重点建设高校、“中俄交通大学联盟”大学成员之一、“一带一路”高校战略联盟(8国47所)成员之一。
大连交通大学是一所以工为主,管、理、文、经、法、艺等多学科协调发展、以轨道交通和复合型软件人才培养为特色的高等学校,是东北地区惟一一所以轨道交通为特色的高等学校,是教育部第二批实施“卓越工程师教育培养计划”的高校。
中南大学是教育部直属的综合性全国重点大学,国家首批“211工程”和“985工程”院校,同时也是首批“2011计划”高校,由教育部、工业和信息化部、湖南省政府部省三方重点共建的大学,又是国家111计划23所入选高校最核心大学之一,也是湖南唯一一所副部级大学。
华东交通大学是一所以工为主,经、管、文、理、法、教育、艺术等多学科协调发展,以交通为特色、轨道为核心的教学研究型大学,江西省属重点大学。学校是教育部“卓越工程师教育培养计划”高校以及“2011计划”省级参与高校,是南京军区招收和选拔培养后备军官(国防生)签约高校,为2012-2013年度教育部公布的50所全国毕业生就业典型经验高校之一。
南京铁道医学院的前身可以追溯到1954年第五军医大学迁至西安与第四军医大学合并组建新的第四军医大学,其留在南京的师资设备等于1958年转建为南京铁道医学院,2000年与东南大学合并,单独招生,并与2008年开始整体在一本招生。
苏州科技大学地处中国历史文化名城、素有“人间天堂”美誉的古城苏州,由原建设部直属高校苏州城建环保学院与原铁道部直属高校苏州铁道师范学院于2001年9月合并组建而成,是一所中央与地方共建、以江苏省管理为主的普通高等院校。
来源:高校信息综合整理。返回搜狐,查看更多
责任编辑:
预约报名咨询专线
19182122380 版权所有:成都万通汽车培训职业技能学校有限公司 蜀ICP 备1107724号