2022-12-02 来源:成都万通汽车培训学校


2021年,郑州市区“小升初”全部实行网上报名。昨日,《郑州市义务教育入学服务平台使用说明》公布。按照计划,2021年“郑州市义务教育入学服务平台”将于6月17日开放。
服务平台使用说明按照《说明》要求2021年“小升初”郑州市区小学毕业生可通过“郑州市义务教育入学服务平台”(http://rxfw.zzedu.net.cn)查看小升初报名信息选报、查看民办初中学校志愿查看电脑派位录取结果等。小学毕业生若选报民办初中学校意愿,必须通过“入学服务平台”进行。
按照计划,平台将于6月17日开放,毕业生及家长可通过计算机、手机访问“郑州市义务教育入学服务平台”,选择“小升初入学服务”模块后进行相关操作。
毕业生进行网上报名,应首先按照“入学服务平台”提示说明,输入毕业生姓名、身份证号,经验证后,输入手机号码激活账户,进行密码设置;账户和密码设置成功后,登录“入学服务平台”只需使用小学毕业生姓名、手机号码和密码;激活学生账户所用手机号码必须是《就近入学报名登记表》中所填写的手机号码。
具有郑州市区户籍在外就读的小学毕业生,须在区中招办报名点提交《就近入学报名登记表》完成报名,由区中招办录入毕业生信息后,才能在“服务平台”激活账户,进行密码设置。
2021年全市民办初中学校报名时间为6月17日8:00-6月19日23:59,过期系统将自动关闭。
在此期间,报名者可登录“入学服务平台”,点击“民办初中学校报名”;在“民办初中学校志愿”页面,选择志愿学校,选择完毕后,点击“确认”按钮,弹出的对话框将显示报名者选择的志愿学校,核对无误后请点击“确认”,之后系统提示志愿填报完成;志愿选报确认后,如果需要修改变更志愿信息,只能在最近变更时间半小时后进行。
电脑派位结束后,小学毕业生及家长可通过“入学服务平台”查看电脑派位录取结果。被民办初中学校录取的学生不再参加其他学校的招生。
返郑报名小学毕业生请关注报名时间
6月17日至19日,办公时间:上午8:30—12:00,下午14:30—18:00。
报名地点
金水区
报名地点:郑州冠军中学(金杯路与冠军路交叉口正东二百米路南、河南省体育中心东门往东二百米路南),咨询电话:0371—53388169
中原区
报名地点:郑州市中原区向阳小学(中原路与华山路交叉口沿华山路向北100米,至豫园路向西200米路北),咨询电话:0371—67639434
管城区
报名地点:郑州市管城回族区南十里铺小学(南三环与紫荆山南路交叉口向北200米白桦路路北),咨询电话:0371—66393909
二七区
报名地点:二七区长江东路小学(长江路与碧云路交叉口南200米路西),咨询电话:0371—61177705
惠济区
报名地点:惠济区迎宾路小学(科达街与乐飞街交叉口向北50米路西),咨询电话:0371—55099292
高新区
报名地点:郑州市第五十八中学智美校区(紫楠路与杜兰街交叉口西北),咨询电话:18937116604
经开区
报名地点:郑州经开区实验中学(经开区第六大街与经南五路交叉口向东100米路北),咨询电话:0371—66787050
郑东新区
报名地点:郑州市郑东新区招生考试中心(普惠路与健安街交叉口向东100米路南),咨询电话:0371—61830037
航空港区
报名地点:郑州航空港区领航学校(巡航路与凌寒街交叉口),咨询电话:0371-60890193
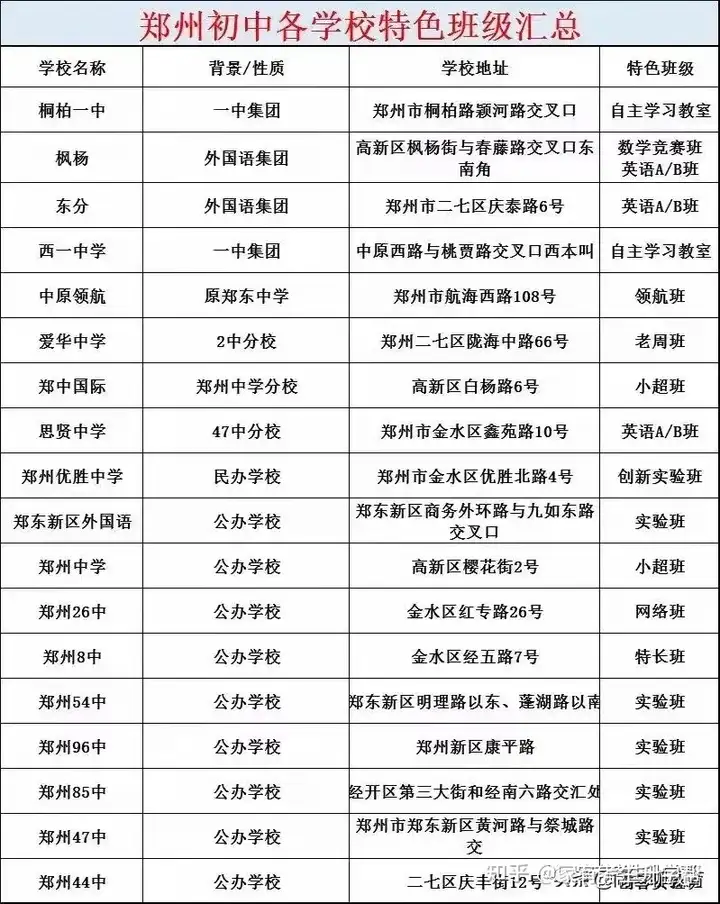
民办初中学校招生范围请看清今年,郑州市区共有55所民办初中学校招生,经学校申请,各区教育局审核,郑州市教育局审批,确定54所面向郑州市内九区招生,1所面向本区招生。





小学毕业生及其家长根据民办初中学校招生范围,自主选择民办初中学校志愿,每一位小学毕业生只能选报一所民办初中学校。郑州市区报名人数超过招生计划的民办学校,全部实行电脑派位录取。
温馨提醒,民办初中学校选报请慎重。民办初中学校根据本校招生计划,按照核定的招生范围,招收具有郑州市区小学正式学籍或具有郑州市区户籍在外就读、有选择民办初中学校就读意愿、愿意承担民办学校学费的小学应届毕业生。
2021年,郑州市区实行公办、民办初中学校同步报名、同步录取、同步注册学籍。在民办初中学校招生的同时,实施公办初中学校学位分配。未被民办初中学校录取的学生,由各区教育局安排进入有空余学位的公办初中学校就读。

金水区/高新区/经开区,2021年小学升初中报名须知汇总!
郑州市小学升初中政策公布后,郑州各区也陆续发布了政策细节,做了汇总,方便大家查看!
金水区小升初报名须知
尊敬的学生家长:您好!首先衷心感谢您一直以来对金水教育工作的关心、理解与支持。现将2021年郑州市公办、民办小升初报名注意事项告知大家。一、公办初中学校招生入学工作(一)招生原则今年,郑州市区公办初中继续坚持免试、相对就近入学的原则;坚持适龄儿童随父母生活的原则,坚持以适龄儿童随父母生活家庭实际住址为准的原则,坚持户籍与父母生活家庭实际住址一致的原则。规范招生行为,切实维护适龄儿童的合法入学权益。(二)证件准备1.具有郑州市区常住户口的学生报名准备:户口簿;父母身份证;义务教育证书;房屋所有权证。2.进城务工人员随迁子女报名准备:郑州市居住证;父母一方与用人单位签订的劳动合同或工商行政部门颁发的营业执照;户籍所在地的户口簿;父母身份证,义务教育证书。(三)报名方法1. 郑州市区小学毕业生由各毕业学校集体报名。2. 具有郑州市区常住户口在外地就读的小学毕业生,由本人或家长携带相关证件于6月17日—19日到家庭住址所在区中招办报名。3.金水区零星报名地点:郑州冠军中学二、关于民办初中学校招生入学工作 2021年,郑州市区实行公办、民办初中学校同一平台、同步报名、同步录取、同步注册学籍。在民办初中学校招生的同时,实施公办初中学校学位分配。(一)招生对象具有郑州市区小学正式学籍或具有郑州市区户籍在外就读、有选择民办初中学校就读意愿、愿意承担民办学校学费的小学应届毕业生。(二)报名时间6月17日—6月19日(三)报名方法民办初中学校招生全部实行网上报名,符合条件的学生和家长可在规定时间内通过“服务平台”,选择“小升初入学服务”,进行网上报名,网址:http://rxfw.zzedu.net.cn。每位小学毕业生只能选报一所民办初中学校。(四)信息查看报名结束后,学生和家长可登陆““服务平台”查看学生本人的民办初中学校报名信息及电脑派位结果。已被电脑派位录取的学生不再参加其他学校的招生,未被民办初中学校录取的学生,安排进入公办初中学校就读。温馨提醒:各位家长帮孩子选择民办学校志愿时务必慎重,请尊重孩子意愿,结合孩子优势,参考学校发展特色进行选择,适合孩子的才是最好的!招生咨询电话:0371—53388169招生举报电话:0371—60116615金水区中招办2021年6月1日
高新区小升初报名须知
根据《郑州市教育局关于印发〈郑州市市区2021年义务教育阶段学校招生入学工作实施意见〉的通知》(郑教基〔2021〕22号)文件精神,结合高新区实际,现就2021年小学毕业生升初中入学工作的有关事宜通知如下:
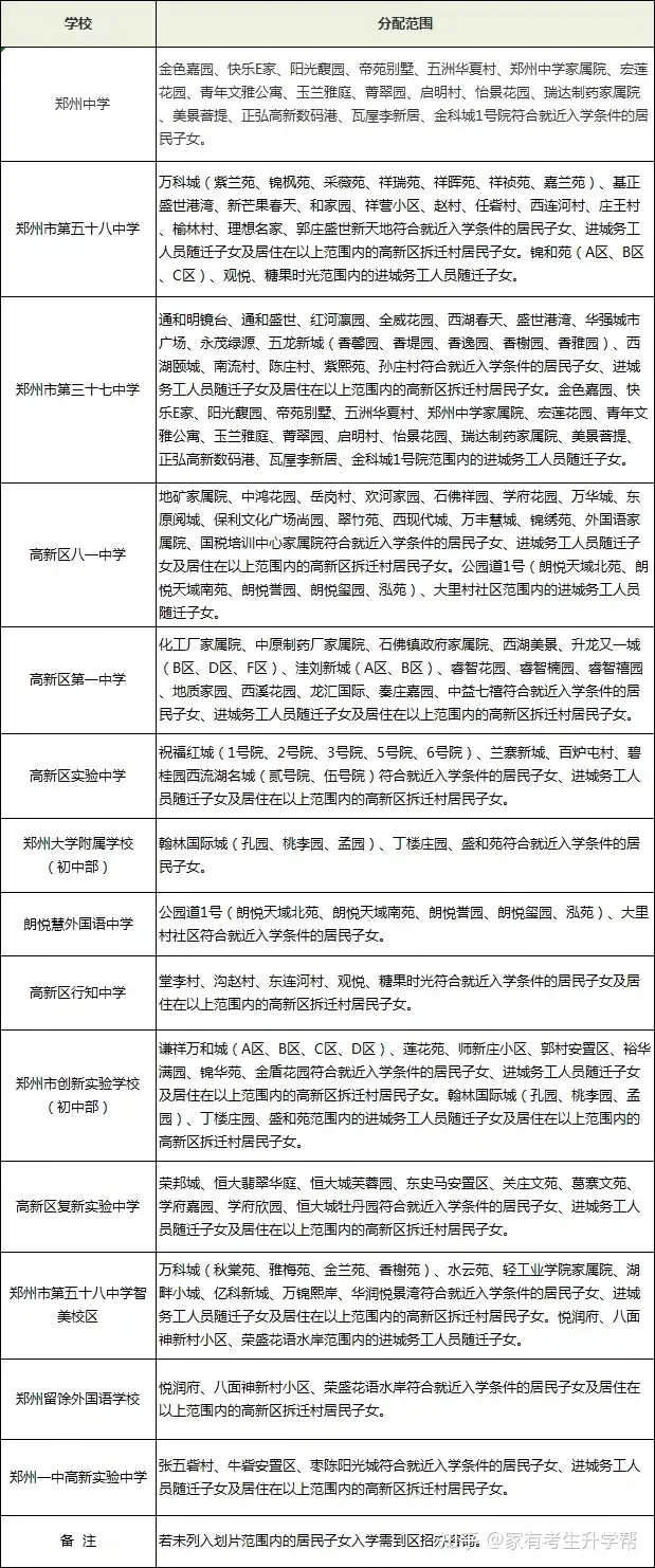
一、报名时间报名登记时间:6月17日~19日办公时间:上午8:30~12:00 下午 14:30~18:00二、报名地点郑州市第五十八中学智美校区(紫楠路与杜兰街交叉口西北)咨询电话:18937116604三、报名办法(一)高新区小学毕业生随学校集体报名,家长不再到报名点报名。(二)郑州市市内其它八区小学毕业生需按跨区进行报名。需将报名材料上交到毕业学校所在区,由毕业学校所在区招生办集中到接收区招生办报名。家长不再到报名点报名。(三)郑州市市区(中原区、金水区、二七区、管城区、惠济区、高新区、经开区、郑东新区、航空港区)以外小学毕业生,根据以下情况进行报名:1.高新区拆迁或安置村户口:须携带户口簿原件及复印件(户口簿首页、父母页、学生页)、父母身份证原件及复印件1份、小学义务教育证书原件及复印件1份或纸质学籍表原件1份、近期免冠二寸彩照2张(与报名登记表同一底版)到区报名点履行报名手续。2.高新区购房且户口已迁入(户住一致)的小学毕业生报名:户口簿原件及复印件(户口簿首页、父母页、学生页)、父母身份证原件及复印件1份、房产证原件及复印件1份,小学义务教育证书原件及复印件1份或纸质学籍表原件1份、近期免冠二寸彩照2张(与报名登记表同一底版)到区报名地点履行报名手续。(四)民办初中报名:1.报名时间:6月17日8:00~6月19日23:592.招生对象:民办初中学校根据本校招生计划,按照核定的招生范围,招收具有郑州市区小学正式学籍或具有郑州市区户籍在外就读、有选择民办初中学校就读意愿、愿意承担民办学校学费的小学应届毕业生。3.报名方法:民办初中学校招生实行网上报名,小学毕业生或家长在规定时间通过“服务平台”,选择“小升初入学服务”,进行网上报名,网址:http://rxfw.zzedu.net.cn。每一位小学毕业生只能选报一所民办初中学校。报名结束后,学生及其家长可登录“服务平台”查看学生本人的民办初中学校报名信息。4.招生办法:2021年郑州市市区公办、民办初中学校使用同一平台,同步报名、同步录取、同步注册学籍。对报名人数超过招生计划的民办初中学校,实行电脑派位录取;对报名人数未超过招生计划的民办初中学校,实行“注册入学,直接录取”。被民办学校录取的学生不再参加其他学校的招生。在民办初中学校招生的同时,实施公办初中学校学位分配,未被民办初中学校录取的学生,安排进入公办初中学校就读。四、报名流程家长测量体温后到等候区按照户口类别分类排队等候。按照工作人员的指引,到审验区进行材料审验,审验合格后,家长到填表区领取表格并如实填写、签字,最后家长携带所有资料到信息录入区进行信息录入后,方可离开报名点。五、其他事项1.根据疫情防控要求,仅限1名家长进入报名点且要求全程佩戴口罩。报名过程中,人与人间隔应保持1米以上,并按照指定的路线行进。2.家长需自备黑色水笔。3.报名过程中要听从工作人员安排,切勿大声喧哗影响其他家长正常报名。六、郑州高新区2021年初级中学招生范围
经开区小升初报名须知
一、报名时间
6月17日-- 19日(上午8∶30-12∶00;下午14∶30-18∶00
二、报名地点
郑州经开区实验中学(经开区第六大街与经南五路交叉口向东100米路北)。
三、报名手续与办法
(一)非郑州市小学毕业生
1.经开区村民户口的小学毕业生报名。
①毕业小学审核过的《2021年郑州市市区小学毕业生就近入学报名登记表》;
②户口簿原件及复印件(户口簿首页、父母页、学生页);
③父母身份证原件及复印件1份;
④《九年义务教育证书》或学籍档案材料及复印件1份,到区报名地点履行报名手续。
2. 辖区常住户口、父母有房屋所有权证并已入住的小学毕业生报名。
①需毕业小学审核过的《2021年郑州市市区小学毕业生就近入学报名登记表》;
②户口簿原件及复印件(户口簿首页、父母页、学生页);
③父母身份证原件及复印件1份;
④)父、母房屋所有权证原件及复印件1份;
⑤《九年义务教育证书》或学籍档案材料及复印件1份,到区报名地点履行报名手续。
3.无辖区户口但在辖区内购有住房并已居住的小学毕业生报名。
①毕业小学审核过的《2021年郑州市市区小学毕业生就近入学报名登记表》∶
②户口簿原件及复印件(户口簿首页、父母页、学生页);
③父母身份证原件及复印件1份、郑州市居住证原件及复印件1份;
④)父、母房屋所有权证原件及复印件1份;
⑤《九年义务教育证书》或学籍档案材料及复印件1份,到区报名地点履行报名手续。
4.辖区内外来务工人员同住子女小学毕业生报名。原则上回户口所在地就读;有特殊情况者,须提供∶
①户口簿原件及复印件(户口簿首页、父母页、学生页);
②父母身份证原件及复印件1份;
③郑州市居住证原件及复印件1份;
④父母一方与用人单位签订的劳动合同件及复印件1份(或工商行政部门颁发的营业执照原件及复印件1份);
⑤《九年义务教育证书》或学籍档案材料及复印件1份;
⑥上述条件均具备者,毕业小学审核过的《2021年郑州市市区小学毕业生就近入学报名登记表》,放置各类复印件上方,到区报名地点履行报名手续。
5. 以上未涉及的情况请到区报名点咨询。
(二)经开区区属小学毕业生
由所在学校统一安排填表,毕业学校到区报名点集体报名,家长不再到报名点报名。
(三)郑州市内非经开区小学毕业生
凡跨区就近入学者,必须在毕业学校填写《2021年郑州市市区小学毕业生就近入学报名登记表》,经毕业学校及所在区招生办签字、盖章后,经市教育局审核中转,由接收区招办接收,视为报名成功。
四、报名说明
1、2021年,小学生升初中工作使用网址∶ http://rxfw.zzedu.net.cn,为小学毕业生和家长提供入学服务。小学毕业生家长常用手机号码是访问"入学平台"的重要验证途径,请毕业生和家长在相关报名表中准确填写家长常用手机号码。
2、民办初中学校招生。
(1)报名时间∶ 6月17日8∶00至19日23∶59
(2)招生对象∶民办初中学校根据本校招生计划,按照核定的招生范围,招收具有郑州市区小学正式学籍或具有郑州市区户籍在外就读、有选择民办初中学校就读意愿、愿意承担民办学校学费的小学应届毕业生。
(3)报名方法∶民办初中学校招生实行网上报名,小学毕业生或家长在规定时间内通过"入学平台"选择"小升初入学服务",进行网上报名,网址∶rxfw.zzedu.net.cn.每一位小学毕业生只能选报一所民办初中学校。
报名结束后,学生及其家长可登陆"入学平台"查看本人的民办初中学校报名信息。
五、分配原则
1.在符合经开区小学毕业生升入初中报名条件前提下,优先保障以下类型学生在划片学校入学;
①适龄儿童及父母的户口簿地址和房产证地址一致,房产所有权人为学生父母,且产权人与户主一致的类型。
②居住在户籍所在村庄或安置区的村民子弟。
2.在划片学校无空缺学位的情况下,其他类学生将就近分配到相对较近的缺额学校就读
3.在民办初中学校招生的同时,实施公办初中学校学位分配,未被民办初中学校录取的学生,安排进入缺额学校就读。
六、注意事项。
1.经工作人员审验各种证件同意报名后,家长领取《入学登记表》并如实填写、签字,交还工作人员。
2.区招生办将按上级规定组织核查,认定学生真实住址,对乱迁、乱转、不如实申报家庭住址的,一经查实,坚决予以纠正。对拒不纠正的,不予分配。
3.家长所提交证件(户口本、身份证、居住证、房屋所有权证、劳动合同或营业执照。家庭住址。学籍证明材料及其他资料)必须真实。提交的报名证件、材料等的审查贯穿全程,一经发现弄虚作假、学籍重复注册等情况,立即取消报名资格和就读资格。
4.所有资料以现场报名为准,报名结束后任何资料不再增添、抽出、更换或更改。
5.最终分配结果及录取通知时间将按规定统一安排进行。郑州经开区教文体局招生办 2021年5月28日
郑州中原区2021年小升初报名须知!
尊敬的学生家长:
您好!首先衷心感谢您一直以来对中原教育工作的关心、理解与支持。现将郑州市初中学校招生报名情况说明如下。
2021年郑州市区公办初中学校招生政策
今年,郑州市区初中学校要严格遵守义务教育免试入学规定,坚持公、民同招,实行公办、民办义务教育阶段学校同一平台,同步报名、同步录取、同步注册学籍,不得以任何形式提前选择生源。
一、报名时间6月17日—19日
(一)郑州市区小学毕业生。郑州市区小学毕业生本人或家长按要求如实详细填写《2021年郑州市市区小学毕业生就近入学报名登记表》,并由家长签名,提交毕业学校,毕业学校审查相关证件(户口薄、父母身份证、义务教育证书、房屋所有产权证等),做好小学毕业生家庭住址的审定工作。
(二)具有郑州市区常住户口在外地就读的小学毕业生,以及家庭住址不在毕业学校所在区的毕业生。由本人或家长携带相关证件(户口薄、父母身份证、义务教育证书、房屋所有产权证等),按规定时间到家庭住址所在区中招办报名点报名。
(三)进城务工人员随迁子女须提供郑州市居住证、父母一方与用人单位签订的劳动合同或工商行政部门颁发的营业执照、户籍所在地的户口簿、父母身份证,到实际居住地所在区中招办报名点报名,经区中招办审查同意,分配到相关初中就读。
二、中原区报名点
中原区报名点:郑州市中原区向阳小学(中原路与华山路交叉口沿华山路向北100米,至豫园路向西200米路北)。咨询电话:0371-67639434
就近分配入学后,自行选择到其他学校就读的学生,初中毕业时参加普通高中招生,不享受分配生待遇。
**************************************























预约报名咨询专线
19182122380 版权所有:成都万通汽车培训职业技能学校有限公司 蜀ICP 备1107724号