2022-11-26 来源:成都万通汽车培训学校
6月25日凌晨3时许,河南省商丘市柘城县远襄镇一武馆发生特大火灾,武馆全称为柘城县震兴国际搏击俱乐部,成立于2017年,创始人陈某,经营范围是武术培训。
处在整顿校外培训的敏感期,柘城县武馆发生的重大火灾事件,为国家大力治理教培行业添了一把火,成为压死教培的最后一根稻草。
截止目前,河南省7个地级市、区校外培训机构全部暂停营业,包含商丘、安阳、周口、漯河、洛阳、开封、郑州市惠济区。
12个市县区紧急排查:包含新蔡县、滑县、许昌、洛阳、漯河、周口、驻马店、平顶山、新乡、安阳、商丘、郑州金水区。
不止河南,或许更多的教培机构都将迎接猛烈整顿; 在此,提醒大家在做好消防安全的同时,主动去进行业务的合法、合规和合理性调整,以积极的姿态适应形势拥抱变化,共同促进行业良性有序健康发展。
安全责任大于天
河南省教育系统采取了哪些行动?↓↓↓
商 丘

6月25日起,商丘市所有校外培训机构一律暂时关停封存,全部停止所有教学培训活动。
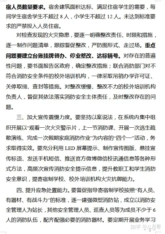
各县(区)在完成本辖区所有校外培训机构暂时关停封存任务后,由负责审批的主管部门组织开展全覆盖拉网式排查整治活动,重点排查整治校外培训机构是否符合消防、卫生等安全管理规定,是否全面落实人防、物防、技防等各项工作措施,是否存在安全隐患,证照是否齐全等。
对存在安全隐患、证照不全的校外培训机构,必须坚决依法予以取缔;对符合设置标准、具备办证条件的校外培训机构,重新颁发审批手续,解除关停封存状态,下发公告,允许恢复正常培训活动。
安 阳

6月26日起,安阳市校外培训机构一律暂停营业,全面进行安全自查整改,待整改合格并报县(市、区)教育等相关部门复查审核后,符合安全标准和办学条件的方可再行营业。对复查审核存在重大安全隐患或不具备办学条件的要坚决予以取缔。新 乡

6月26日起,新乡市所有校外培训机构停止所有教学培训活动,停业整顿两周。按照“谁审批,谁负责,谁主管,谁治理”的原则,各县(市)、区教体局迅速组织开展全覆盖拉网式排查整治活动,重点排查整治校外培训机构是否符合消防、卫生等安全管理规定,是否全面落实人防、物防、技防等各项工作措施,是否存在安全隐患,证照是否齐全等。对存在安全隐患、证照不全的校外培训机构,必须坚决依法予以取缔。

平顶山
平顶山市把消防安全作为本次大排查工作的重中之重,特别是重点排查俱乐部等人员密集场所的消防安全,切实落实“谁排查谁负责”的检查责任制,对发现的火灾隐患能整改的坚决要求立即整改,对无法立即整改到位的火灾隐患场所要坚决予以关停。
驻马店

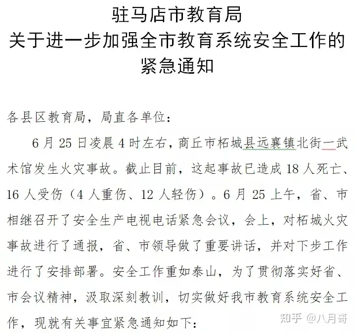
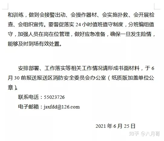
驻马店市各级教育行政部门和学校要按照“党政同责,一岗双责,齐抓共管,失职追责”的原则,认真落实“属地管理,分级负责,谁主管谁负责,谁审批谁负责,管业务必须管安全”的要求,一级抓一级,层层抓落实,特别是要夯实主要领导、第一责任人、法人的责任。加大对民办学校和社会培训机构的监督检查力度,一家一家的排查,达不到办学条件的要坚决停业整顿。
周 口
6月27日起,周口市所有校外培训机构一律暂时关停,全部停止所有教学培训活动。
各县(市、区)教育体育局要按照“谁审批、谁负责,谁主管、谁治理”的原则,立即联合相关部门对本辖区内所有校外培训机构进行安全隐患大排查,重点排查治理校外培训机构是否符合消防、卫生安全管理规定,是否全面落实“人防、物防、技防”等各项工作措施,是否存在安全隐患,经营证照是否齐全等。
对存在安全隐患、证照不全的校外培训机构,坚决依法予以取缔;对符合设置标准、具备办证条件的校外培训机构,重新颁发审批手续,下发公告,允许正常开展培训活动。

漯 河
漯河市各县区教育局、直属分局要在6月27日18:00前完成本辖区所有校外培训机构暂停培训工作,随即开展全覆盖、拉网式排查。
排查工作结束后,对存在安全隐患、证照不全、家长学生投诉意见集中的校外培训机构,必须坚决依法予以取缔;对排查中发现存在问题,排查后迅速整改到位的校外培训机构,要进行跟踪指导,定期检查,要求其持续保持良好状况;对符合设置标准、证照齐全、运行状况良好的校外培训机构要做好日常监管工作。各县区教育局、直属分局要根据排查结果对校外培训机构适时放开培训活动。
洛 阳
洛阳市所有培训机构停业整顿,各县区教育、市场监管、消防、公安等部门组成联合治理小组对校外培训机构进行地毯式排查,发现问题要求各培训机构按限期整改,整改到位的培训机构向各县区联合治理小组办公室提出开办申请,做到“成熟一家,验收一家,合格一家,开办一家”。用“用铁的标准、铁的手腕、铁的心肠、铁的办法”守住安全底线。
许 昌

许昌市各县(市、区)人民政府(管委会)和市直有关单位要按照“谁审批、谁负责”的原则,迅速组织专门力量,对本辖区、本系统内所有校外培训机构和幼儿园,开展全覆盖、拉网式排查整治。对发现学科类校外培训机构证照不全的,非学科类校外培训机构没有执照或没有经过审批的,幼儿园没有办园许可证的,必须坚决依法予以取缔。
要重点排查本辖区校外培训机构和幼儿园是否符合消防、卫生等安全管理规定,是否全面落实人防、物防、技防等各项工作措施,是否存在安全隐患等。对存在安全隐患的校外培训机构和幼儿园要坚决予以关停,限期整改。对整改完毕,符合设置标准和具备办证条件的校外培训机构和幼儿园,经相关部门检查验收批准后,解除关停状态,恢复正常培训和教学活动。
滑 县


立即开展一次“全方位、多角度、拉网式”安全大排查,确保一校不漏。按照纵向到底、横向到边、不留死角的原则,建立隐患整改台账。能立即整改的,要明确整改责任人和整改时限,限时整改到位。不能立即整改的,要无条件停止使用,停止办学办园、培训、服务活动。
新蔡县
各校外培训机构一律不允许向学生提供食宿,严禁无办学许可证的培训机构开展培训活动。处于整改中的培训机构,不得招生,消防、房屋安全必须达标。
各校外培训机构、各民办学校从今日起,全面排查存在的消防等安全隐患,做到边排查边整改。县教育局将联合县消防救援大队等职能部门,对全县校外培训机构及民办学校进行督查,凡发现没有及时整改及整改不到位的将严肃处理,并通报全县。各中心学校近期要对辖区内的培训机构及民办学校严格排查,建好台账,并跟踪整改到位。
郑州金水区




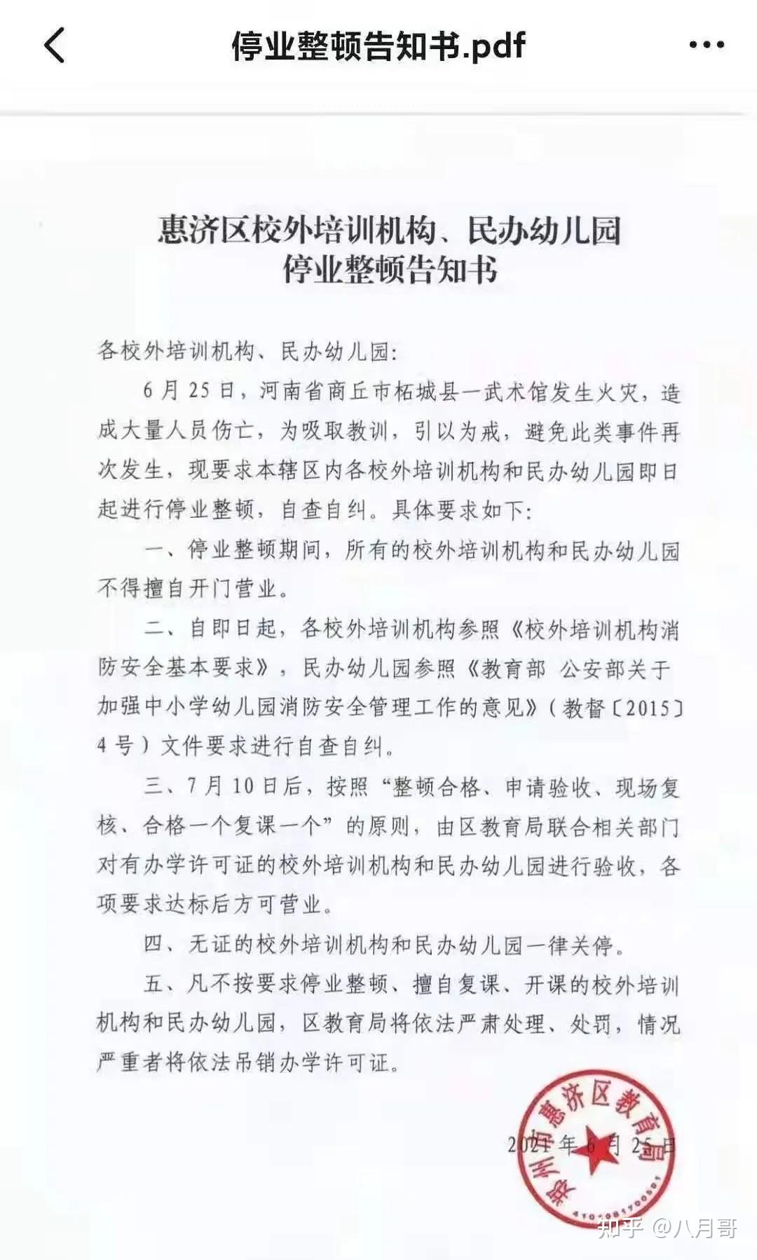
郑州市惠济区

处在整顿校外培训的敏感期,柘城县武术馆发生的重大火灾事件,为国家大力治理教培行业添了一把火,不止河南,或许更多的教培机构都将迎接猛烈的整顿;
在此,提醒大家在做好消防安全的同时,主动去进行业务的合法、合规和合理性调整,以积极的姿态适应形势拥抱变化,共同促进行业良性有序健康发展。
来源:教育时报、灯塔EDU综合整理报道
预约报名咨询专线
19182122380 版权所有:成都万通汽车培训职业技能学校有限公司 蜀ICP 备1107724号