2022-09-30 来源:成都万通汽车培训学校
点击蓝字
关注我们

单
招2022年高职单招
办学性质及层次:
公办全日制普通高等专科职业学校
在川招生代码:5792
内江卫生与健康职业学院是经四川省人民政府批准,教育部正式备案的全日制高等专科职业学校,由内江市人民政府举办,四川省教育厅依法实施教育行政管理。
01学院简介
地理位置
学院位于四川省首批医养结合试点城市——内江。内江素有“成渝之心、大千故里、甜城内江”之称,是“成渝双城经济圈”主轴发展带腹心节点城市,内江到成都、重庆的高速铁路仅需30余分钟,尽享两座特大城市的同城效应。学院环境幽雅、景色宜人,设施完备、生活便捷,是读书治学的理想之地。兼具景观休闲、实践基地等功能的校园山体“百草山”药花飘香、碧草如茵。

✦✦

办学条件
学院占地443亩,一期建成校舍建筑面积12.99万平方米,包括教学楼、图书馆、实验(训)楼、大礼堂、学生宿舍、食堂等。其中,阶梯教室23间(包括学术厅2间)、普通教室65间;实验(训)楼3栋2.3万平方米119间,包括基础医学实验室、护理实训室、模拟病房、模拟药房、中药标本室、康复实训室等;学生宿舍778间;一个地下停车场,共550个车位;有标准的足球场、篮球场等体育设施;图书馆1栋,有纸质图书9.5万册、电子图书15万册、电子期刊8000种5000万篇。学院核定编制390人,有专兼职教师260人,具有硕、博士学位93人,副高级及以上职称107人,双师型教师151人,外聘专家6人,拥有神经学、心理学、呼吸内科等专家和学科带头人。


人才培养
学院坚持“精诚济世、仁心善治”的校训,培育和践行“定心守本、恒久为功”的校风和“行胜于言、止于至善”的学风,以“扎根内江、服务西南、健康中国”为办学目标,努力建设高水平医药卫生类高等职业院校。学院设护理系、健康服务系、医学技术系和药学系,开设老年保健与管理、健康管理、中医康复技术、助产、护理、药学、中药学、医学检验技术、医学影像技术等9个专业,2021年在校生规模4500余人。
01

02


03
附属医院
学院秉承“医校共育、系科融合、理实一体”的办学理念,培树“为人纯正、为官清正、为师范正、为学理正”“志趣高雅、谈吐文雅、举止优雅、形象儒雅”的“四正四雅”校园文化。是四川省红十字应急救护培训基地,内江市家政服务+标准化输出培训基地,拥有校外实习基地40余个。
内江市第二人民医院、内江市中医医院两所三级甲等医院为学院直属附属医院。内江市第二人民医院是“全国医师规范化培训基地”“四川省全科医生培训基地”“四川省护士规范化培训基地”“全国全民健康管理示范医院”。内江市中医医院是“全国市级示范中医院”“国家重点建设医院”“国家级中医医师规范化培训基地”“国家级中医助理全科医师规范化培训基地”。学院附属医院实力雄厚,全面满足人才培养和专业建设需要。
百舸争流、千帆竞发,学院将践行为党育人、为国育才的初心使命,为健康中国奋力谱写高等职业教育的辉煌篇章!
内江市第二人民医院

内江市中医医院
02就业前景
国家在《“健康中国2030”规划纲要》指出要加强健康人力资源建设,加强护理、助产、康复等急需紧缺专业人才培养培训。学院致力于培养专业基础扎实、专业应用能力过硬、勤奋务实的卫生专业技术人才。
学生毕业后,面向四川及周边地区的健康养老机构、医疗卫生机构、药品生产流通企业等,每年输出1000名以上健康养老服务和医药卫生专业技术人才;并通过继续教育和职业培训,提升健康养老行业和基层医疗卫生行业专业技术人员的学历和水平。学院培养的高素质专业技术技能人才必将受到用人单位青睐和广大人民群众欢迎,毕业生就业前景十分广阔。
03填报优势
学院具有地理位置优越、环境优美、办学实力强等优势,是四川省红十字应急救护培训基地、内江市家政服务+标准化输出培训基地、内江市大学生法制教育基地、四川省中医药职业教育协会会员单位、成渝地区双城经济圈大健康职业教育产教协同育人联盟会员单位等,为报考医药卫生类专科院校考生提供理想选择。


04 2022年高职单招计划
备注:
1、学院2022年高职单招在川招生代码、招生专业、招生人数等以四川省教育考试院实际公布为准。
2、收费标准按照四川省发展和改革委员会核定最新标准及相关规定执行。
3、身体健康状况必须符合《普通高等学校招生体检工作指导意见》及有关补充规定。特别提醒:因医药卫生类专业的特殊性,轻度色觉异常(俗称色弱)、色觉异常II度(俗称色盲)学校关专业可以不予录取。
特别提醒:因医药卫生类专业的特殊性,轻度色觉异常(俗称色弱)、色觉异常II度(俗称色盲)学校有关专业可以不予录取。特别提醒:因医药卫生类专业的特殊性,轻度色觉异常(俗称色弱)、色觉异常II度(俗称色盲)学校有关专业可以不予录取。
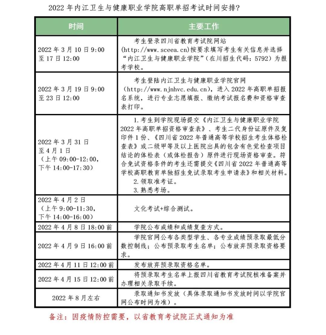
05 2022年高职单招考试时间安排

学院地址:
四川省内江市东兴区汉安大道东四段368号
学院网址:
http://www.njnhvc.edu.cn
招生咨询电话:
0832-2029779;0832-2029339
2022高职单招普高生QQ咨询群
2022高职单招中职生QQ咨询群
END
编辑 | 江江 刘晏余
图文 | 招生就业处
审核 | 音乐狗熊

扫描二维码
关注我们
微信号 : scnjwjy
新浪微博:@内江卫生与健康职业学院
点击 阅读原文 查看H5了解更多单招信息
预约报名咨询专线
19182122380 版权所有:成都万通汽车培训职业技能学校有限公司 蜀ICP 备1107724号