2022-09-25 来源:成都万通汽车培训学校

想看看各学校录取通知书
限于篇幅
▼▼▼
长按二维码进入公众号
回复“通知书”


贵阳市第一中学

一、报到时间及军训日程安排

贵阳市第二中学

一、报到时间及相关安排
1.2022年8月12日上午10:00,高一新生查看操场宣传栏上的分班名单;下午14:00,学生进班交作业和市级以上医院体检报告单(体检项目必须包含肺部X光片、结核菌素试验、心电图、肝肾功能检查等);未能提供体检报告的新生将延后办理报到注册。班主任进行新生入班教育,开展班级建设活动。
2.2022年8月13日上午9:00,新生进班入学教育;上午10:30,班主任带领本班学生有序进入东六楼礼堂,参加军训动员大会暨2022级新生入学动员会。下午14:00,东六楼礼堂高一新生家长会。
3.2022年8月14日学生根据要求准备军训用品。
4.2022年8月15日上午8:00:高一新生学校操场集合,前往军训基地,参加8月15-20日的学生军训。
5.2022年8月21日上午9:00,住校生办理入住;下午14:00,全体学生到校入班。
6.2022年8月22日正式上课。上午8:00举行开学典礼。
二、疫情防控要求
1.假期学生及同居住人员尽量不要出省,尤其不要去国家公布的疫情中高风险省份,也不要接触来自中高风险区人员。
2.入学时,学校将进行学生及同居住人14天健康码、行程码的健康排查,如有接触中高风险区人员或到过中高风险地区及所在省份的,需持有当地疫情防控指挥部(领导小组)批准证明和48小时内核酸检测阴性证明,并在抵黔首站地进行1次核酸检测;无相关证明的,需按照隔离要求完成隔离。
三、相关费用
900元/学期。贵阳市第二中学“中加国际合作项目”班收费标准:6000元/学期。书费及其他相关费用按实际产生情况收取,缴费时间开学后另行通知。
四、申请资助准备材料
1.普通高中国家助学金
如果你的家庭人口较多,收入较少,或者因为家庭遇到了一些变故,导致经济出现困难,你可以申请这项资助。这项资助每学年的资助金额为2000元,每学年需要审核一次申请材料,你需要准备的材料有:
(1)贵阳市第二中学普通高中国家助学金申请表。(所有申请表由教育处上传电子档至班主任。)
(2)身份证(或户口本)复印件。如提供户口本复印件,需同时提供首页、户主页及本人页。
(3)相应证明材料。如医院疾病诊断书复印件、低保证复印件、残疾证复印件、军烈属证书复印件、街道、村委会、单位出具的情况说明等。
2.贵州省教育精准扶贫
如果你的家庭属于贵州省“建档立卡”贫困户家庭,那么你可以享受到“贵州省教育精准扶贫”资助,这项资助的资助金额为1900元,其中包括扶贫专项助学金1000元,住宿费补助500元,课本费补助400元。这项资助每学年需要审核一次申请材料,你需要准备的材料有:
(1)贵阳市第二中学贵州省教育精准扶贫申请表。
(2)身份证(或户口本)复印件。如提供户口本复印件,需同时提供首页、户主页及本人页。
3."四类"学生免学费资助
如果你的身份属于:(1)“建档立卡”家庭经济困难学生;(2)家庭经济困难残疾学生;(3)农村低保家庭学生;(4)农村特困救助供养学生(即农村户籍孤儿学生)其中任意一种,那么你可以享受到免收学费补助。这项资助每学期需要审核一次申请材料,你需要准备的材料有:
(1)贵阳市第二中学“四类”学生免学费申请表。
(2)身份证(或户口本)复印件。如提供户口本复印件,需同时提供首页、户主页及本人页。
(3)相应证明材料复印件:①建档立卡家庭经济困难学生,需提供相应证明。②家庭经济困难残疾学生,需提供残疾证复印件。③农村低保家庭学生,需提供户口本复印件(含首页、户主页、本人页)及低保证复印件。④农村特困救助供养学生(即农村户籍孤儿学生),需提供当地民政部门(或村委会)出具的证明。
4.贵阳市民族乡、贫困乡学生补助
如果你的家庭户籍所在地为贵阳市民族乡和贫困乡,你可以享受到这项资助。具体为:南明区小碧乡,花溪区孟关乡,花溪区马铃乡,花溪区黔陶乡,花溪区高坡乡,乌当区新堡乡,乌当区偏坡乡,白云区牛场乡,白云区都拉乡,清镇市王庄乡,清镇市麦格乡,清镇市流长乡,清镇市暗流乡,修文县大石乡,修文县小箐乡,修文县洒坪乡,修文县六屯乡,开阳县禾丰乡,开阳县高寨乡,开阳县南江乡,开阳县宅吉乡,息烽县青山乡,息烽县石硐乡,息烽县九庄镇,息烽县鹿窝乡,息烽县流长乡,息烽县养龙司乡。你需要准备的材料有:
(1)贵阳市第二中学民族乡、贫困乡学生免学费申请表。
(2)户口本复印件(含首页、户主页、本人页),用以印证户籍所在地。
学生如遇资助疑问,请咨询学校教育处学生资助专管教师田老师:18722904431。
贵阳市第六中学

一、报到时机及日程安排



贵阳市第八中学

一、报到时间及日程安排7月28日上午9:30,新生到学校报到。按照《贵阳八中2025届高一新生入学报到指南》的流程,9:15前进入校园,9:30前到达预定的场地安静入座,参加“入格教育”(一),主题为“走进八中新校园”;12:00离校返家,返家后及时完成学校要求的信息采集。
8月14日上午8:30:新生了解分班结果,进班级报到;检查仪容仪表;交体检表;新生参加“入格教育”(二),主题为“融入高中新集体”、“悦纳高中新环境”;军训动员及相关准备;
8月14日下午14:00~17:30,交假期作业、“访谈我的生涯人物”社会实践登记表及资料;领新学期教材;领校服;参加“入格教育”(3),主题为“规划高中新学习,践行优秀八中人”,17:30~18:00,部分学生办理入住手续,其余学生离校返家。
8月15日~20日(预安排):在校园内开展新生军训(另见军训通知);20日中午12:00结束。
8月21日:下午16:30——18:00,住校同学办理入住手续,规范整理个人物品,打扫寝室卫生,组建寝室生活集体。
8月22日:上午7:30学校举行开学典礼,新学年开始。
二、入学体检1.体检时间:于开学前两周内(8月1日~14日)到三甲以上医院进行入学健康体检。
2.体检项目:肝功能、胸部透视(或结核杆菌筛查)、心肺功能、皮肤。
三、新生团籍转入事宜团组织关系共青团员须到初中毕业学校转好团组织关系,带齐纸质团籍档案,开学后第一周交班级团支部,各支部收齐交校团委归档。
四、住校同学须准备的生活用品(指已向学校申请并获批准的同学)1.洗漱用具:漱口杯、牙刷1套;洗漱用盆2个;拖鞋1双;2双换洗鞋;其余自备。
2.蚊帐购买要求:白色、透光,长190cm×宽100cm×高160cm。
3.学生宿舍的床规格为:长190cm×宽100cm。
4.请自行按以上规格准备床单、被套、盖絮、枕套、枕芯及垫絮(学生床没有床垫)。
贵阳市第九中学

一、报到时间及日程安排1.报到时间:2022年7月27日-30日。2.日程安排:2022年8月10日上午9:00。高一新生到贵阳九中(双龙校区)现场报到,携带体检表、48小时内核酸检测报告、手机。查看分班名单,再次确认个人信息,领取录取通知书。具体进校流程如下:


贵阳市民族中学

一、报到时间8月2日上午10点。二、报到地点新生按中考准考证号末位分为10组,分别在学校高一(1)至(10)班报到。

贵阳市第二十五中学

一、报到时间及日程安排2022年7月30日,上午8:30-11:30,下午14:30-17:00。8月20日上午8:30,学生、家长在前操场查看分班名单。8月20日下午14:00,高一新生开学前准备,领取教科书。8月22日正式开学。二、报到地点弘德楼(左右入口)。三、入学体检开学前,请自行前往县级以上医院的体检中心完成入学前身体检查, 8月20日分班结束后,将医院体检报告交给班主任。(一)体检项目:PPD肺结核试验、X光胸透检查、心电图、肝功能6项四、注意事项1.请务必带好中考“准考证”和“成绩单”。2.如学生不能来报到的,需要家长带上本人身份证、含有报到家长和学生信息的户口簿、学生的准考证和成绩单代为报到。3.按照《中共贵阳市教育局委员会办公室关于加强2022年普通中小学招生管理工作的通知》文件要求,学生因故不能如期报到者,学生或学生的法定监护人应持相关证明,及时向录取学校申请延期报到,学校应保留其入学资格。未在8月10日到录取学校报到也未办理延期报到手续者,取消其入学资格。4.按照上级疫情防控要求,家长、学生进入校园须查验“贵州健康码”“大数据行程码”,14天内有省外低风险旅居史的学生家长,须出具“48小时核酸检测阴性证明”。14天内有省外中、高风险旅居史的学生家长,谢绝入校,请电话联系学校安排报到相关事宜。
贵阳市花溪区溪南高中

一、报到时间2022年8月6日 (星期六) 上午10: 00。二、报到地点溪南高中明德楼一楼大厅,届时召开高一新生家长见面会,请家长准时参会,见面会地点:溪南高中体育馆(大礼堂)。三、注意事项报到当天,只允许一个家长带学生进入校园,要求全程佩戴口罩。
北京师范大学贵阳附属中学

一、报到时间2022年8月14日上午8:00,凭录取通知书进校。二、开学安排8月21日下午6:00前返校,8月22日上午8:00举行开学典礼。请穿夏季校服;请先在校门前查看2022级新生分班及住宿安排情况,然后到班主任处报到。届时学校将有志愿者为新生提供导引服务。三、相关费用1、学费:650.00元。2、书本费:据实收取。3、住宿费:500.00元。4、生活费:绑定家长银行卡,刷脸消费。四、军训事宜军训时间为8月14日-20日,详见北师大贵阳附中微信公众号《北师大贵阳附中2022级高一新生军训注意事项》。五、阅读与写作(一)书目1.《论语》2. 余华小说《活着》3.《赵丽宏散文精选》4.《毛泽东诗词》(二)要求请精读以上四本书,做好读书笔记,并就自己的思考写一篇心得体会或小论文(禁止抄袭),于开学时交给所在班级语文老师,优秀作品将进行展示、分享及推荐发表。六、手抄报作业请在暑假完成主题为“强国有我”的手抄报(A3素描纸)一份,开学报到时交班主任。七、新生团籍转入事宜正式开学后,请同学们及时将团组织关系(团员证、入团申请书等)转到学校团委注册存档。
贵阳市观山湖区第一高级中学

一、报到时间2022年8月21日下午15:00。二、入学体检1.内科常规检查:心、肺、肝、脾;2.眼科检查:视力、沙眼、结膜炎;3.口腔科检查:牙齿、牙周;4.形体指标检查:身高、体重;5.外科检查:头部、颈部、胸部、脊柱、四肢、皮肤、淋巴结;6.形体指标检查:身高、体重;7.生理功能指标检查:血压;8.实验室检查:(1)结核菌素试验和胸部X光片;(2)肝功能:谷丙转氨酶、胆红素。三、相关费用1.学费(650元/学期)和住宿费(500元/学期),合计1150元由学校线上缴费(务必备注‘学生姓名’和‘紧急联系方式’便于核查。);书本费、校服、床上用品和资料费由相关单位自行收取。2.生活费:充卡消费,请在微信公众号中右下角“在线服务”“后勤服务”(学号和一卡通等军训时查询),建议第一次充300.00元。3.《学校资助申请分为三大类》根据条件可以申请相关减免和资助。(符合减免条件的,请到四楼财务室办理)四、新生团籍转入事宜入校时,请将团组织关系(团员证、入团申请书)转到学校团委注册存档;并上交县级以上医院出具的入学《体检报告》到班主任处。五、军训事宜8月13—19日(入校时,请家长用手机扫描二维码查询孩子的军训方队编号、临时宿舍编号及方队班主任的姓名和联系方式,学生不允许带手机进校。军训要求详见学校官微。)1.军训时间:8月13日-19日(共7天),13日上午8:00-9:00到校集合,领取校服和床上用品。2.军训地点:贵阳市观山湖区第一高级中学3.学生自带物品:生活用品、洗漱工具、换洗衣物、拖鞋、学习用品4.军训注意事项:(1)所有学生必须全部参加军训。对患有心脏病、高血压、哮喘、骨折等不适宜参加军训的同学,必须向学校说明情况,并出示医院证明。经学校同意后,可以不参加军训。(2)学生不能带手机和带有存储功能、视频功能的电子产品,不要带过多的现金和贵重物品到学校。(3)军训期间服从学校及教官、班主任的管理,听从号令,注意安全,团结同学,尊敬教官和教师。(4)军训期间,对违反校规及教师、教官要求的学生,通知家长到学校带回,根据学校相关规定给予处理。六、暑假推荐阅读书目《论语》《三国演义》《红楼梦》《呐喊》《女神》《子夜》《家》《雷雨》《围城》《谈美书简》《哈姆雷特》《堂·吉柯德》《歌德谈话录》《巴黎圣母院》《欧也妮·葛朗台》《复活》《普希金诗选》《老人与海》《泰戈尔诗选》《匹克威克外传》《论语通译》《孟子选译》《庄子选译》《高中生必读优秀古诗文》《鲁迅杂文选》《朱自清散文精选》《家》《子夜》《边城》《雷雨》《茶馆》《女神》《谈美书简》《哈姆雷特》《欧也妮·葛朗台》《老人与海》《歌德谈话录》《契诃夫短篇小说精选》《莫泊桑短篇小说精选》《欧·亨利短篇小说精选》要求:请从以上书目中任意选取三本阅读,做好读书笔记,并就自己的思考写一篇心得体会或小论文(禁止抄袭),于开学时交给所在班级语文老师,优秀作品将进行展示或推荐发表。请从以上书目中任意选取三本阅读,做好读书笔记,并就自己的思考写一篇心得体会或小论文(禁止抄袭),于开学时交给所在班级语文老师,优秀作品将进行展示或推荐发表。另外,请各准备一本英\汉字帖在家练习,开学时同步上交。七、召开新生教育大会、新生线上电子信息注册特别说明:为做好疫情防控,请进校人员(一名新生一位家长进入)务必带好口罩、家长扫健康码、测体温,按照疫情防控要求做好防护。(1)新生教育大会:7月23日上午9:30在体育馆召开新生教育大会(避免道路拥堵,学校附近不便停车,请家长选择公共交通工具出行;家长与学生进校佩戴口罩,扫码登记签到)。(2)新生电子信息注册(建议7月30日前完成。)在微信公众号右下角“在线服务”->“新生注册”(进入码123)八、注意事项请带上学生本人的准考证、成绩单、身份证、户口本,一寸电子标准照(蓝底、不大于8M,存放于手机相册中,用于上传系统,便于学校后期办理学籍、学生证等使用),携带两位法定监护人的身份证、户口本(自行提前复印装订好一套以上的全部证件复印件(学生本人、两监护人),户口本只复印首页和本人页,在家里自行测量好身高、体重、胸围腰围、鞋码等)。
贵阳市第五中学

一、报到时间及日程安排2022年7月28日(星期四)上午8:30。8:30- 9:00:进入新校园,知晓报到攻略。9:00-10:00:开启新征程,领取录取通知书,揭开新篇章,参加入学培训。二、报到地点贵阳市第五中学(云岩区合群路111号)。三、报到流程

贵阳市第十中学

一、报到时间2022年8月12日上午8:30持准考证到校查看分班情况,班主任交待报到相关事宜;8月14日上午9:00到校办理报名手续。二、报到地点贵阳市第十中学(贵阳市云岩区中山东路165号)。三、相关费用1.书学费

贵阳市第十二中学

一、报到时间2022年7月29日上午9:00。二、报到地点相应的教室、会议室(按中考成绩末位数字分配)。按中考成绩末位数字安排教室报到,并参与新生培训。末位数字为“0”“2”“4”“6”“8”的同学:阶梯教室;末位数字为“1”的同学:笃学楼一楼1-4教室;末位数字为“3”的同学:笃学楼一楼1-5教室;末位数字为“5”的同学:笃学楼一楼1-6教室;末位数字为“7”的同学:笃学楼二楼2-4教室;末位数字为“9”的同学:笃学楼三楼2-5教室。

贵阳市清华中学

一、报到时间7月28日(星期四),具体安排如下,请按照规定时间到校:1.花溪配额生,上午8:00--10:00;2.花溪统招生,上午10:00--12:00;3.地州民族生,下午13:00--17:00;4.贵阳六区统筹定向生、中加合作项目班学生,下午13:00--16:00;5.小河经开区定向生、王伟英雄班、特长生,下午16:00--17:00。二、报到地点贵阳市清华中学新校区(经开区麦乃村二组197号。手机导航:清华中学分校)。三、报到要求1.7月27日中午12:00前扫描下方二维码填写新生报名信息并提交;2.报到时带上本人身份证、户口簿、中考准考证、黑色签字笔、智能手机(用于扫码);3.按照疫情防控要求,学生须佩戴口罩,扫描场所码正常后方可进入校园;4.报到学生穿着应干净整洁;不佩戴项链、耳饰等;不染、烫头发,不蓄留怪发;男同学不留长发,即前不及眉、侧不及耳;女同学长发(过腮)需扎束,不穿高跟鞋,不化妆,不涂指甲油;5.报到当天现场领取录取通知书。
贵阳市乌当中学

一、报到时间2022年8月1日上午9:00。二、注意事项携带本人中考准考证、中考成绩单、户口本原件到贵阳市乌当中学进行报到注册。逾期未报到注册者视为放弃贵阳市乌当中学就读资格。
贵阳市乌当区第四中学

一、报到时间2022年8月1日上午9:00。二、注意事项携带本人中考准考证、中考成绩单、户口本原件到贵阳市乌当区第四中学进行报到注册。逾期未报到注册者视为放弃贵阳市乌当区第四中学就读资格。
清镇市第一中学

一、报到时间2022年8月6日上午8点至11点。二、召开家长会时间2022年8月6日上午11:30至12:30。三、军训与学前教育时间2022年8月7日- 2022年8月19日。四、报到地址清镇市英才路01号。五、入学时所需物品1.报到当天在学校现场统一购买与学校床铺规格一致的床单、被套、枕套(为了换洗方便,需购买两套);垫絮和盖絮自行准备(床的规格:长1.9m,宽0.8m,被套的规格:长2.1m、宽1.6m);2.报到当天需在学校现场购买秋装与夏装校服(分别可购买两套);3.报到当天需在学校现场购买学前教育所需资料;4.入学所需的生活用品如毛巾、洗脸盆、洗脚盆、牙杯、牙刷、牙膏等自行准备,也可在学校后勤服务部购买。六、入学时须上交给班主任的资料1.身份证原件(凡没有办身份证或身份证过期的同学,在假期抓紧时间办好身份证);2.户口簿复印资料:用A4纸复印户口簿的主页、户主页、本人页和身份证,其中户籍为贵阳市民族乡和贫困乡的学生需上交复印件一式2份,其他学生上交复印件一式1份;3.若是城市低保、农村低保、学生本人残疾、特困供养学生报到时需带上相应的证件原件和复印件(复印件用A4纸复印);4.体检资料:请各位家长在入学前一个月内带孩子到符合国家卫生行政部门对体检工作质量要求的正规体检机构进行体检,项目有:(1)常规体检(身高、体重、视力、听力、心肺功能、血尿常规等);(2)结核病筛查(结核菌素(PPD)筛查+胸片)。入学时学生须持体检机构盖章的体检报告到班主任处报到,无体检报告的学生一律不予报到注册。七、入学报到流程第一步:到校后在分班公告栏找到自己所在的班级;第二步:到所在班级的班主任处报到注册,填写相关信息,家长用手机扫码进入家长群;第三步:购买好床单、被套、枕套、校服、学前资料后,到指定的寝室按指定床位对号入住并整理内务,不得擅自调换床位,违者将取消住校资格;第四步:家长到相应班级参加家长会;第五步:学生参加由学校组织的校园参观活动;第六步:家长收到学校交费通知后到贵阳银行交费。八、疫情防控要求 1.开学前14天内家长与学生不得到高中风险地区,如有特殊事情必须去的,报到前做好核酸检测,持检测合格结果入校报到; 2.开学前家长和学生不得出境,如有特殊事情必须出境的,需进行核酸检测和隔离医学观察,解除隔离后且身体健康者方可入校报到; 3.报到前请自测体温,体温高于37.3度的学生请与丘斌老师联系,联系电话:15185152094; 4.报到时请家长与学生佩戴口罩从测温门进校。九、仪容仪表要求1.头发:前不过眉,侧不过耳,后不盖颈,不理怪异发式,不染发、不烫发;2.服饰:不穿奇装异服,如:不穿有孔的牛仔裤、七分裤等,不穿坎肩T恤;3.不佩任何饰品、不化妆。凡仪容仪表不合格的学生一律不予报到注册。十、手机管理根据教育部办公厅印发的《关于加强中小学生手机管理工作的通知》的要求,原则上学生不得将个人手机带入校园。学生确有将手机带入校园需求的,报到当天由学生家长向班主任提出申请,填写《学生手机进校申请书》后方可将手机带入校园,凡申请将手机带入校园的学生可将手机交由班主任统一保管,禁止私自将手机带入校园,以及禁止将手机带入课堂,凡学生私自将手机带入校园的,学校将严肃处理;学生在校期间若因紧急情况需与家长进行联系,可通过两种方式联系:(1)用教师电话;(2)用学校公用电话。
清镇市第四中学

一、报到时间8月2日上午8:30—12:00;下午14:00—17:00。二、报到地点前进路303号。三、报到时需准备资料及要求1.新生户口簿及学生本人身份证,若是城市低保、农村低保、学生本人残疾、农村特困供养学生、脱贫不稳定家庭(原精准扶贫)学生需提供相应证件。2.新生中考成绩通知单。3.手机(用于查询录取情况、填写信息)。4.不得着奇装异服、拖鞋、马裤等进校;男生不得有怪发、长发、染发、烫发或无发(光头);女生不得染发、烫发、披发、怪发以及长刘海、画指甲、打耳洞,不得化妆、抹口红,新生需经过面试合格才能办理报到手续。四、新生报到流程1.进校佩戴口罩、扫码、测温、咨询报到流程,家长不得开车进校园。2.面试检查仪容仪表,查询学生成绩及录取情况。3.资助审核:查询户籍所在地、学费减免情况、走读生还是住校生。4.选科及小语种咨询:了解高中选科、日语小语种选择。5.信息录入:学生扫码填写相关信息。6.学费收缴方式咨询及办理家长通过农商银行绑定“黔农云”交学费,如家长无农商银行卡并下载“黔农云APP”,到“农商银行卡办理处”咨询缴费方法,报到当天不需交学费。7.购买床上用品住校生在中标商家自行购买,为方便换洗,购买(枕套、被套、床单)两套,脸盆、脚盆、漱口杯,共220元;枕芯(65厘米×42厘米),盖絮(200厘米×150厘米),垫絮(200厘米×90厘米),共240元/套,也可自行准备;报到当天学生在商家服务处缴费、开票据,8月9日返校入学时凭票据领取床上用品、办理住校手续。8.购买校服在中标商家处自行购买,180元/套。9.门禁卡办理学生摄像,办理门禁卡。10.领取各类通知书领取学生各类告知书、入学须知,报到结束。五、关于体检根据教育局要求,高一新生体检事宜由学校统一安排体检,所有学生于8月9日返校时由医院工作人员到学校进行PPD和结核菌检查(当天可吃早餐入校报到),8月10日学校统一组织学生体检其他项目,费用170元/人。六、疫情防控要求1.报到前14天内家长与学生不得到高中风险地区,如有特殊事情必须去的,报到前做好核酸检测,持检测合格结果入校报到。 2.报到前家长和学生不得出境,如有特殊事情必须出境的,需进行核酸检测和隔离医学观察,解除隔离后且身体健康者方可入校报到。3.报到前请自测体温,体温高于37.3度的学生请与祝孝祥老师联系,联系电话:15086009662。4.报到时请家长与学生佩戴口罩从测温门进校。
清镇市七砂中学

一、报到时间2022年8月1日。二、报到地点清镇市七砂中学。三、收费标准学费380元/学期,预收书本资料费800元/学期(待具体书价出来后多退少补),住宿费150元/学期。(注:贫困生按以下“第五条”享受相关政策减免。)四、报到准备资料1.准考证、户口簿复印件(考生本人页、户口簿首页及父亲、母亲页)。2.入学体检:根据疾控部门相关条例规定,新生须在入学前进行健康体检。请家长陪同孩子于开学前两周内(7月28日~8月7日)到清镇市中医院、清镇市人民医院或县级以上公立医院进行入学健康体检。必检项目有:肝功能、胸部透视(或结核杆菌培养)、心电图、肺功能、皮肤,报到注册交学校。3.缴费:家长提前办理一张农村商业银行卡,对应在手机上下载黔农云APP并捆绑,学生军训结束,学校负责资助政策的老师核对学生减免类型无误后,家长在黔农云自行缴费,保存缴费回执单,开学后上交班主任。五、严格执行国家资助标准1.脱贫不稳定家庭学生,享受免教材费200元/学期、住校生享受住宿补助费250元/学期(学校每学期减免150元,多余100元发放到学生一折通),享受扶贫专项助学金500元/学期。2.四类人员(脱贫不稳定家庭学生,农村低保户,农村特困供养救助学生,家庭困难残疾学生)享受免学费380元/学期,入学后享受国家助学金1250元/学期。3.贵阳市17个民族乡、贫困乡(清镇市有:流长苗族乡、王庄乡、麦格乡、暗流镇)学生:享受免学费380元/学期,以户口本上的信息为准。4.城镇低保户学生,入学享受免学费380元/学期,1250元/每学期国家助学金。六、国防教育及学前教育安排1.时间:2022年8月14日至8月20日。2.地点:七砂中学。3.所有新生务必于8月14日到学校。七、新生报到流程1.校门口扫场所码,出示行程卡和健康码;2.佩戴口罩走专用通道测量体温入校;3.信息审核:准考证、户口簿复印件(考生本人页、户口簿首页及父亲、母亲页);4.身份证信息提取;5.扫码录入基本信息;6.领取各项告知书;7.新生入学前培训(学生在篮球场集中培训,家长在学术报告厅集中培训)。八、新生团籍转入事宜共青团员须到初中毕业学校转好团组织关系,带齐纸质团籍档案,开学后第一周交班级团支部,各支部收齐交校团委归档。九、温馨提示(一)生活用品准备1.住宿生统一枕套、被套、床单,脸盆、脚盆、漱口杯,在中标商家处购买。2.住宿生自己准备枕心(68厘米×43厘米),盖絮(限重:7斤,205厘米×155厘米),垫絮(限重:5斤,200厘米×100厘米)。3.鞋3双(含运动鞋、拖鞋),带盖喝水杯,喝水杯尽量避免易碎材质。4.牙刷、牙膏、毛巾、洗发水、肥皂等洗漱用品自备。(二)报到注意事项学校始终注重学生行为规范教育,请同学入校后严守纪律,努力学习,争取更大进步。请家长配合学校做到如下几点:(三)疫情防控1.根据最新疫情防控要求,开学前14天家长与学生非必要不出省;如有特殊事情必须出省的,请提前在所住村居委会报备,若从中高风险地区返黔需按照疫情防控要求做好居家隔离和核酸检测。2.报到前请自测体温,体温≥37.3℃者请与学校老师联系。3.因疫情防控需要,尽量减少人员聚集,每生只能安排一名家长(监护人)陪同,报到时请家长与学生全程佩戴口罩。
修文中学

一、报到时间及军训日程安排

修文县第一中学

一、报到时间及日程安排报到时间:7月29日(星期五)9:00-12:00。开学时间:8月14日(星期天)。8月14日14:00-17:00:学生从新校门(北门)入校,在笃雅楼操场查看军训分组、教室、寝室情况,到寝室放行李,打扫寝室卫生;到教室找班主任,打扫教室卫生。8月14日19:00-20:30:(高一新生班会)班主任组织学生回教室上交体检回执单、保险单(复印件)、手机管理承诺书、安全、禁毒承诺书等资料。8月14日20:40-22:30:(军训动员会)教官进教室做军训动员,随后田径场集合军训(视天气而定)。8月15日-8月20日:军训。详见军训课程表。8月20日(星期六)上午8:30-12:00:(军训会操安全教育新生家长会)军训会操结束后学生在田径场开展离校返家安全教育,家长进班召开家长会。8月21日(星期天)下午16:00返校,按照课表开展学习活动。二、报到地点修文一中(笃雅楼大厅)。三、报到准备资料请带上户口本原件及复印件(复印首页、父母页和学生页,有身份证的同学还需带上身份证原件及复印件)。四、开学前的准备学生须自带行李及个人学习、生活用品等。为了规范管理,作统一要求:床单、被套、枕套开学报到时,按照学校规定的花色和型号自行选购;其余的牙膏、牙刷、温水瓶等生活必需品自备。垫絮、盖絮、枕芯等按照学校宿舍床的规格自备。附:学生用品规格床位:长2米,宽90厘米。床单、被套颜色:浅蓝色,棉絮:4—5斤左右,不要太厚。男生准备:牙刷、牙缸、牙膏、肥皂香皂各一块;2个盆(一个洗脸,一个洗脚);两块毛巾(一块脸帕一块脚帕);一个保温瓶;一瓶洗发水。女生准备:牙刷、牙缸、牙膏、肥皂香皂各一块;3个盆(一个洗脸,一个洗脚,一个洗澡);三块毛巾(一块脸帕,一块脚帕,一块澡帕);一个保温瓶;一瓶洗发水。鞋子:三双;一双运动鞋,一双休闲鞋,一双拖鞋。袜子:2双。行李箱规格:长70公分左右,宽40公分左右,高30公分左右。家长按照以上规格,根据学校提供的图片颜色及花纹提前订做,建议家长为孩子准备2套,以备换洗。五、体检与保险1.全体学生务必于14日返校前自行前往修文百信医院体检,返校后将体检回执单交班主任处。体检当日需空腹憋尿。2.开学前自行购买学生保险(建议到正规国有保险公司购买,如中国人寿)。六、相关费用1.学费380元,住宿费250元,书费根据发放据实收取。(以上费用待学校通知后,家长通过扫描微信二维码在贵州银行缴费平台交费)。2.生活费:家长通过扫描微信二维码在贵州银行缴费平台进行缴费。第一个月统一交生活费400元;开学后在班主任处领取饭卡,每张饭卡需10元卡费(现金),领卡时统一由班主任代收。特别说明:修文一中毕业的同学不用再重复交10元的卡费;卡上还有超过400元生活费的,本月也不用再交。报到时统一在班主任处领取饭卡。七、助学政策1.贵阳市民族乡、贫困乡(镇)学生免学费,参照《贵阳市民族乡和贫困县(镇)分布情况表》,按相关文件规定免除学费。修文县贫困乡(镇)是:大石乡、小箐镇、六屯镇、洒坪镇;需提供资料:◆户口本原件审核;◆交户口本、身份证复印件;◆户口本复印件为户口本首页和学生本人页在一张A4纸;2.巩固脱贫攻坚成果专项学生资助原建档立卡贫困家庭学生按照国家政策规定,学生报名注册时直接免学费、免教科书费、免住宿费;开学后享受扶贫专项助学金和国家助学金。3.其他免学费补助政策家庭经济困难残疾学生、农村低保家庭学生、农村特困救助供养学生(孤儿)、城市低保家庭学生,按照国家政策,学生报名注册缴费时直接免交学费入学。提供资料:◆家庭经济困难残疾学生提供残疾证原件及复印件、学生身份证复印件各一份;◆低保家庭学生提供低保证原件及复印件、学生身份证各一份;◆农村特困救助供养(孤儿)学生提供父母死亡证明及学生身份证复印件一份。4.其他助学项目贫困家庭学生根据家庭经济困难情况,开学初可以申请国家助学金、巩固拓展脱贫攻坚成果专项学生资助、小平助学金、免学费补助、免除书费和住宿费及校服费等项目。详细事宜开学后由班主任另行通知。八、军训服军训服请大家在8月14日前自行购买好,杜绝购买和使用现行军服及伪制品。九、疫情防控要求1.根据最新疫情防控要求,如果在入校前14天,新生或同居人员出入过外省,或出入过疫情高危地区,需按相关规定向社区报备接受隔离观察后才能入校。2.报到前请自测体温,体温≥37.3℃者不得入校,及早就医接受进一步检测。3.所有新生及进校家长须扫场所码,出现异常的家长不得入校。4.因疫情防控需要,尽量减少人员聚集,每生只能安排一名家长(监护人)陪同,报到时请家长与学生全程佩戴口罩。
开阳县第三中学

一、入学时间及军训安排8月9日(星期二)8:00-17:00,到校报到,查看班级,入住寝室。★家长加班级微信群,报到时须带学生身份证办理相关手续。★新生入校后先到行政楼一楼门口查看自己的分班班级→按照班级查看自己的宿舍及房间号→严格按所分配宿舍的楼栋、楼层、寝室号、床号入住。★新生报到时预带适当现金到校用于军训期间的日常生活用品及往返的车费。★无贵州银行卡的家长须在报到前办理一张贵州银行卡。8月9日(星期二)19:00,高一新生班会。★班主任在各班召开班会,学前动员,会后自习。8月10日至16日,高一新生军训。★军训期间晚上若无军训任务,发放课本,在教室自习。★所有学生必须全部参加军训。对患有心脏病、高血压、哮喘、骨折等不适宜参加军训的同学,必须向学校说明情况,并出示医院证明。经学校同意后,可以不参加军训。★军训自行准备物品:常用药品、防晒霜等。8月21日,学生返校,具体返校时间另行通知。★学生返校时,按学校要求,禁带任何违禁物品。8月22日开学典礼。★新学期开学按课表上课二、学费及相关费用(缴费时间开学后另行通知)(一)学费380元/学期。(二)住宿费150元/学期。(三)书费、资料费按教育局、物价局核定标准收取。三、住校必备物资(一)生活用品:自备洗漱用具及用品。(二)床上用品:学生宿舍床规格(191cm*93cm),报到当天学生可到校内指定地点签领经家委会招标引进商家提供的床上用品,品质保证,其中含∶8斤重盖絮,6斤重垫絮各一床,枕芯一个,被套、床单、枕套各两套,费用共计398元。使用一月后无明显质量问题,学生家长再付款给商家。四、新生校服学校为全体高一新生统一订制校服,包括夏季校服两套、春秋季校服两套、校服费进校后据实收取。五、学校相关要求(一)每生100元的学平保险,完全取决学生及学生家长自愿,如果要购买,不要在学校门口或外面购买,在校园内经上级主管部门审核通过的保险公司购买。(二)报到当天家长送学生的车辆可以进入校园,从一号门进,学校后门出,学生下完行李,家长车辆立即驶出校园,避免造成交通堵塞。(三)学校实行封闭管理,学生每两周回家一次,没有特殊情况,家长不得进入校园,后期家长接送孩子的车辆不得进入校园,只能有序停放在校园外的道路上,不得堵塞公交车站和造成交通拥堵。做文明公民,请家长自觉为学生做好表率,礼貌谦让,与学校相互配合,切实维护学校及周边秩序,共同保障学生安全。(四)学校对学生仪表、着装要求:不染、烫、披发,不蓄、剪怪发,男同学不留长发;女同学不化妆,不戴配饰;着校服,整洁规范,朴素大方,禁止携带管制刀具等违禁物品入校。 (五)手机管理:禁止学生带手机进入校园。为方便学生联系家长,学校在学生宿舍每一层、教学区每一层、实验楼大厅等处都安装了IP电话,供学生免费联系家长使用,凡学生私自将手机带入校园的,学校将严肃处理直至劝其转学或开除学籍。六、暑期指导意见(一)安全第一,健康至上疫情防控常态化,根据防疫形势的总体要求,积极采取防疫措施做好防范工作。假期尽量避免出现跨省流动,原则上严禁前往中高风险地区。要注意做到八防:防溺水、防触电、防食物中毒、防煤气中毒、防火、防盗、防交通事故、防坏人利诱。(二)读书看报,开阔视野1. 每天坚持阅读,收看收听新闻,关心国家大事,启迪自身智慧和觉悟。2. 建议阅读《乡土中国》、《红楼梦》。七、贫困家庭学生资助政策开学报到时,符合以下条件中任意一个的请到免学费“绿色窗口”报名登记。(一)四乡镇户籍学生(高寨乡、南江乡、禾丰乡、宅吉乡)免学费,报到时持户口册原件及户口册首页和考生本人页复印件到指定窗口报到。(二)原建档立卡户、农村(城镇)低保户、家庭经济困难残疾学生、农村特困救助供养学生。为了便于后期贫困资助金的申请及发放,同学们报到时请准备好自己的身份证原件及复印件、户口本原件及复印件,小二寸照片。没有身份证的请尽快办理。
八月的序幕已经拉开
高一新生入学各项事宜
也正在稳步进行中
继上次整理了
贵阳一中等22所学校的
(点击查看↑↑↑)
今天
小编再次整理了师大附中等15所学校的
新生入学报到信息
供大家参考
快来看看有你的学校吗
(学校排名不分先后)
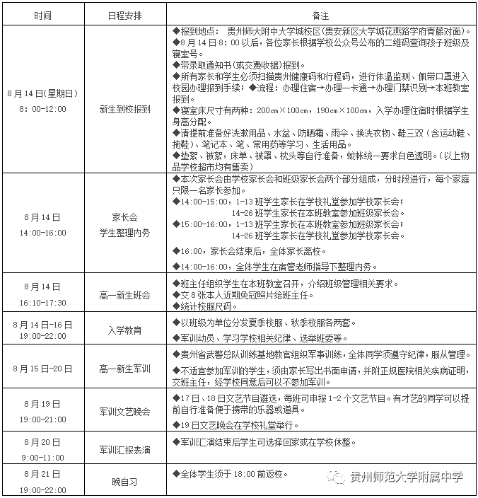
贵州师范大学附属中学
➤报到及军训日程安排

学生资助
农村建档立卡户、农村低保户、特困救助户、残疾困难学生报到时,携带相关证件复印件,便于申请相关资助。
团籍转入
团员应在2022年8月31日前将团组织关系转接到学校,团组织关系转接必须完成线下和线上转入,具体为:
线下:将纸质团员档案袋交到班级团支书处(提示:团员档案袋内应含入团志愿书、团员证、介绍信)。
线上:登录“智慧团建”系统,找到左侧“关系转接”处,填写打*号必填项。其中,“转出原因”选择“升学”;“申请转入组织”填写“团贵州省委-团贵阳市委-贵州师范大学附属中学2022级某班团支部”,填写完毕点击提交即可。(提示:“智慧团建”网址https://zhtj.youth.cn/zhtj/,账号为身份证号,初始密码为身份证号后8位,如忘记密码请联系初中团委老师)。
入学体检
根据国家相关规定,需对全体新生进行入学体检,因体检项目需录入电子数据,开学后由学校统一安排新生体检。
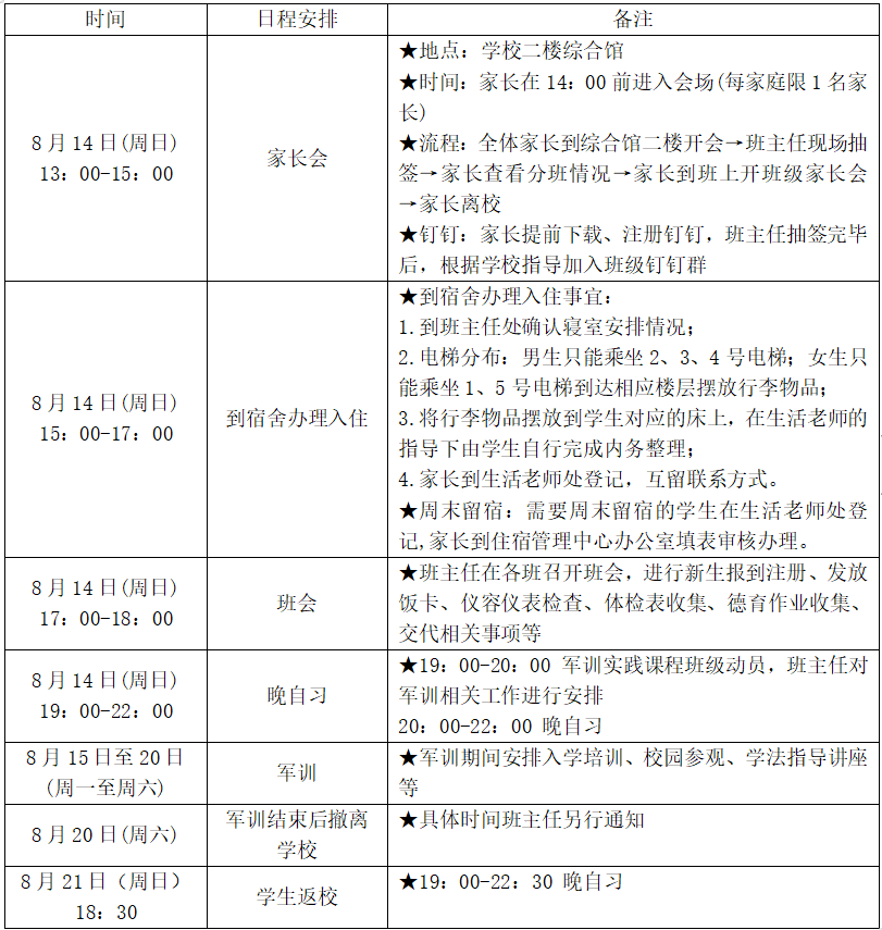
观山湖区第十一中学
➤报到流程
请于2022年8月14日上午8:00凭录取通知书进校;先在校门前查看2022级新生分班及住宿安排名单,然后到相应班级报到。
➤相关费用学费:650元/学期。
书本费:据实收取。
住宿费:500元/学期。
生活费:办理校园卡消费。
床上用品(由相关单位提供)。
➤军训事宜1.军训时间:8月14日至20日(共7天),14日上午8:00—9:00到校集合,领取军训服和床上用品。
2.军训地点:观山湖区第十一中学。
3.学生自带物品:生活用品、洗漱工具、换洗衣物、拖鞋、学习用品。
4.军训注意事项:
(1)所有学生必须全部参加军训。对患有心脏病、高血压、哮喘、骨折等不适宜参加军训的同学,必须向学校说明情况,并出示医院证明。经学校同意后,可以不参加军训。
(2)学生不能带手机和带有存储功能、视频功能的电子产品,不要带过多的现金和贵重物品到学校。
(3)军训期间服从学校及教官、班主任的管理,听从号令,注意安全,团结同学,尊敬教官和教师。
(4)军训期间,对违反校规及教师、教官要求的学生,通知家长到学校带回,根据学校相关规定给予处理。
➤开学安排请于8月21日下午6:00前返校。
➤阅读与书写1.请从以下书目中任意选取两本阅读,并根据自己的思考写一篇心得体会:《乡土中国》、《红楼梦》、《老人与海》、《雷雨》、《高中生必读优秀古诗文》、《朱自清散文精选》;
2.自备硬笔书法字帖,每天练字一篇。
注:以上两项作业开学时上交。
➤物品准备1.新生三甲医院体检报告,体检要求:
体检项目:
内科常规检查:心、肺、肝、脾;
眼科检查:视力、沙眼、结膜炎;
口腔科检查:牙齿、牙周;
形体指标检查:身高、体重;
外科检查:头部、颈部、胸部、脊柱、四肢、皮肤、淋巴结;
形体指标检查:身高、体重;
生理功能指标检查:血压;
实验室检查:(1)结核菌素试验和胸部X光片;(2)肝功能:谷丙转氨酶、胆红素。
注:该校为寄宿制学校,学生必须到符合规定的医疗机构进行体检。其他项目应根据国家相关法律、法规、规定所要求开展的检查项目或根据地方具体情况,进行适当增补,涉及实验室和影像学检查必须在医疗机构内完成。
2.正式开学后,请同学们及时将团组织关系(团员证、入团申请书等)转到学校团委注册存档。
贵州大学附属中学
➤报名注册时间及程序
该校定于8月14日上午9:00至11:30正式报名注册。
➤报名程序①在大厅公示栏查看所在班级及班主任;
②凭录取通知书存根在班主任处领填新生入学报到单;
③到班主任处注册并购买饭卡,安排住宿(入学报到单留存班主任处。);
④下午两点各班召开家长会。
➤军训及返校时间8月14日至20日军训,军训结束学生返家。8月21日下午6点前返校,8月22日正式上课。
➤收费标准录取生每生学费650元/学期;住宿费500元/学期;书费实收。学校收费在开学后按学校通知进行缴纳,具体方式另行通知。
➤报名时注意事项①报名时最好由家长护送,注意路途安全。
②该校是寄宿制管理学校,请带齐必备的生活用品(行李箱、洗漱用品,衣架4—6个),学生公寓为6人/室,每室带有卫生间有热水,实行单人单床(单人蚊帐、棉被、床单、垫絮按学校规定式样自备,床的尺寸为90*200CM)。
注:床单、被套、枕套为蓝灰色;蚊帐,自带支架型,必须是能看到内部的,白色。
③学校食堂统一配备餐具,不带任何餐具。
④报名时要带上县级(含县级)以上医院的新生入学体检表(体检必需含肺结核检查)、录取通知书存根、户口本户主及本人页复印件,近期标准照6张(1寸红底)、团组织关系相关材料(团组织材料若在假期内无法处理,可以正式开学后一个月内完成)。
贵阳市南湖实验中学
➤报到流程及注意事项
资料准备
全体高一新生8月14日上午8:00到校报到,需要提交的资料有:
①学校录取通知书;
②初中毕业证复印件;
③户口本首页、户主页、学 生本人页、学生本人身份证正反面复印件;
④全体新生在报到前自行到正规医院进行一次体检,项目包括:身高、体重、血压、视力、心电图、胸透、肝功能、结核筛查PPD结果阴性等,报到时将体检报告交班主任。学生如因身体原因不能参加军训,需持有医院证明、家长申请书等(以上资料交班主任);
⑤学生如因心理或身体问题,需要居家调养的,需持县级以上医院证明、家长申请书等材料。
查看分班、分寝结果
到教学楼一楼大厅查看分班、分寝结果。
报到注册
到班主任处报到注册(注册时填写学生姓名、性别、身份证号码、 户口地址、家长姓名、联系电话等),并领取物品发放单。
入住寝室
凭物品发放单到指定地点领取床上用品,并到指定的寝室入住。
➤军训及返校时间安排1.8月14日至20日军训。8月14日8:00开始报到,下午2:30在多功能体育馆举行新生励志教育大会(1位学生1位家长陪同进入会场),晚上6:00发放服装及教材。
2.8月15日上午8:00,在学校运动场举行高一新生军训开营仪式。
3.8月20日上午9:30,军训会操表演(欢迎家长到现场观摩)。
4.军训会操结束后,家长接学生回家。
5.8月21日下午17:30前到校上晚自习,要求身着校服方能进入校园。
➤学生自备物品换洗衣物(内衣、裤、袜子),三双鞋(含拖鞋)、个人洗漱清洁用品,学习用品。(被褥、床上用品、蚊帐、水桶、面盆等学校统一配发)。
贵阳市科华学校
➤报到时间2022年8月10日(上午9点-下午17点30分)报到注册。➤报到流程
1号点签到,领取新生注册登记表,扫码进新生报到群→2号点交户口本复印件(首页、户主页、学生页)、身份证复印件资料各1份、体检报告、核查四类人员情况并领取资助政策宣传资料、领缴费通知单→3号点办理缴费手续、住校生办理入住手续并签订住校协议、领取住校生入住须知→4号点办理保险、签订就学协议、登记校服尺寸并领取校服→5号点交准考证、成绩单、户口复印件、身份证复印件资料各1份→6号点填写电子学籍信息、采集入学电子照片→7号点核查注册登记情况、发放录取通知书。
➤报到注册所需物品1.1寸照片1张,不限底色。
2.准考证、成绩单、户口复印件和身份证复印件(复印件各2份)。
3.入学体检报告。
4.家庭经济困难学生需携带有关证明、家长签字的情况说明。
➤温馨提示
1.因学校周围停车场车位有限,请开车前来的家长们尽量自行将车辆停在附近的停车场。
2.报到注册完成后,请全体新生于2022年8月14日上午10点到校根据分班名单进班参加新学期班会。
3.2022年8月14日返校须带物品:
(1)“吾辈当自强”为主题制作的手抄报或征文。
(2)“读一本好书”读后感。
(3)“我为父母代个班”。
(4)住校生须准备军训期间所需物品。
(5)因身体原因不能参加军训的学生,须交三甲以上医院的证明及家长签字的书面请假条。
(6)若因特殊情况不能在指定时间到校注册报到的学生,须提供家长签字的书面情况说明向学校报备申请,否则视为自动放弃学籍注册。
➤收费标准

贵阳市正谊学校
➤报到时间
2022年8月18日上午9:00。
➤报到所需资料
(1)录取通知书。
(2)新生体检报告。学校根据《中小学生健康体检管理办法》、《学校卫生工作条例》、《预防性健康检查管理办法》等有关规定要求,新生入学需在当地县级以上三甲医院进行体检,待开学后将体检报告交于学校。
体检主要内容包括:常规项目,肝、心、脾、肺功能,胸部透视(或者结核杆菌培养)。
(3)户口册复印件:户主页、监护人页(父母亲)户口页,学生本人页,共计三页。请一并提供。
(4)本人身份证复印件。
(5)近期免冠一寸彩色照片张6张(用小袋子装好在后面写上学生名字)。
以上材料交到班主任处,由班主任组织完成办理寝室入住,领取校服,熟悉校园等活动。
(6)住校所需物品:漱口杯一个、鞋三双(含拖鞋)、洗漱用盆2个、衣架5个、被套、床单、枕套、棉被、棉絮、枕头(学校寝室床铺长190cm、宽100cm/长200cm、宽120cm(根据学生体态安排)。蚊帐与床垫由学校免费提供。
(7)学生平时使用的日常用品(例如:水杯、女生发圈等)。
贵阳市新世界学校
➤领取录取通知书
时间:2022年8月14日13:00-15:00
地点:贵阳市新世界学校南门接待室
➤新生报到及军训日程安排
(一)报到所需资料
1.新生近期蓝底一寸免冠照片(4张),放入小纸袋子装好,在照片背后书写孩子姓名。
2.新生入学前近一个月以内的体检报告(目的是排除各类传染病,请到县市级及以上医院体检)。体检项目——
①常规体格检查:身高、体重、视力等;
②内科常规检查项目:心、肺、肝、脾、血压等;
③血常规检查;
④心电图;
⑤胸片或PPD;(目的是排除肺结核等肺部传染病)
⑥肝功能常规检查;(目的是排除甲肝乙肝等肝脏传染病)
⑦皮肤有特殊情况的请加项检查皮肤科,排除皮肤传染病。
3.户口册复印件:户主页,监护人(父母亲)户口页,学生本人页复印件,共计三页。请一并提供,并用订书机订好,在复印件第一页写上学生班级和姓名。
请将上述三项材料统一用纸质档案袋装好,并在袋子正面写好学生名字。在8月15日分班家长会后,交给班主任。
4.学生在校均着校服(运动服、制服),由学校统一订制,男女同学均需准备运动鞋和黑皮鞋。
(二)军训所需物品
笔记本、笔、雨具、适量换洗衣物、运动鞋、常用药、防晒霜、洗漱用品以及床上用品等。注:军训期间所有床上用品需要学生自带,包含:被套、床单、枕套、被褥、枕心、垫絮各一件,其中棉被(长1.5*2M)、垫絮(0.9*2M)、枕头(0.77*0.52M)。
(三)住校所需物品
(住校所需物品是针对正常开学后,请家长们注意)
1.生活用品:漱口杯1个、鞋3双(含拖鞋)、柜子的密码锁1把、洗漱用盆2个、衣架5个、肥皂套盒1套。
2.学校统一订购被套、床单、枕套,家长会上统一发放。
3.家长准备:
①棉被(长1.5*2M)
②垫絮(0.9*2M)
③枕头(0.77*0.52M)
棉被、垫絮约重6斤。另外,还需准备洗漱用品。行李箱建议尺寸为26寸以下。
4.两个能拧紧盖子的非玻璃制品的饮水杯。(宿舍、教室各放一个,在瓶身写好姓名)
贵阳市恒升高级中学
➤家长会安排
1.2022年8月13日上午10:00点召开高一新生家长会。家长会地点:贵阳市恒升高级中学教学楼二楼教室按分班班级进行。(学校大门口和班级教室均张贴有分班名单)
2.2022年8月13日下午2:00高一新生在各班级教室集中进行学前教育。2022年8月13日下午3:30分,高一住校生在各班教室集中进行住校要求的培训。
➤军训相关安排
1.高一新生军训报到时间:2022年8月14日上午8:00到学校各班教室集中,8:30分出发至军训基地。
2.军训时间:2022年8月14日至20日;8月20日中午12:00左右返回。(家长12点左右到学校接孩子)。
3.军训地点:花画小镇;
4.学生自带物品:绵垫絮(长2米、宽1米)、洗漱用具、换洗衣物、常备药品、防蚊防虫等物品。
5.军训注意事项:
(1)所有学生必须全部参加军训。对患有心脏病、高血压、哮喘、骨折等不适宜参加军训的同学,必须向学校说明情况,并出示医院证明。经学校同意后,可以不参加军训。
(2)学生军训报到时,各班检查学生着装及发式,不合格的,整改后再参加军训。学生军训期间统一穿军训服装,统一穿运动鞋。
(3)学生不能带手机、MP4、MP5等有存储功能和视频功能的电子产品,不要带过多的现金和贵重物品到学校和军训基地。
(4)军训期间服从学校及教官的管理,听从号令,注意安全,不能私自外出,团结同学,尊敬教官。
(5)军训期间,对违反校规及老师、教官要求的学生,通知家长到军训地带回家,等候学校处理;情节严重者,勒令退学。
➤返校报到及开学时间
1.2022年8月21日上午9:00住校生返校安排寝室,下午14:00在各班级集中,打扫卫生、领书。
2.2022年8月22日上午8:30全校举行开学典礼。
贵阳市育强中学
➤报到时间
2022年8月19日至21日报名注册;8月22日正式上课。
➤报到地点贵阳市育强中学(第一校区)
校址:贵阳市南明区云关路30号
➤报到注意事项(一)14天内有省外低风险旅居史的学生及家长,须出具“48小时核酸检测阴性证明”,14天内有省外中、高风险旅居史的学生及家长,谢绝入校。
(二)须出具医院相关体检证明。体检项目:PPD肺结核证明;X光胸透检查;心电图;肝功能6项。
(三)报到时须交户口薄中学生本人页和户主页的复印件。
(四)须自带床上用品、洗漱用具。
(五)须携带准考证原件、小二寸照片2张
(六)若因特殊情况不能在指定时间到校注册报到的学生,须提供家长签字的书面情况说明向学校报备申请,否则视为自动放弃学籍注册。
贵阳市为明高级中学
➤报到时间
8月14日(星期日)下午13:30到校报到。新生分班结果见校门口公告栏,新生根据分班情况到班级教室报到,听班主任老师安排。
学生需要提交纸质体检表、“职业生涯规划作业”。
➤军训的相关安排军训时间
8月15日—19日(周一至周五)
军训地点
贵阳市为明高级中学田径场
军训要求
(1)全体学生必须按规定参加军训,严格遵守军训纪律。因身体原因不能正常参加训练者,必须提前办理请假手续,程序为:凭医院医生检查证明,由个人提出书面申请及家长签字、班主任签字,报校领导批准。对于情况属实者,可采取跟队学习的办法来代替训练活动,并须严格遵守军训作息时间。
(2)学生要严格履行请假制度,军训期间如确因生病需请假者,必须经班主任和教官分别批准;对无故缺席者将给予通报批评或纪律处分。
(3)军训期间必须统一穿军训服装,军训期间不准携带手机。
(4)参训学生要严格要求自己,听从指挥,吃苦耐劳,爱护公物,讲究卫生。严格遵守安全规定,防止各种事故的发生,对违纪者将严肃处理。
个人物品准备
(1)严禁品。请遵守学校制定的入学规定!严禁携带违禁物品进入校园,如游戏机、刀具、棍棒、打火机、火柴、蜡烛、烟花鞭炮等危险物品到校。严禁带手机、不健康的书刊及音像制品来校。手机如果入校请交给班主任保管。
(2)必带品。笔记本一本,黑色水笔一支(用于写军训日记),运动鞋1双、拖鞋1双、脸盆1个、衣架2个、牙具1套、雨伞、毛巾、浴巾、喝水杯、漱口杯、换洗内衣裤、袜子、驱蚊水、沐浴露、洗发水及肥皂或洗衣粉。学校已为学生准备了藿香正气水、风油精、花露水、感冒颗粒等常备药品。
➤返校后其他事宜(1)8月19日家长根据班主任的通知到校接孩子回家休整。
(2)8月21日周日返校,返校时间为17:00—18:00。
(3)8月22日正常上课。
➤体检须知
请家长在假期带学生到区、县级以上正规医院进行体检。返校时请将学生的体检报告送到班主任处。
贵阳乐湾国际实验中学
➤入学安排


1.学校统一配置物品——包括:床单(2件)、被套(2件)、枕套(2件),蚊帐(1顶);
2.家长自行准备物品——垫絮、盖絮、枕芯,洗漱用具。
3.学生宿舍用品规格:

贵阳市华师一学校
➤报到安排
1.时间:8月21日上午8:00至12:00(星期日)。
2.凭《录取通知书》领取校服。
3.到学校超市购买蚊帐。蚊帐规格200*100*150cm,脚侧开门,白色。家长可自行购买。学校超市有售,单价50元/顶。
4.根据宿舍公告到宿舍报到,整理宿舍。
5.根据年级分班公告到班级报到,确认座位和储物柜。
6.18:30进教室,班主任收集《入学体检报告》,检查有无特异体质学生。召开新生见面会和军训动员会。
7.8月16日举行新生综合素质测试,测试结束后,到学校超市领取床上三件套,(被套160*210cm,床单160*210cm,枕套48*74cm,价格120元/套,建议每个学生购买两套换洗),拿回家过水清洗,新生入学报到时再带到学校。
➤军训安排1.时间:8月22日-8月28日
2.地点:学校操场
3.服装:夏季校服
4.帽子和水壶(自备)
5.8月28日(周日)14:00,军事会操表演、军训总结表彰大会。
6.欢迎家长来校观看。
➤物品准备1.床上用品:
垫絮2m*0.9m
枕芯65mm*40mm
夏凉被1.5m*2m
2.个人洗漱用品一套(牙膏牙刷牙杯),个人洗护用品一套(洗发水、肥皂、沐浴露、洗衣液等)。
3.可手提水杯一个,餐巾纸、卫生纸、垃圾袋,拖鞋一双,鞋三双,个人换洗内衣若干件。
4.行李箱尺寸:26寸以内。
5.以寝室为单位准备卫生清洁用品一套:
扫把撮箕一套,甩水拖把一套,垃圾桶三个,马桶刷2个,抹布2块。
6.书包、文具、汉语和英语字典(英语字典可以开学后根据老师的推荐购买)。
7.彩色1寸登记照片3张(学生基本信息登记表,学生证,备用)。
➤新生体检新生体检项目
(1)问诊:既往病史、过敏史、传染病史;
(2)外科检查项目:身高、体重、头、颈、脊柱、四肢、皮肤、浅表淋巴结;
(3)内科检查项目:血压、心(心电图诊查)、肝、脾、肺;
(4)五官检查项目:视力、色觉、听力、牙齿;
(5)检验科检查项目:血常规、肝功能、甲肝乙肝;
(6)结核菌素试验或者胸片。
➤温馨提示(1)体检前一天要避免剧烈运动,安排清淡易消化饮食。
(2)保证充足的睡眠。
(3)体检当天请勿带隐形眼镜,改为外戴眼镜。
(4)体检前尽量不要服药(包括保健品),因某种疾病治疗需要,医生要求不能停服的药物,体检时应向医生说明。
(5)体检当天需要空腹抽血检查,22:00后禁食、禁水。
(6)孩子有感冒症状或者上呼吸道感染等身体不适情况,请身体恢复之后才去医院体检。
(7)到医院体检时,请主动出示我校规定的体检项目,以免缺项漏项。
(8)请家长带孩子到推荐医院体检。
➤推荐医院贵州省人民医院,贵阳市南明区中山东路83号;
贵阳市妇幼保健院,贵阳市南明区瑞金南路63号;
贵州医科大学附属医院,贵阳市贵医街28号;
贵州医科大学附属白云医院,贵阳市白云区刚玉街108号;
贵阳市第一人民医院,贵阳市南明区博爱路97号;
贵阳市第二人民医院(金阳医院),贵阳市观山湖区金阳南路547号;
贵阳中医学院第一附属医院,贵阳市云岩区宝山北路71号;
贵阳中医学院第二附属医院,贵阳市飞山街83号。
注:贵阳市外的学生,到县级以上医院体检。
贵阳市北大培文学校
➤报到时间
8月22日上午8:30-11:00。
➤报到流程1.在校门口按照防疫要求扫码、测温、消毒,出示健康码、行程卡;2.违禁品排查和仪容仪表检查;3.在公示栏查看分班结果;4.上交体检报告,校医审核;5.到班主任处签到,并签署《就读协议》;6.学生进校,在梦想墙写下理想大学;7.到宿舍门口查看宿舍分配;8.在宿舍整理内务;9.上午11:00前进教室开班会。➤物资准备(一)照片
新生个人一寸免冠彩色照片8张(底色无要求),并在背面注明学生姓名、性别;将所有照片一并装入纸袋,纸袋上写好学生的姓名。
(二)身份证明材料
学生和父母的身份证复印件各一份,户口本首页和学生本页复印件各一份。
(三)双码
学生本人“健康码”和“行程码”(打印纸质版)。
(四)学习用品
黑色签字笔,红色签字笔,记号笔,2B铅笔,各科笔记本,草稿本,一套数学用具(三角板,量角器,圆规),汉语词典,英语词典等。
(五)洗漱用品
(漱口杯、牙膏、牙刷、洗发水、香皂等);毛巾、脚布统一规格:25cm×50cm;卫生纸,鞋三双(拖鞋、两双运动鞋),水杯,适量换洗内衣,晾衣架,防晒霜、纸巾等;女生不得携带化妆品、香水、电吹风、卷发棒等。(学校配备物品:床垫、衣柜,床单,被罩,褥子,枕套,枕芯,脸盆,鞋架,校服,书包。)
提醒:军训期间有才艺展示环节,可自愿带上自己擅长的乐器。
(六)体检表
在入学报到前须按照贵州省卫生部门的要求自行前往县级以上的医院进行入学前的身体体检,体检项目为:
1.内科常规检查:心、肺、肝、脾;
2.眼科检查:视力、沙眼、结膜炎;
3.口腔科检查:牙齿、牙周;
4.外科检查:头部、颈部、咽喉、胸部、脊柱、四肢、皮肤、淋巴结;
5.形体指标检查:身高,体重;
6.生理功能指标检查:血压;
7.心电图;
8.实验室检查:肝功能(谷丙转氨酶、胆红素)、血常规、结核菌素试验(注:14周岁以上的学生做X线检查)。
贵阳清镇北大附属实验学校
➤报到安排
报到时间
8月14日报到。流程如下——
上午9:00—11:00高一新生报到,并按国防教育编队办理入住。
上午11:30全体高一新生在悦动广场集合。
报到流程
公示栏查看所在的编队→教官处报到→交验资料→领取寝室号码→相应楼层生活老师→领取床上用品→入住宿舍→整理内务。
特别事项
8月15日至8月20日:初一高一学生开展国防教育。
➤返校时间8月21日初中、高中学生返校。当天下午16:00—18:00初中、高中学生返校。晚上19:00开始晚自习。
➤注意事项入学资料
出示健康码、缴费收据、学生一寸免冠照片2张(红底),监护人(家长)照片2张、入学体检报告。
体检项目
请家长在查收到入学须知后,自行带孩子到县级以上医院进行入学体检,体检项目为:
①内科常规检查:头部、胸部、脊柱、四肢、淋巴;
②眼科检查:视力、色觉;
③口腔科检查:龋齿;
④外科检查:身高、体重、血压、心率;
⑤形体指标检查:身高、体重;
⑥实验室检查:结核杆菌素试验、肝功能(谷丙转氨酶、胆红素)。
生活用品准备
学校为学生统一提供床上用品,学生需携带学习用品(考试文具必带)和个人生活用品(牙膏、牙刷、防晒用品、沐浴洗发用品、浴巾、运动鞋、换洗衣物、袜子、雨具、水杯、拖鞋、睡衣、运动服等)。
贵阳清镇市博雅实验学校
➤入学安排

1.在校门口按照防疫要求扫码(健康码和行程码)、测温;
2.排查违禁品、检查仪容仪表;
3.在公示栏查看分班情况;
4.在班主任处报到,上交体检报告,缴费凭证单,领取床上用品,查询寝室号;
5.入住寝室、整理内务;
6.10:40前,学生进教室点名、开班会;家长到指定地点开家长会;
7.11:40各班主任组织本班学生和家长到签名墙签名留念、见证成长,12:00家长离校。
➤体检要求新生入学前,请家长带学生到二甲及以上医院进行体检,报到当天交到学校,体检项目如下:

(一)学习物品
书包,笔记本,文件夹,字典(现代汉语词典、英汉词典),笔袋及各种笔,橡皮,尺子,胶水,订书机,塑料或金属夹子,草稿纸等。
(二)生活用品
1.脸盆、脚盆各一个;
2.杯子2个(漱口杯、带盖喝水杯各一,喝水杯尽量避免易碎材质);
3.牙刷、牙膏、毛巾、洗发水、肥皂等洗漱用品;
4.床上用品:学校提供被套、床单和枕套,学生需自备棉絮和枕芯:
垫絮:1.1*2.0米
盖絮:1.5*2.0米
枕头:标准尺寸
5.卫生纸、餐巾纸若干;
6.防晒霜、指甲钳、雨伞、小锁、垃圾袋、衣架、粘钩等;
7.拖鞋(塑料拖、棉拖各一)、运动鞋两双、袜子三双;
8.睡衣和换洗衣物;
9.其他生活必需品。
注:以上内容综合整理自学校官方微信,如有变动,请以学校最新通知为准!想看看各学校录取通知书
限于篇幅
▼▼▼
长按二维码进入公众号
回复“通知书”


来源:各学校官微(声明:“黔教关注”微信公众号刊载此文,是出于传递更多信息之目的,文章版权归原作者所有。若有来源标注错误或侵犯了您的合法权益,请联系更正或删除)。

预约报名咨询专线
19182122380 版权所有:成都万通汽车培训职业技能学校有限公司 蜀ICP 备1107724号