2022-09-23 来源:成都万通汽车培训学校
原标题:2022年甘肃省普通中专招生开始报名
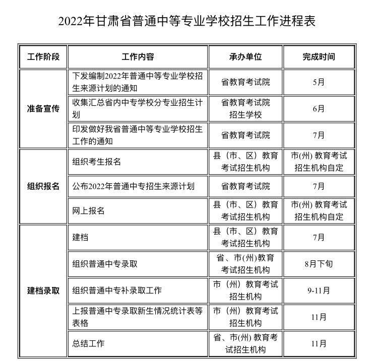
2022年甘肃省普通中专招生开始报名
2022年甘肃省普通中等专业学校招生继续采用网上报名、网上录取的方式进行,符合条件的考生可登录报名网址(http://61.178.233.216:8083/)或打开甘肃省教育考试院网站报名。每个考生最多可以填报2所学校,每所学校选报2个专业,按志愿顺序录取。

考生根据网上公布的招生计划选择填报志愿。填写完成后,保存志愿。填报志愿一个层次,五年一贯制高职、“3+2”联合办学模式、普通中等专业学校,考生可填报2个志愿学校,每个学校可填报2个专业。个别学校招生计划为分市(州)招生名额,填报考生须为应届毕业生,往届生报考视为志愿无效。
普通中等专业学校招生录取使用考生的中考成绩。甘肃省体育运动学校、西北师范大学附属体育艺术中专部、甘肃省广播电视学校及甘肃省艺术学校等经省教育厅批准的体育类、艺术类专业考试由学校单独组织进行。“五年一贯制”及“3+2”联合办学模式志愿填报和录取工作与普通中专同时进行。普通中等专业学校招生录取实行“学校负责、市(州)教育考试招生机构审核、省教育考试院监督”的录取体制。
各市(州)教育考试招生机构录取新生时,按照考生志愿优先、从高分到低分的原则进行。若生源不足,可从填报服从志愿的考生中予以调剂录取。对于生源充足的省内外普通中等专业学校,若师资、校舍、设施设备等办学条件允许,在取得所在省教育主管部门审批同意后,可追加计划录取。各市(州)教育考试招生机构划定录取分数线时要充分考虑其组织的生源情况,学校自行组织的生源原则上不得低于公布的分数线。普通中等专业学校招生录取,除有特殊要求的专业外,不得划分男女生比例。报考海关、旅游等专业的考生,可根据教育部和有关部委的要求进行面试。
甘肃省普通中等专业学校网上招录平台于7月下旬开启,各市(州)根据本地有关考务工作安排,自行确定报名及录取时间。各学校招生录取工作于8月22日-24日进行。
文丨奔流新闻记者 武永明返回搜狐,查看更多
责任编辑:
预约报名咨询专线
19182122380 版权所有:成都万通汽车培训职业技能学校有限公司 蜀ICP 备1107724号