2022-09-23 来源:成都万通汽车培训学校
2020届考研网报已经结束,接下来就是考生去报考点进行现场确认。
四川省今年共设53个考试地点,预计将于11月10日之前完成现场确认。
小睿给大家统计了川内报考点现场确认时间、地点、所需材料,仅供参考。
重要提醒:信息量大,难免有所错漏,请各位考生务必查看原网页,所有信息以报考点发布的公告为准。
注:以下院校按报考点代码升序排列,便于查找。
【5101】四川大学
现场确认时间:
11月6日~9日,上午8:30--11:30,下午1:30--4:30。
为了使现场确认工作有序进行,避免拥挤,请已在网上缴费的考生据报名号号段按以下安排来进行现场确认。
现场确认地址:
成都市一环路南一段24号,四川大学望江校区体育馆。
现场确认材料:
注:仅接受第一志愿报考四川大考生。
网址:
https://yz.scu.edu.cn/zsxx/Details/80f6fa12-a10f-475b-83b2-c0082fc8e998
【5102】西南交通大学
现场确认时间:
2019年11月6日-11月10日每天9:00-16:30
现场确认地址:
犀浦校区:四川省成都市郫都区犀安路999号,1号教学楼1103室 。
现场确认材料:
(1)应届考生:
1)提供网上报名成功后的报名号。
2)第二代居民身份证(报名及考试均须使用第二代居民身份证,不得使用其他身份证件)原件及复印件(正反面复印在一张A4纸上)。
3) 学生证(普通高校应届本科生学生证)原件及复印件(复印在一张A4纸上)。
(2)往届考生:
1)提供网上报名成功后的报名号。
2)第二代居民身份证(报名及考试均须使用第二代居民身份证,不得使用其他身份证件)原件及复印件(正反面复印在一张A4纸上)。
3)学历学位证书(包括毕业证书和学位证书)原件及复印件。
4)户口本原件及复印件(户口在四川省的考生)。
5)本人就业单位出具的在职工作证明及加盖社保中心公章的近三个月社保缴费清单。(户口不在四川省的考生须提供)。
6) 报考“退役大学生士兵”专项硕士研究生招生计划的考生还必须提交本人《退出现役证》和《入伍批准书》(注意:不是入伍通知书)、学籍认证报告、学历认证报告原件及复印件。
报名点只办理网报信息的确认,不受理网报信息的修改和现场补报。
注:仅接受第一志愿报考交大考生。
网址:
http://yz.swjtu.edu.cn/vatuu/WebAction?setAction=newsDetail&viewType=web&newsId=C7C5A3F993D1B365
【5103】电子科技大学
现场确认时间及地点:
(1)沙河校区:2019年11月6日—7日(每天09:00-17:00),地点:逸夫楼221。
(2)清水河校区:2019年11月8日—9日(每天09:00-17:00),地点:主楼B3-201。
现场确认材料:
(1)所有选择电子科技大学报考点的考生必须本人现场确认。(2)应届本科毕业生(含普通高校、成人高校、普通高校举办的成人高等学历教育应届本科毕业生)提供:本人第二代居民身份证、学生证和网上报名编号。(3)往届毕业生提供:本人第二代居民身份证、毕业证书(或结业证书)和网上报名编号。(4)网络教育届时可毕业本科生提供:本人第二代居民身份证、《教育部学籍在线验证报告》和网上报名编号。(5)在录取当年入学前可取得本科毕业证书的自学考试本科生提供:本人第二代居民身份证、自考准考证、注册地自考办打印加盖公章的考生考籍表、专科学历的相关证明材料(专科文凭或学信网的《教育部学籍在线验证报告》)和网上报名编号。(6)在读研究生还需提供现培养单位出具的同意报考书面证明。
温馨提示:考生自行选择任意一个校区进行现场确认,原则上按考生现场确认的时间先后顺序,优先安排在沙河校区参加考试,沙河校区未能安排的考生,均在清水河校区参加考试。
网址:
https://yz.uestc.edu.cn/shuoshizhaosheng/20190926/656.html
【5104】西南财经大学
现场确认时间:
11月6日-11月9日上午:9:00—11:30;下午:14:00-17:00。
现场确认地址:
柳林校区:成都市温江区柳台大道555号,体育馆。
现场确认材料:
应届本科毕业生
1.2020年全国硕士研究生入学考试网上报名信息表(中国研招网打印)
2.有效身份证件(二代身份证)
3.普通高校、成人高校、普通高校举办的成人高校学历教育应届本科毕业生持学生证(需注册到大四上学期)
4.教育部学籍在线验证报告(学信网打印)
往届毕业生
1.2020年全国硕士研究生入学考试网上报名信息表(中国研招网打印)
2.有效身份证件(二代身份证)
3.毕业证书
4.教育部学历证书电子注册备案表(学信网打印)
网络教育应届生
1.2020年全国硕士研究生入学考试网上报名信息表(中国研招网打印)
2.有效身份证件(二代身份证)
3.教育部学籍在线验证报告(学信网打印)
自学考试届时可毕业本科生
1.2020年全国硕士研究生入学考试网上报名信息表(中国研招网打印)
2.有效身份证件(二代身份证)
3.专科毕业证书或专科阶段学信网的学籍在线验证报告(学信网打印)
4.自考准考证注册地自考办打印加盖公章的考生考籍表
国外学历人员
1.2020年全国硕士研究生入学考试网上报名信息表(中国研招网打印)
2.有效身份证件(二代身份证)
3.国外学校颁发的学位证书
4.教育部国外学历学位认证书
网址:
https://yz.swufe.edu.cn/web/2019-10/24/201910241456387043.html
【5105】西南民族大学
现场确认时间:
11月7日至11月10日,11月10日下午五点截止。
现场确认地址:
武侯校区:成都市一环路南四段16号,体育馆内
现场确认材料:
1.本人有效居民身份证、
2.学历学位证书(普通高校、成人高校、普通高校举办的成人高校学历教育应届本科毕业生持每学期完整注册的学生证,网教生持“学籍电子注册备案表”)原件及复印件和网上报名编号。
网址:
http://211.83.241.130:8080/002/88756.jhtml
【5106】四川师范大学
现场确认时间:
①11月6日—7日:高校应届本科毕业考生进行现场确认;
②11月8日:社会考生进行现场确认;
③11月9-10日整理核对数据;
④11月11日11:30之前处理遗留问题。
⑤报名号尾号为单号的考生确认时间(8:30-13:00),报名号尾号为双号的考生确认时间(13:00-17:00);17:00之后整理备份当天确认数据,原则上不再接受现场确认。
现场确认地址:
四川师范大学狮子山校区(成都市锦江区静安路5号),第二办公区二楼。
现场确认材料:
①第二代身份证或第三代身份证(无身份证的军人需提交附件中的表格,报考“退役大学生士兵”专项硕士研究生招生计划的考生提交本人《入伍批准书》和《退出现役证》)
②网上报名编号来现场确认。
境外获得的学历学位证书,须经教育部留学人员服务中心进行学历认证后方才有效。如网上报名提示学历需审核的考生需出示学历认证相关材料(《中国高等教育学生信息网》认证或当地省教育厅认证中心认证)。
对未取得本科毕业证的自考本科毕业生和网络教育本科应届毕业生要提供按照省级教育考试机构要求的证明材料。
网址:
https://yz.chsi.com.cn/sswbgg/pages/msg_detail.jsp?dwdm=5106&msg_id=590915
【5107】四川农业大学(成都校区)
现场确认时间:
时间:2019年11月6—10日,8:30-11:30,14:30-17:00;
为避免排长队,特作如下安排:
6日,接受报名号尾号为1、3、5的考生确认;
7日,接受报名号尾号为2、4、6、8的考生确认;
8日,接受报名号尾号为7、9、0的考生确认;
9、10日,接受前三天因特殊原因未能赶到参加现场确认的考生确认。
现场确认地址:
成都市温江区惠民路211号,一教105研究生管理中心大厅。
现场确认材料:
现场确认材料所交的复印件请按照以下各类考生所需材料,按顺序整理装订好,并在复印件右上角醒目写上本人姓名和报名编号。
(一)已经取得本科毕业证的考生
①本人居民身份证原件;
②学信网上打印的《教育部学历证书电子注册备案表》。
(二)应届本科毕业生
1、普通高校应届本科毕业生
①本人居民身份证原件;
②学信网上打印的《教育部学籍在线验证报告》。
2、成人高校、普通高校举办的成人高校学历教育应届本科生
①本人居民身份证原件;
②学信网上打印的《教育部学籍在线验证报告》。
3、网络教育本科生
①本人居民身份证原件;
②学信网上打印的《教育部学籍在线验证报告》。
(三)入学前可取的国家承认本科毕业证书的自考本科生
①本人居民身份证原件;
②出具自考准考证注册地自考办打印加盖公章的考生考籍表和专科学历的相关证明材料(专科文凭或学信网的学籍在线验证报告)。
网址:
https://yz.chsi.com.cn/sswbgg/pages/msg_detail.jsp?dwdm=5107&msg_id=590397
【5108】成都理工大学
现场确认时间:
11月6-8日上午8:30-12:00,下午1:00-5:00。
现场确认地址:
主校区:四川省成都市成华区二仙桥东三路1号,第九教学楼一楼大厅。
现场确认材料:
(一)应届本科毕业生:
提供本人二代身份证、学生证原件及复印件和网上报名编号。往届毕业生:提供本人二代身份证、学历证书原件及复印件和网上报名编号。户口在我省的应提供本人户口簿原件及复印件;在我省工作但户口未随迁者须提供工作地最近三个月的社保记录(加盖社保机构印章的缴纳社会保险凭证原件)或在所在单位工作证明。外省往届毕业生未能按要求提供社保记录或工作证明的考生一律不予办理现场确认手续。
(二)报考“退役大学生士兵”专项硕士研究生招生计划的考生还应提交本人《入伍批准书》、《退出现役证》和《教育部学历证书电子注册备案表》。
(三)在2020年9月1日前可取得国家承认本科毕业证书的自学考试和网络教育本科生,须出具颁发毕业证书省级高等教育自学考试办公室或网络教育高校的相关证明方可办理网上报名现场确认手续。
(四)未通过网上学历(学籍)校验的考生,在现场确认时应提供学历(学籍)认证报告。(应届本科生提供学籍认证报告,往届生提供学历认证报告)
注:按照四川省教育考试院的规定,本报考点可接受办理第一志愿报考成都理工大学以及报考重庆、陕西、四川省内招生单位和报考二区(内蒙古、广西、海南、贵州、云南、西藏、甘肃、青海、宁夏、新疆)招生单位的考生报名确认和考试。
网址:
http://www.gra.cdut.edu.cn/info/1043/2360.htm
【5109】西南医科大学
现场确认时间:
2019年11月4—8日上午:09:00—11:40,下午:02:30—05:30 。
现场确认地址:
西南医科大学城北校区(四川省泸州市龙马潭区蜀泸大道二段),逸夫图书馆底楼。
现场确认材料:
1.本人有效居民身份证、学历学位证书(普通高校、成人高校、普通高校举办的成人高校学历教育应届本科毕业生持学生证,网教生持“学籍电子注册备案表”)原件和复印件;
2.网上报名编号;
3.其他考生(非应届本科毕业生)户口在四川省的应提供本人户口簿原件;在我省工作但户口未随迁者须提供就业单位出具的在职工作证明及近三个月社保缴费清单;
4.在入学前可取得国家承认本科毕业证书的自学考试本科生,须出具自考准考证、注册地自考办打印加盖公章的考生考籍表和专科学历的相关证明材料(专科文凭或学信网的学籍在线验证报告);
以上物件必须全部备齐,否则不予确认。
网址:
https://yz.chsi.com.cn/sswbgg/pages/msg_detail.jsp?dwdm=5109&msg_id=582596
【5110】西南石油大学
现场确认时间:
现场确认地址:
成都市新都区西南石油大学图书馆楼C区二楼“校友之家”
现场确认材料:
类型
提交材料
注意事项
应届毕业生
1、身份证原件和复印件
2、学生证原件和复印件
(普通高校、成人高校、普通高校举办的成人高校学历教育应届本科毕业生)
3、网教生还须持“学籍电子注册备案表”
4、入学前可取得国家承认本科毕业证书的自学考试本科生,还须出具自考准考证、注册地自考办打印加盖公章的考生学籍表和专科学历证明材料(专科文凭或学籍学历在线验证报告)
学生证复印件和身份证复印件缩小复印在“网报信息表”背面,可以清晰查看即可
往届毕业生
1、身份证原件和复印件
2、本科(专科)毕业证和学位证(如无可不提供)原件和复印件
3、户口在四川省的提供本人户口簿原件;在四川省工作但户口未随迁者提供就业单位出具的在职工作证明及近三个月社保缴费清单。
毕业证、学位证复印件和身份证复印件缩小复印在“网报信息表”背面,可以清晰查看即可
单独考试考生
1、身份证原件和复印件
2、本科毕业证和学位证原件和复印件
3、两名具有高级专业技术职务的专家推荐书
4、已经发表过的研究论文(技术报告)
5、单位同意报考并定向培养证明
6、学历未通过的提供学历认证报告
毕业证、学位证复印件和身份证复印件缩小复印在“网报信息表”背面,可以清晰查看即可
退役大学生士兵计划考生
除按照应届毕业生和往届毕业生要求提供材料,还须提交本人《退出现役证》和《入伍批准书》(注意不是入伍通知书)原件和复印件
在校研究生(以系统提示为准)
除按要求提供材料外,还须提供培养单位出具的同意报考的书面函件。
原件和复印件
注意:所有考生均须打印一份“网报信息表”,并在相关复印件上签名:复印件与原件一致+考生姓名。
网址:
https://www.swpu.edu.cn/gs/info/1074/2133.htm
【5111】西华师范大学
现场确认时间:
2019年11月6日至11月10日(8:30—11:40,14:30—17:30),特别提醒:11月10日现场确认截止时间17:00(以完成图像采集流程为准)。
现场确认地址:
四川省南充市顺庆区师大路1号:西华师范大学华凤校区一期办公大楼。
注:该考点不接收管理类联考考生现场确认与考试。
网址:
https://yjsy.cwnu.edu.cn/info/1014/3248.htm
【5112】四川农业大学雅安校区
现场确认时间:
2019年11月6—9日,8:30-11:30,14:30-17:30;
为避免排长队,特作如下安排:
6日,接受报名号尾号为1、3、5的考生确认;
7日,接受报名号尾号为2、4、6、8的考生确认;
8日,接受报名号尾号为7、9、0的考生确认;
9日,接受前三天因特殊原因未能赶到参加现场确认的考生确认。
现场确认地址:
四川省雅安市新康路46号,雅安校区综合行政楼2楼214。
现场确认材料:
1. 已经取得本科毕业证的考生
(1)本人有效居民身份证原件;
(2)学信网上打印的《教育部学历证书电子注册备案表》
2. 应届本科毕业生
普通高校应届本科毕业生
(1)本人有效居民身份证原件;
(2)学信网上打印的《教育部学籍在线验证报告》。
成人高校、普通高校举办的成人高校学历教育应届本科生
(1)本人有效居民身份证原件;
(2)学信网上打印的《教育部学籍在线验证报告》。
3. 网络教育本科生
(1)本人有效居民身份证原件;
(2)学信网上打印的《教育部学籍在线验证报告》。
4. 入学前可取得国家承认本科毕业证书的自考本科生
(1)本人有效居民身份证原件;
(2)按报考学校要求。
网址:
https://yz.chsi.com.cn/sswbgg/pages/msg_detail.jsp?dwdm=5112&msg_id=590158
【5113】西南科技大学
现场确认时间:
2019年11月7日至11月10日(每天上午9:00-12:00、下午14:00-17:00)。
现场确认地址:
四川省绵阳市,西南科技大学(本部)体育馆二楼大厅。
现场确认材料:
现场确认时,所有考生均应提供本人以“5113”开头的九位数网上报名编号(考生可在研招网上打印本人的《报名信息表》备查)和本人有效居民身份证的原件及复印件。此外:
(1)应届本科毕业生(普通高校、成人高校、普通高校举办的成人高等学历教育)应提供本人有效学生证原件(注:非校园一卡通及类似卡片)及复印件。
如考生学生证遗失、损毁且无法及时补办,则提供《教育部学籍在线验证报告》。
(2)自考应届本科生(在2020年9月1日前可取得国家承认本科毕业证书)应提供自考准考证、注册地自考办打印加盖公章的考生考籍表和专科学历的相关证明材料(专科毕业证书或《教育部学籍在线验证报告》)。
(3)网络教育应届本科生(在2020年9月1日前可取得国家承认本科毕业证书)应提供《教育部学籍在线验证报告》。
(4)往届生应提供:
①本人有效学历证书原件及复印件。
如考生学历证书遗失、损毁,则提供《中国高等教育学历认证报告》或《教育部学历证书电子注册备案表》或毕业学校出具的《毕业证明书》代替。
如考生为国外学历,应提供教育部留学服务中心出具的学历认证材料。
②四川省户口(不限市/州)考生的有效户口簿原件及复印件(注:需复印盖有省级公安机关户口专用章、户口登记机关户口专用章的户口簿首页和登载本人户籍信息的“常住人口登记卡”页,双面复印),集体户口可提供户籍所在地公安机关出具的相关材料;
③在四川省工作但户口未随迁考生就业单位出具的在职工作证明(注:加单位公章的原件)及近三个月社保缴费清单;
2.在校研究生报考还应提供所在培养单位(高校、科研院所)同意报考的加盖公章的书面材料。
建议考生多准备几份相关材料的复印件备用。
网址:
http://www.swust.edu.cn/2019/1030/c207a113476/page.htm?wjcldxlwjskumioc?eiahfiqeiahvhocv
【5114】四川轻化工大学自贡校区
现场确认时间:
现场确认地址:
四川轻化工大学汇南校区(滨江北路二段6号金鸿大酒店3楼会议厅)厚德楼129小学术报告厅。
现场确认材料:

网址:
http://yjs.suse.edu.cn/p/0/?StId=st_app_news_i_x637082369316723810
【5115】达州市招生考试办公室
现场确认时间:
2019年11月8日-10日,每天9:00-17:00。
现场确认地址:
参考去年在达一中(通川区朝阳东路152号)和达县中(通川区柴市街154号),今年具体地址还未发布。
现场确认材料:
1.本人居民身份证件(含居民身份证、军人证等有效证件)
2.学历学位证书(证明):
①本科毕业生应持学历学位证书
②普通高校、成人高校、普通高校举办的成人高校学历教育应届本科毕业生持学生证
③网教应届生持“学籍电子注册备案表”
④在入学前可取得国家承认本科毕业证书的自学考试本科生,须出具自考准考证、注册地自考办打印加盖公章的考生考籍表和专科学历的相关证明材料(专科文凭或学信网的学籍在线验证报告)。
3.往届生:应选择工作或户口所在地(全省范围,即四川省内户籍考生不限制市州)报考点报考。户口在本省的应提供本人户口簿原件;在我省工作但户口未随迁者须提供工作证明近三个月社保缴费清单。
4. 在校研究生报考还应提供所在培养单位(即上一个研究生录取单位)同意报考的加盖公章的书面证明材料或能证明不是在校研究生的相关函件(如培养单位同意退学或同意放弃入学资格等)。
5. 境外获得的学历学位证书,须经教育部留学服务中心进行认证。
网址:
https://yz.chsi.com.cn/sswbgg/pages/msg_detail.jsp?dwdm=5115&msg_id=590356
【5116】西昌学院
现场确认时间:
(1)2019年11月8日(9:00-17:00,中途不休息),进行西昌学院本科应届毕业生现场确认;
(2)2019年11月9、10日(9:00-17:00,中途不休息),进行社会考生现场确认。
现场确认地址:
西昌学院北校区教务处(四川省凉山州西昌市安宁镇学府路1号) 。
现场确认材料:
(1)身份证原件及复印件一份(非应届本科毕业生还需提供户口簿原件及复印件一份;非本省考生还需提供在职工作证明);
(2)学历学位证书(普通高校、成人高校、普通高校举办的成人高校学历教育应届本科毕业生持学生证,网教生持“学籍电子注册备案表”)原件及本人签名的复印件一份;
(3)网上报名编号。
特殊情况:
①报考“退役大学生士兵”专项硕士研究生招生计划的考生还应提交本人《退出现役证》和《入伍批准书》(注意不是入伍通知书);
②在入学前可取得国家承认本科毕业证书的自学考试本科生还须提供注册地自考办打印加盖公章的考生考籍表;
③报考少数民族骨干人才计划的考生,凭生源所在地省级教育厅(委)加盖印章的《报考2020年“少数民族高层次骨干人才计划”硕士研究生考生登记表》原件。
网址:
https://yz.chsi.com.cn/sswbgg/pages/msg_detail.jsp?dwdm=5116&msg_id=589403
【5117】西华大学
现场确认时间:
2019年11月7日——11月10日每天8:30-12:00,13:00-17:00。
现场确认地址:
地址:成都市郫都区红光大道9999号,西华大学体育馆内。
现场确认材料:
①本人第二代有效居民身份证原件;
②学生证(应届本科毕业生)或学历学位证书(非应届本科毕业生)原件。
③往届生:户口在本省的应提供本人户口簿或常驻人口登记表原件;在我省工作但户口未随迁者须提供就业单位出具的在职工作证明及近三个月社保缴费清单。
除以上材料外:
▲未通过网上学历学籍校验的考生需交学历(学籍)认证报告。
▲在2020年9月1日前可取得国家承认本科毕业证书的自学考试本科生,须出具自考准考证、注册地自考办打印加盖公章的考生考籍表和专科学历的相关证明材料(专科文凭或学信网的学籍在线验证报告),并准备复印件。方可办理现场确认手续。
▲经教育部批准试办的网络学院的本科毕业生,持“学籍电子注册备案表”进行现场信息确认。电子注册为成人高校类别的网络学院本科毕业生按成人高校应届本科毕业生类别报考,注册为普通高校类别的按普通高校应届本科毕业生报考。请到所在学校出具相关证明。
▲报考“退役大学生士兵”专项硕士研究生招生计划的考生还应提交本人《退出现役证》和《入伍批准书》(注意不是入伍通知书)原件及复印件。
网址:
https://yz.chsi.com.cn/sswbgg/pages/msg_detail.jsp?dwdm=5117&msg_id=581888
【5118】成都医学院
现场确认时间:
11月8日,报名号后五位98500-99999
11月9日,报名号后五位97100-98499
11月10日,除了以上报名号
每天工作时间,上午9:00-12:00,下午13:00-17:00。
如有特殊事项,可自行适当调整,最后确认截止时间为11月10日下午17:00。
现场确认地址:
成都市新都区新都大道783号,成都医学院新都校区学术交流中心大厅。
现场确认材料:
1.往届毕业生
有效居民身份证原件及复印件;学历学位证书原件及复印件(身份证和学历学位证书双面复印在1张A4纸上);户口在本省的提供本人户口簿原件及复印件,在我省工作但户口未随迁者须提供就业单位出具的在职工作证明及近三个月社保缴费清单。
2.应届毕业生
有效居民身份证原件及复印件;普通高校、成人高校、普通高校举办的成人高校学历教育应届本科毕业生持学生证原件及复印件,网教生持“学籍电子注册备案表”(身份证、学生证或备案表双面复印在1张A4纸上)。
3.其他材料
报考“退役大学生士兵”专项硕士研究生招生计划的考生还应提交本人《退出现役证》和《入伍批准书》(注意不是入伍通知书)。
在入学前可取得国家承认本科毕业证书的自学考试本科生,须出具自考准考证、注册地自考办打印加盖公章的考生考籍表和专科学历的相关证明材料(专科文凭或学信网的学籍在线验证报告)。
学历证书丢失、未通过网上学历(学籍)校验的考生,在现场确认时须提供学信网的学历(学籍)认证报告;境外学历考生须提供教育部留学服务中心提供的认证报告。
网址:
http://yjsy.cmc.edu.cn/info/1016/1397.htm
【5119】成都中医药大学
现场确认时间:
①11月9日:报名号尾号为单号的考生进行现场确认;
②11月10日:报名号尾号为双号的考生进行现场确认;
17:00之后整理备份当天确认数据,原则上不再进行现场确认。
现场确认地址:
十二桥校区(成都市十二桥路37号),成都中医药大学第一教学楼一楼120教室。
现场确认材料:
1.往届毕业生需提交材料
①考生在中国研究生招生信息网上打印出本人的《报名信息表》;
②本人有效居民身份证原件及复印件一份(复印件右上角标注报名号及考生本人签名,下同);
③户口在四川省的考生须提供本人有效户口簿原件及复印件一份(注:需复印盖有省级公安机关户口专用章、户口登记机关户口专用章的户口簿首页和登载本人户籍信息的“常住人口登记卡”页);
在我省工作但户口未随迁者须提供就业单位出具的在职工作证明及近三个月社保缴费清单。
④本人有效毕业证书和学位证书原件及复印件一份(以网上填报信息为准);
温馨提示:毕业证书和身份证(正反面)须双面复印在一张A4纸。
2.应届毕业生需提交材料
①考生在中国研究生招生信息网上打印出本人的《报名信息表》;
②本人有效居民身份证原件及复印件一份(复印件右上角标注报名号及考生本人签名,下同);
③本人有效学生证原件(注:非校园一卡通及类似卡片)及复印件一份;(如学生证丢失可从学信网打印“学籍电子注册备案表”)。
温馨提示:学生证或学籍电子注册备案表和身份证(正反面)双面复印在1张A4纸上。
网址:
https://yz.chsi.com.cn/sswbgg/pages/msg_detail.jsp?dwdm=5119&msg_id=590436
【5120】攀枝花学院
现场确认时间:
11月6日-10日,分学院分时间段安排
经济与管理学院安排在11月08日 13:30-15:00,具体安排查看下方网址。
11月10日 15:00-16:30,补报名考生及其他待确认考生
现场确认地址:
四川省攀枝花市东区机场路10号:学校C区工程实践教学中心A栋一楼。
现场确认材料:
1、第二代居民身份证原件及复印件;
2、毕业证书原件及复印件(应届本科毕业生持学生证及复印件);
3、在入学前可取得国家承认本科毕业证书的自学考试本科生,须出具自考准考证、注册地自考办打印加盖公章的考生考籍表和专科学历的相关证明材料(专科文凭或学信网的学籍在线验证报告)。
4、未通过网上学历(学籍)校验的考生,在现场确认时应提交学历(学籍)认证报告,以供核验。请按报考点要求,提前申请学籍或学历的在线验证报告或学历认证。
5、报考“退役大学生士兵”专项硕士研究生招生计划的考生还应提交本人《入伍批准书》和《退出现役证》。
6、非四川户籍的往届生,需提供省内工作证明或近三个月的社保。
温馨提示:成都至攀枝花因道路中断,火车停运会持续到明年年初,请要选择攀枝花学院考点的考生合理安排好现场确认和研招入学考试的出行时间和乘车路线。
网址:
https://yz.chsi.com.cn/sswbgg/pages/msg_detail.jsp?dwdm=5120&msg_id=590923
【5121】成都信息工程大学
现场确认时间:
11月6日-8日(9:00-12:00,14:00-17:00)。
现场确认地址:
成都信息工程大学航空港校区体育馆前厅。
现场确认材料:
1、考生本人已交费成功的《全国硕士研究生招生考试网上报名信息表》一份(研究生招生信息网下载,A4纸,正反打印)。 2、考生本人持有效居民身份证原件及复印件一份。 3、学籍/学历证明材料: (1)普通高校、成人高校应届本科生,须提供学生证(或加盖学校教务处公章的应届本科学籍证明材料)原件及复印件一份; (2)已毕业或结业的本、专科往届生,须提供学历学位证原件及复印件一份。 (3)在入学前可取得国家承认本科毕业证书的自学考试本科生,须出具自考准考证、注册地自考办打印加盖公章的考生考籍表和专科学历的相关证明材料(专科文凭或学信网的学籍在线验证报告)原件及复印件一份。 (4)经教育部批准试办的网络学院的本科毕业生,须提交学信网下载打印的《学籍电子注册备案表》原件一份。 (5)获境外学历的考生,须提交教育部留学服务服务中心出具的《国(境外)学历学位认证书》原件及复印件一份。 4、属以下情况的考生,现场确认时还须按要求携带相应材料: (1)未通过网上学历学籍校验的应届本科考生,须提交学信网下载打印的《教育部学籍在线验证报告》原件一份。 (2)未通过网上学历学籍校验的往届本、专科考生,须提交学信网下载打印的《教育部学籍在线验证报告》以及《教育部学历证书电子注册备案表》原件一份。 (3)报考“退役大学生士兵”专项硕士研究生招生计划的考生,须提交本人《退出现役证》和《入伍批准书》(注意不是《入伍通知书》)的原件及复印件。 5、【特别说明】以上所有由考生提交的材料,考生本人必须签字确认;考生提交的材料恕不归还。
网址:
https://yz.chsi.com.cn/sswbgg/pages/msg_detail.jsp?dwdm=5121&msg_id=590458
【5122】乐山师范学院
现场确认时间:
2019年11月6日至11月10日,上午8:30:00-12:00、下午13:30-17:00
现场确认地址:
乐山市市中区滨河路778号,乐山师范学院自强楼一楼。
现场确认材料:
网址:
http://kejc.lsnu.edu.cn/info/1002/4393.htm
【5123】内江师范学院
现场确认时间:
2019年11月7日、9日(8:30-11:30,14:30-17:30),接受报名序号尾号为(1、3、5、7、9)的考生现场确认。
2019年11月8日、10日(8:30-11:30,14:30-17:30),接受报名序号尾号为(0、2、4、6、8)的考生现场确认。
11月10日17:00后报考点进行数据处理,不再接受考生现场确认。
现场确认地址:
内江市东兴区西林街道东桐路705号,内江师院西区礼堂。
现场确认材料:
考生持本人有效居民身份证、学历学位证书(普通高校、成人高校、普通高校举办的成人高校学历教育应届本科毕业生持学生证,网教生持“学籍电子注册备案表”)和网上报名编号,到网上报名选定的报考点进行报名信息确认。
在入学前可取得国家承认本科毕业证书的自学考试本科生,须出具自考准考证、注册地自考办打印加盖公章的考生考籍表和专科学历的相关证明材料(专科文凭或学信网的学籍在线验证报告)。
网址:
https://yz.chsi.com.cn/sswbgg/pages/msg_detail.jsp?dwdm=5123&msg_id=590935
【5125】川北医学院
现场确认时间:
现场确认地址:
川北医学院高坪校区(南充市高坪区东顺路55号)。
现场确认材料:
网址:
http://www.nsmc.edu.cn/gs/29653.html
【5126】绵阳师范学院
现场确认时间:
还未公布,暂定在2019年11月10日前。
现场确认地址:
绵阳市涪城区高新区绵兴西路166号。
敬请关注绵阳师范学院官网网址:
【5127】成都体育学院
现场确认时间:
2019年11月上旬(具体时间地点另行通知,请注意关注研究生院网站通知)。
现场确认地址:
四川省成都市武侯区体院路2号
请关注成都体育学院官方网站:
【5128】四川音乐学院
现场确认时间:
2019年11月6日(下午14:30-17:00)、7日、8日(上午8:45-11:45、下午 14:30-16:30)。
现场确认地址:
四川音乐学院锦江校区(成都市武侯区新生路6号)。
现场确认材料:
①毕业证书、学位证书原件及复印件(普通高校、成人高校或普通高校举办的成人学历教育应届本科毕业生持学生证原件及复印件,网络教育学生持“学籍电子注册备案表”);
②本人签字的网报信息确认表;
③有效的二代身份证原件及复印件;
④报考“退役士兵专项计划”的考生还应提交本人《应征入伍批准书》(注意不是入伍通知书)《退出现役证》。
温馨提示:四川音乐学院考点只接受第一志愿报考四川音乐学院的考生。
网址:
https://yz.chsi.com.cn/sswbgg/pages/msg_detail.jsp?dwdm=5128&msg_id=590386
【5129】成都大学
现场确认时间:
2019年11月7日至11月10日(上午9:00-12:00;下午14:00-17:00),按考生号分批次进行现场确认:
一批次:2019年11月7日,考生号范围:512900000-------512997600
二批次:2019年11月8日,考生号范围:512997601-------512998400
三批次:2019年11月9日,考生号范围:512998401------512999500
四批次:2019年11月10日,考生号范围:512999501------512999999
现场确认地址:
成都大学(成都市龙泉驿区十陵镇成洛大道2025号)学生事务大厅。
现场确认材料:
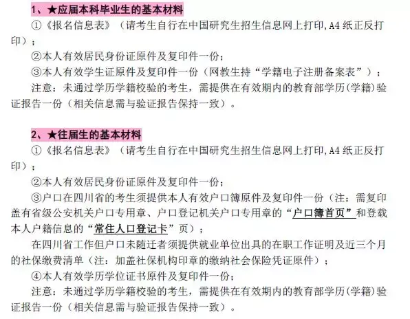
(一)应届本科毕业生的基本材料
1、本人以“5129”开头的九位数网上报名编号(请考生在中国研究生招生信息网上打印出本人已交费成功的《报名信息表》一份(A4纸,正反打印)备查)。
2、本人有效居民身份证原件及复印件一份。
3、本人有效学生证原件及复印件一份。
(二)非应届本科毕业生的基本材料
1、本人以“5129”开头的九位数网上报名编号(请考生在中国研究生招生信息网上打印出本人已交费成功的《报名信息表》一份(A4纸,正反打印)备查)。
2、本人有效居民身份证原件及复印件一份。
3、户口在本省的提供本人户口簿原件及复印件一份;在我省工作但户口未随迁者须提供工作证明及近三个月社保记录。
4、本人有效学历学位证书原件及复印件一份。
(三)在校研究生报考还应提供所在培养单位同意报考的加盖公章的书面证明材料。
(四)需另行提供的材料
1、未通过网上学历(学籍)校验的考生,现场确认时应提供全国高等学校学生咨询与就业指导中心出具的学历(学籍)认证报告。
2、在2020年入学前可取得国家承认学历的自学考试本科生,须出具自考准考证、注册地自考办打印加盖公章的考生学籍表和专科学历证明材料(专科文凭或学籍学历在线验证报告)。
3、报考“退役大学生士兵”专项硕士研究生招生计划的考生还应提交本人《入伍批准书》和《退出现役证》原件及复印件。
4、境外获得的学历学位证书,须提供教育部留学人员服务中心出具的学历认证报告。
5、因变更姓名或身份证导致学历(学籍)信息验证未通过的,考生应提供学信网的学历(学籍)在线验证报告和本人信息变更的证明(记载曾用名和现用名的户口簿或公安机关出具的证明)。
网址:
http://yjsc.cdu.edu.cn/index.php?m=news&a=show&news_id=1305
【5130】资阳市招生考试办公室
现场确认时间:
2019年11月7—10日,上午8:30-11:30,下午14:30-17:30(注意:按教育部规定,11月10日17:00结束)
为避免人多拥挤、排长队,现场确认特作如下安排:
11月7日,只接受报名号尾号为1、3的考生确认;
11月8日,只接受报名号尾号为2、4、6的考生确认;
11月9日,只接受报名号尾号为5、7、9的考生确认;
11月10日,只接受报名号尾号为8、0的考生确认以及接受前三天因特殊原因未能赶到现场确认的考生确认。
现场确认地址:
四川省资阳市雁江区人民政府2号楼3楼雁江区教育局会议室(在导航上请搜:资阳市雁江区人民政府)。
现场确认材料:
(一)已经取得本科毕业证的考生
①本人居民身份证原件;
②国家承认学历学位证书原件和复印件;
(二)应届本科毕业生
1、普通高校应届本科毕业生
①本人居民身份证原件;
②学生证原件和复印件;
③学信网上打印的《教育部学籍在线验证报告》。
2、成人高校、普通高校举办的成人高校学历教育应届本科生
①本人居民身份证原件;
②学生证原件和复印件;
③普通高校(或成人高校)出具的何时能毕业的相关证明及复印件。
3、网络教育本科生
①本人居民身份证原件;
②持“学籍电子注册备案表”。
网址:
https://yz.chsi.com.cn/sswbgg/pages/msg_detail.jsp?dwdm=5130&msg_id=590358
【5131】成都师范学院
现场确认时间:
2019年11月7日~9日,上午9:00-11:50、下午14:00-16:50
(一)11月7日上午,报名号起止:513100000- 513198600 11月7日下午,报名号起止:513198601- 513199000 (二)11月8日上午,报名号起止:513199001- 513199300 11月8日下午,报名号起止:513199301- 513199700 (三)11月9日上午,报名号起止:513199701- 513199999(四)11月9日下午~10日,正常接待未进行现场确认考生,并完成数据上报工作。
现场确认地址:
成都师范学院温江校区第二实验教学楼107室 。
现场确认材料:
(一)应届本科毕业生需提供材料 1.《报名信息表》(请考生自行在中国研究生招生信息网上打印,A4纸正反打印)。 2.本人有效居民身份证原件及复印件一份。 3.本人有效学生证原件及复印件一份。 (网络教育本科生持“学籍电子注册备案表”)
(二)往届生需提供的基本材料 1.《报名信息表》(请考生自行在中国研究生招生信息网上打印,A4纸正反打印)。 2.本人有效居民身份证原件及复印件一份。 3.本人有效学历学位证书原件及复印件一份。 4.户口在四川省的考生须提供本人有效户口簿原件及复印件一份(注:需复印盖有省级公安机关户口专用章、户口登记机关户口专用章的“户口簿首页”和登载本人户籍信息的“常住人口登记卡”页);在四川省工作但户口未随迁者须提供就业单位出具的在职工作证明及近三个月社保缴费清单。
(三)需另行提供的材料 1.报考“退役大学生士兵”专项硕士研究生招生计划的考生,还应提交本人《退出现役证》和《入伍批准书》(注意不是入伍通知书)原件及复印件一份。 2.在2020年9月1日前可取得国家承认本科毕业证书的自考本科生,须出具自考准考证、注册地自考办打印加盖公章的考生考籍表和专科学历的相关证明材料(专科文凭或学信网的学籍在线验证报告)。 3.境外获得的学历学位证书,须经教育部留学人员服务中心进行学历认证后方才有效。
网址:
https://yz.chsi.com.cn/sswbgg/pages/msg_detail.jsp?dwdm=5131&msg_id=591610
【5132】宜宾学院
现场确认时间:
11月6日16:00-17:00,本校教职工、生工、川茶学院考生; 11月7日9:00-12:00,本校经管、政管、资环、体育学院考生; 11月7日13:30-17:00, 本校法学、教科、文新、外语、美艺学院考生; 11月8日9:00-12:00, 本校化工、物电、计算机、数学、音表学院考生; 11月8日13:30-17:00, 本校往届生、外校应届考生; 11月9日(9:00-12:00,13:30-17:00),10日(9:00-12:00) ,其他考生。
现场确认地址:
四川省宜宾市翠屏区五粮液大道酒圣路8号,宜宾学院内硕勋楼A101
现场确认材料:
(一)工作人员查验考生相关材料,考生应提供以下材料: 1.考生本人已交费成功的《全国硕士研究生招生考试网上报名信息表》(研招网下载,A4纸正反打印)。 2.有效居民身份证原件及复印件(请将“5132”开头的9位数报名号写在身份证复印件右上角)。 3.应届本科毕业生:学生证原件及复印件(普通高校、成人高校、普通高校举办的成人高校学历教育应届本科毕业生,网教生持“学籍电子注册备案表”)。 4.非应届本科毕业生:①毕业证和学位证原件及复印件;②四川省省内户口本或四川省常住人口登记表;③在我省工作但户口未随迁者须提供就业单位出具的在职工作证明及近三个月社保缴费清单。 5.属以下情况的考生,还应提交相应材料: ▲未通过网上学历(学籍)校验的考生:须加带《教育部学历证书电子注册备案表》或《教育部学籍在线验证报告》(PDF文档打印) 。 ▲在入学前可取得国家承认本科毕业证书的自学考试本科生,须出具自考准考证、注册地自考办打印加盖公章的考生考籍表和专科学历的相关证明材料(专科文凭或学信网的学籍在线验证报告)。 ▲报考“退役大学生士兵”专项硕士研究生招生计划的考生还应提交本人《入伍批准书》和《退出现役证》原件和复印件。 ▲专升本应届生:须加带专科毕业证书原件及复印件。 注意:请在所有复印件正面右上角写上“与本人原件一致”并签名。
网址:
https://yz.chsi.com.cn/sswbgg/pages/msg_detail.jsp?dwdm=5132&msg_id=591050
【5133】四川文理学院
现场确认时间:
11月7日,本校、外校应届本科考生进行现场确认。
11月8日,报名号尾数为单号的社会考生进行现场确认。
11月9日,报名号尾数为双号的社会考生进行现场确认。
11月10日,考点进行现场确认数据处理,需要在10日进行现场确认的考生需要将“姓名+报名号”通过发送电子邮件报备我考点,email:scwlxy_yzks@163.com。
每天工作时间:上午9:00-12:00;下午2:00-5:00。
现场确认地址:
四川文理学院莲湖校区博文楼正门大厅。
现场确认材料:
(一)居民身份证(原件及复印件)
1.二代或三代居民身份证;
2.居民身份证遗失的考生,提供临时居民身份证。
(二)学历证书(原件及复印件)
1.应届毕业生提供学生证原件;
2.往届本科生、毕业两年专科生提供毕业证;
3.未拿到毕业证或毕业证遗失的往届生提供学信网出具的“学籍在线验证报告”或“学历证书电子注册备案表”;
4.预计在2020年9月1日之前能拿到毕业证自考生提供:自考准考证、注册地自考办打印并盖章的考生考籍表(或打印并盖章的成绩单)、专科学历的相关证明材料(专科文凭或学信网的学籍在线验证报告);
5.网教生及学籍校验未通过者提供“学历电子注册备案表”。
(三)户口簿(往届生提供、原件及复印件)
1.四川省内往届考生提供居民户口簿(或当地派出所开具的户籍证明);
2.四川省外往届考生提供四川省本地工作证明及四川省内的近三个月社保缴存证明。
(四)2020年全国硕士研究生入学考试网上报名信息表(中国研招网打印)
(五)报考“退役大学生士兵”专项硕士研究生招生计划的考生还应提交本人《退出现役证》和《入伍批准书》(注意不是入伍通知书)
网址:
http://jwc.sasu.edu.cn/web/web/web/n?b=LDUyLDUwLDQ5LDU0
【5134】四川旅游学院
现场确认时间:
2019年11月6日~10日,上午9:00-12:00、下午14:00-17:00
(一)11月6日上午,报名号起止:513400000-513497206
11月6日下午,报名号起止:513497207-513497540
(二)11月7日上午,报名号起止:513497541-513497880
11月7日下午,报名号起止:513497881-513498240
(三)11月8日上午,报名号起止:513498241-513498610
11月8日下午,报名号起止:513498611-513499019
(四)11月9日上午,报名号起止:513499020-513499430
11月9日下午,报名号起止:513499431-513499800
(五)11月10日上午,报名号起止:513499801-513499999
特别提醒:所有考生请严格按照现场确认安排在规定时间内现场确认,非确认时间段考生一律不予受理。
现场确认地址:
四川旅游学院龙泉校区第一教学楼A栋一楼大厅 (四川省成都市龙泉驿区红岭路459号)。
现场确认材料:
(一)应届本科毕业生需提供的基本材料 1.《报名信息表》(请考生自行在中国研究生招生信息网上打印,A4纸正反打印)。 2.本人有效居民身份证原件及复印件一份。 3.本人有效学生证原件及复印件一份。 (网络教育本科生持“学籍电子注册备案表”)
(二)往届生需提供的基本材料 1.《报名信息表》(请考生自行在中国研究生招生信息网上打印,A4纸正反打印)。 2.本人有效居民身份证原件及复印件一份。 3.本人有效学历学位证书原件及复印件一份。 4.户口在四川省的考生须提供本人有效户口簿原件及复印件一份(注:需复印盖有省级公安机关户口专用章、户口登记机关户口专用章的“户口簿首页”和登载本人户籍信息的“常住人口登记卡”页);在四川省工作但户口未随迁者须提供就业单位出具的在职工作证明及近三个月社保缴费清单。
(三)需另行提供的材料 1.报考“退役大学生士兵”专项硕士研究生招生计划的考生,还应提交本人《退出现役证》和《入伍批准书》(注意不是入伍通知书)原件及复印件一份。 2.在2020年9月1日前可取得国家承认本科毕业证书的自考本科生,须出具自考准考证、注册地自考办打印加盖公章的考生考籍表和专科学历的相关证明材料(专科文凭或学信网的学籍在线验证报告)。 3.境外获得的学历学位证书,须经教育部留学人员服务中心进行学历认证后方才有效。
网址:
https://yz.chsi.com.cn/sswbgg/pages/msg_detail.jsp?dwdm=5134&msg_id=591504
【5135】四川民族学院
现场确认时间:
11月08日:08:30-19:00 报名尾号为0,1,2,3的考生 11月09日:08:30-19:00 报名尾号为4,5,6,7的考生 11月10日:08:30-17:00 报名尾号为8,9的考生 现场确认对象是已完成网报缴费考生。为避免人数过多,建议按以上安排进行现场确认,也可按实际情况提前或推后到场进行现场确认。现场确认完成时间是11月10日17:00,过时不予确认。
现场确认地址:
四川民族学院B区学生活动中心(B区综合楼对面) 学校地址:四川省康定市姑咱镇文化路4号 注意:学生活动中心有500左右座位,入场后按要求排序坐位。
现场确认材料:
1.应届本科毕业生的基本材料 ①本人以“51”开头的九位数网上报名编号(请考生在中国研究生招生信息网上打印出本人的《报名信息表》备查); ②本人有效居民身份证原件及复印件一份(复印件右上角标注报名号及考生本人签名,下同); ③本人有效学生证原件(注:非校园一卡通及类似卡片)及复印件一份;
2.非应届本科毕业生的基本材料 ①本人以“51”开头的九位数网上报名编号(请考生在中国研究生招生信息网上打印出本人的《报名信息表》备查); ②本人有效居民身份证原件及复印件一份; ③户口在四川省的考生须提供本人有效户口簿原件及复印件一份(注:需复印盖有省级公安机关户口专用章、户口登记机关户口专用章的户口簿首页和登载本人户籍信息的“常住人口登记卡”页); 在四川省工作但户口未随迁者须提供就业单位出具的在职工作证明及近三个月社保缴费清单; ④本人有效学历学位证书原件及复印件一份;
3.在校研究生报考还应提供所在培养单位同意报考的加盖公章的书面证明材料。
4.需另行提供的材料 ①报考“退役大学生士兵”专项硕士研究生招生计划的考生还应提交本人《退出现役证》和《入伍批准书》(注意不是入伍通知书)原件及复印件一份。 ②在2020年入学前(具体期限见招生单位相关规定),可取得国家承认本科毕业证书的自学考试本科生,须出具自考准考证、注册地自考办打印加盖公章的考生考籍表和专科学历的相关证明材料(专科文凭或学信网的学籍在线验证报告)。 ③未通过网上学历(学籍)校验的考生,现场确认时应提供全国高等学校学生信息咨询与就业指导中心出具的学历(学籍)认证报告(原件和复印件);未提供学历(学籍)认证报告的,不予现场确认。 ④境外获得的学历学位证书,须提供教育部留学人员服务中心出具学历认证报告。 ⑤因变更姓名或身份证号码导致学历(学籍)信息验证未通过的,考生应提供学信网的学历(学籍)在线验证报告和本人信息变更的证明
网址:
https://yz.chsi.com.cn/sswbgg/pages/msg_detail.jsp?dwdm=5135&msg_id=591629
【5136】成都工业学院
现场确认时间:
【第一阶段】仅面向成都工业学院应届本科生,时间为11月6日14:00-17:00;
【第二阶段】面向其余全体考生(报名号513600000-513698390),时间为11月7日(9:00-12:00,14:00-17:00);
【第三阶段】面向其余全体考生(报名号513698391-513699999),时间为11月8日(9:00-12:00,14:00-17:00)。
现场确认地址:
四川省成都市郫都区中信大道二段一号成都工业学院主校区师生事务服务中心大厅。
现场确认材料:
1.考生本人已交费成功的《全国硕士研究生招生考试网上报名信息表》一份(研究生招生信息网下载,A4纸,正反打印)。 2.本人第二代居民身份证原件及复印件一份。 3.学籍/学历证明材料: (1)普通高校、成人高校应届本科生,须提供应届本科毕业生学生证(或加盖学校教务处公章的应届本科学籍证明材料)原件及复印件一份; (2)已毕业或结业的本、专科往届生,须提供毕业证或结业证原件及复印件一份。 (3)在考生录取当年入学前可取得国家承认本科毕业证书的自学考试本科生,须出具自考准考证注册地自考办打印加盖公章的考生考籍表原件及复印件一份。 (4)经教育部批准试办的网络学院的本科毕业生,须提交学信网下载打印的《教育部学籍在线验证报告》原件一份。 (5)获境外学历的考生,须提交教育部留学服务服务中心出具的《国(境)外学历学位认证书》原件及复印件一份。 4.属以下情况的考生,现场确认时还须按要求携带相应材料: (1)未通过网上学历学籍校验的应届本科考生,须提交学信网下载打印的《教育部学籍在线验证报告》原件一份。 (2)未通过网上学历学籍校验的往届本、专科考生,须提交学信网下载打印的《教育部学籍在线验证报告》以及《教育部学历证书电子注册备案表》原件一份。 (3)报考“退役大学生士兵”专项硕士研究生招生计划的考生,须提交本人《入伍批准书》(【注意】不是《入伍通知书》)和《退出现役证》原件及复印件。 5.【特别说明】:以上所有由考生提交的材料,考生本人必须签字确认,考生提交的材料恕不归还。
网址:
https://yz.chsi.com.cn/sswbgg/pages/msg_detail.jsp?dwdm=5136&msg_id=590448
【5137】阿坝师范学院
现场确认时间:
(一)本校考生: 现场确认时间:11月7日(9:00-12:00,14:00-17:00)。 (二)社会考生: 现场确认时间:11月8-10日(9:00-12:00,14:00-17:00)。
现场确认地址:
阿坝师范学院生活区——南苑剧场。
现场确认材料:
1、已经取得本科毕业证的考生 ①本人居民身份证原件及复印件一份; ②学历学位证原件及复印件一份; ③未通过网上学历学籍校验的,还须提交学信网下载打印的《教育部学籍在线验证报告》以及《教育部学历证书电子注册备案表》原件一份。
2、应届本科生 (1)普通高校、成人高校、普通高校举办的成人高校学历教育应届本科毕业生 ①本人居民身份证原件及复印件一份; ②学生证原件(或加盖学校教务处公章的应届本科学籍证明材料)及复印件一份; ③未通过网上学历学籍校验的,还须提交学信网下载打印的《教育部学籍在线验证报告》原件一份。 (2)网络教育应届本科毕业生 ①本人居民身份证原件及复印件一份; ②学信网下载打印的《教育部学籍电子注册备案表》。
3、入学前可取的国家承认本科毕业证书的自考本科生 ①本人居民身份证原件及复印件一份; ②自考准考证及复印件一份; ③注册地自考办打印的加盖公章的考生考籍表; ④专科学历的相关证明材料(专科毕业证、专科文凭或学信网的学籍在线验证报告)。
网址:
https://yz.chsi.com.cn/sswbgg/pages/msg_detail.jsp?dwdm=5137&msg_id=591503
【5138】德阳市大学中专委员会办公室
现场确认时间:
2019年11月6—10日,9:00-12:00,14:30-17:30;
为避免考生耽误时间,影响考生正常学习、工作,特作如下安排:
6日,接受报名号尾号为3、4的考生确认;
7日,接受报名号尾号为5、6、7的考生确认;
8日,接受报名号尾号为8、9、0的考生确认;
9日,接受报名号尾号为1、2的考生确认;
10日,接受前四天因特殊原因未能赶到参加现场确认的考生确认。
现场确认地址:
德阳市招生办1楼(地址:四川省德阳市旌阳区亭江街2号)。
现场确认材料:
(一)已经取得本科毕业证的考生 ①本人居民身份证原件; ②学信网上打印的《教育部学历证书电子注册备案表》
(二)应届本科毕业生考生 1、普通高校应届本科毕业生 ①本人居民身份证原件; ②学生证原件和复印件; ③学信网上打印的《教育部学籍在线验证报告》。 2、成人高校、普通高校举办的成人高校学历教育应届本科生 ①本人居民身份证原件; ②学生证及普通高校(或成人高校)出具的何时能毕业的相关证明及复印件。 3、网络教育本科生 ①本人居民身份证原件; ②持“学籍电子注册备案表”。
(三)在2020年9月1日前可取的国家承认本科毕业证书的自考本科生考生 ①本人居民身份证原件; ②出具自考准考证注册地自考办打印加盖公章的考生考籍表和专科学历的相关证明材料(专科文凭或学信网的学籍在线验证报告)。
网址:
https://yz.chsi.com.cn/sswbgg/pages/msg_detail.jsp?dwdm=5138&msg_id=590243
【5139】成都职业技术学院
现场确认时间:
时间:2019年11月7日至11月10日(上午9:00-12:00;下午14:00-17:00),按考生号分批次进行现场确认: 一批次:2019年11月7日,考生号范围:513997911-------513998471二批次:2019年11月8日,考生号范围:513998472-------513999397三批次:2019年11月9日,考生号范围:513999398------513999998请考生号不在上述范围的考生于2019年11月10日上午来校进行现场确认 。
现场确认地址:
成都职业技术学院高新校区(成都市高新区天益街83号)体育馆。
现场确认材料:
1、考生已交费成功的《网上报名信息表》一份(A4纸,正反打印在一张纸上)。 2、本人第二代居民身份证原件及复印件一份。 3、学历证书(应届本科毕业生持学生证,网教生持“学籍电子注册备案表”)原件及复印件一份。 4、属于“考生范围”条件3的往届考生,须持“本人户口在四川省的户口簿原件”或者“工作地为四川省的最近三个月社保记录”(加盖社保机构印章的缴纳社会保险凭证)原件及复印件一份。 5、属以下情况的考生,现场确认时还须按要求携带相应材料的原件及复印件一份: (1)未通过网上学历学籍校验的考生须提交学历(学籍)认证报告。 (2)在2020年9月1日前可取得国家承认本科毕业证书的自学考试本科生,须出具自考准考证注册地自考办打印加盖公章的考生考籍表和专科学历的相关证明材料(专科文凭或学信网的学籍在线验证报告),方可办理现场确认手续。 (3)经教育部批准试办的网络学院的本科毕业生,须经教育部学生司综合处电子注册认可的方可报考。电子注册为成人高校类别的网络学院本科毕业生按成人高校应届本科毕业生类别报考,注册为普通高校类别的按普通高校应届本科毕业生报考。请到所在学校出具相关证明。 (4)报考“退役大学生士兵”专项硕士研究生招生计划的考生还应提交本人《入伍批准书》和《退出现役证》原件及复印件。 【特别说明】所有由考生提交的材料,均须由考生本人签字并注明报名号装订提交给现场工作人员。
温馨提示:请查看原网页。
网址:
https://yz.chsi.com.cn/sswbgg/pages/msg_detail.jsp?dwdm=5139&msg_id=591517
【5140】成都航空职业技术学院
现场确认时间:
2019年11月7日—8日9:00-12:00, 14:00-17:00,具体地点及现场确认流程请于11月6日前关注我校现场确认公告。
现场确认地址:
成都市龙泉驿区车城东七路699号
请关注成都职业技术学院官网:
【5141】绵阳职业技术学院
现场确认时间:
11月7日——10日(上午8:30——12:00;下午13:00——17:00),为了避免排队等候,本报考点对考生进行如下分流,请各位考生参照以下建议,合理安排前来现场确认的时间:
①11月7日报名号段为514195455——514196670考生
②11月8日报名号段为514196671——514198438考生
③11月9日报名号段为514198441——514199999考生
④11月10日整理核对数据、处理遗留问题
现场确认地址:
绵阳职业技术学院行政楼一楼会议室
现场确认材料:
1.现场确认时,所有考生必须携带本人①第二代身份证和②“5141”开头的九位数网上报名编号(考生可在研招网上打印本人的《报名信息表》备查)。此外:
(1)应届本科毕业生(普通高校、成人高校、普通高校举办的成人高等学历教育)应提供本人有效学生证原件(注:非校园一卡通及类似卡片)及复印件。如考生学生证遗失、损毁且无法及时补办,可提供《教育部学籍在线验证报告》暂代。
(2)自考应届本科生(在2020年9月1日前可取得国家承认本科毕业证书)应提供自考准考证注册地自考办打印加盖公章的考生考籍表和专科学历的相关证明材料(专科文凭或《教育部学籍在线验证报告》)。
(3)网络教育应届本科生(在2020年9月1日前可取得国家承认本科毕业证书)应提供《教育部学籍在线验证报告》。
(4)往届生应提供:
①本人有效学历证书原件及复印件,如网上报名提示学历需审核的考生需出示学历认证相关材料(《中国高等教育学生信息网》认证或当地省教育厅认证中心认证)。
如考生学历证书遗失、损毁,可提供《中国高等教育学历认证报告》或《教育部学历证书电子注册备案表》或毕业学校出具的《毕业证明书》代替。
如考生为国外学历,应附带教育部留学人才服务中心出具的学历认证材料。
②四川省户口(不限市/州)考生的有效户口簿原件及复印件(注:需复印盖有省级公安机关户口专用章、户口登记机关户口专用章的户口簿首页和登载本人户籍信息的“常住人口登记卡”页),集体户口可提供户籍所在地公安机关出具的相关证明;
③外省户口但在四川省内工作考生的工作证明(注:加单位公章的原件)及近三个月社保缴费清单。
网址:
http://www.myvtc.edu.cn/info/1042/11881.htm
【5142】四川中医药高等专科学校
现场确认时间:
11月10日前
现场确认地址:
四川省绵阳市教育中路1号
请关注官方网址:
http://www.scctcm.cn/info/1170/12510.htm
【5144】雅安市大学中专招生委员会办公室
现场确认时间:
时间:2019年11月6—10日,8:30-11:30,14:30-17:30; 为避免考生耽误时间,影响考生正常学习、工作,特作如下安排: 6日,接受报名号尾号为1、3、5的考生确认; 7日,接受报名号尾号为2、4、6、8的考生确认; 8日,接受报名号尾号为7、9、0的考生确认; 9-10日,接受前三天因特殊原因未能赶到参加现场确认的考生确认。
现场确认地址:
雅安市雨城区第二中学(地址:四川省雅安市雨城区宁雅路69号)
现场确认材料:
现场确认材料所交的复印件请按照以下各类考生所需材料,按顺序整理装订好,并在复印件右上角醒目写上本人姓名和报名编号。 (一)非应届本科毕业证的考生 ①本人居民身份证原件及复印件; ②学信网上打印的《教育部学历证书电子注册备案表》; ③户口在四川省的考生须提供本人户口簿原件及复印件。 注:往届生户籍不在四川的,必须在四川工作才能在四川参考,是否在四川工作需提供工作单位的在职证明和社保证明,如果社保不在四川的,建议回户籍所在地报考。
(二)应届本科毕业生 1.普通高校应届本科毕业生 ①本人居民身份证原件及复印件; ②学生证原件和复印件; ③学信网上打印的《教育部学籍在线验证报告》。 2.成人高校、普通高校举办的成人高校学历教育应届本科生 ①本人居民身份证原件及复印件; ②学生证及普通高校(或成人高校)出具的何时能毕业的相关证明及复印件。 3.网络教育本科生 ①本人居民身份证原件及复印件; ②持“学籍电子注册备案表”。
(三)在校研究生报考还应提供所在培养单位同意报考的加盖公章的书面证明材料。
(四)在2020年9月1日前可取的国家承认本科毕业证书的自考本科生 ①本人居民身份证原件及复印件; ②出具自考准考证注册地自考办打印加盖公章的考生考籍表和专科学历的相关证明材料(专科文凭或学信网的学籍在线验证报告)。
温馨提示:考试地点非现场确认地点,设定在雨城区第二中学、雨城第七中学,以准考生上的地址为准。
网址:
https://yz.chsi.com.cn/sswbgg/pages/msg_detail.jsp?dwdm=5144&msg_id=590364
【5145】四川大学锦江学院
现场确认时间:
2019年11月6日至11月9日,每天上午9:00-12:00,下午2:30-5:30。
现场确认地址:
眉山市彭山区锦江大道1号,四川大学锦江学院学术报告厅。
现场确认材料:
考生持第二代《居民身份证》、《学历学位证书》原件及复印件(应届本科毕业生持《学生证》原件及复印件)等证件和网上报名编号。
四川户籍的往届生还需提供户口簿原件,非四川户籍的往届生还需提供加盖公章的工作证明或最近三个月的社保记录(加盖社保机构印章的缴纳社会保险凭证原件)。
考生持第二代《居民身份证》、《学历学位证书》原件及复印件(应届本科毕业生持《学生证》原件及复印件)等证件和网上报名编号;四川户籍的往届生还需提供户口簿原件,非四川户籍的往届生还需提供加盖公章的工作证明或最近三个月的社保记录(加盖社保机构印章的缴纳社会保险凭证原件)。
网址:
https://yz.chsi.com.cn/sswbgg/pages/msg_detail.jsp?dwdm=5145&msg_id=590575
【5146】四川传媒学院
现场确认时间:
现场确认地址:
成都市郫都区团结学院街67号,办公大楼1001办公室。
现场确认材料:
考生前往现场确认时须携带以下材料:
材料类别
材料名称
考生类别
材料要求备注
身份类
本人二代居民身份证
(须确保能顺利读取证件芯片信息)
所有考生
原件
复印件1份
学历类
学历证书和学位证书
(即本科毕业证书或本科结业证书或2018年9月1日前获得的高职高专毕业证书或硕士、博士学位证书)
往届考生
原件
复印件1份
学生证
(普通高校、成人高校、普通高校举办的成人高校学历教育应届本科毕业生)
应届考生
原件
复印件1份
学籍电子注册备案表
网上报名编号
网络教育本科生
(2020年9月1日前可毕业)
原件
复印件1份
1.自考准考证
2.自考考籍表(自考准考证注册地自考办打印并加盖公章)
3.专科学历的相关证明材料(专科文凭或学信网的学籍在线验证报告)
自学考试本科生
(2020年9月1日前可毕业)
原件
复印件各1份
其他类
培养单位(即上一个研究生录取单位)出具的同意报考的书面函件或能证明不是在校研究生的相关函件(如培养单位同意退学或同意放弃入学资格等)
在校研究生(以上级返回的网报身份比对结果为准)
原件
复印件1份
入伍批准书
退出现役证
报考“退役大学生士兵”专项硕士研究生招生计划的考生
原件
复印件1份
本人户口簿
有四川省户口的往届考生
原件
复印件各1份
就业单位出具在职证明
近三个月社保缴费清单
无四川省户口、但在四川省工作的往届考生
原件
复印件1份
网址:
http://www.scmc.edu.cn/html/Notice/20190923092101.html
【5147】四川工商学院眉山校区
现场确认时间:
2019年11月7日至11月10日,每天上午9:00-12:00,下午2:30-5:30。
现场确认地址:
眉山市眉山大道岷东段9号,教学楼B5区一楼B5-105
现场确认材料:
考生现场确认时应提交本人居民身份证、学历学位证书(应届本科毕业生持学生证)和网上报名编号,由报考点工作人员进行核对。报考“退役大学生士兵”专项硕士研究生招生计划的考生还应提交本人《入伍批准书》和《退出现役证》原件或复印件。
网址:
https://yz.chsi.com.cn/sswbgg/pages/msg_detail.jsp?dwdm=5147&msg_id=589928
【5148】成都文理学院
现场确认时间:
①11月7日:高校应届本科毕业考生进行现场确认;②11月8、10日:社会考生进行现场确认。 时间:2019年11月7、8、10日9:00-17:00;
现场确认地址:
成都文理学院金堂校区(金堂县学府大道279号)体育馆 。
现场确认材料:
本人参加现场确认,并采集指纹和照相。现场确认材料除了带原件外,均需交复印件,复印件请按照以下顺序整理装订好,并在复印件右上角醒目写上本人姓名和报名编号。 (一)已经取得本科毕业证的考生①本人居民身份证; ②本人毕业证、学位证或学信网上打印的《教育部学历证书电子注册备案表》 ③境外获得的学历学位证书,须经教育部留学人员服务中心进行学历认证后方才有效 ④户口在本省的应提供本人户口簿原件;在我省工作但户口未随迁者须提供就业单位出具的在职工作证明及近三个月社保缴费清单。
(二)应届本科毕业生 1、普通高校应届本科毕业生 ①本人居民身份证原件; ②学生证原件; ③学信网上打印的《教育部学籍在线验证报告》。 2、成人高校、普通高校举办的成人高校学历教育应届本科生 ①本人居民身份证原件; ②学生证及普通高校(或成人高校)出具的何时能毕业的相关证明及复印件。 3、网络教育本科生 ①本人居民身份证原件; ②持“学籍电子注册备案表”。 ③户口在本省的应提供本人户口簿原件;在我省工作但户口未随迁者须提供就业单位出具的在职工作证明及近三个月社保缴费清单。
(三)在2020年9月1日前可取的国家承认本科毕业证书的自考本科生 ①本人居民身份证原件; ②出具自考准考证注册地自考办打印加盖公章的考生考籍表和专科学历的相关证明材料(专科文凭或学信网的学籍在线验证报告)。 ③户口在本省的应提供本人户口簿原件;在我省工作但户口未随迁者须提供就业单位出具的在职工作证明及近三个月社保缴费清单。
网址:
https://yz.chsi.com.cn/sswbgg/pages/msg_detail.jsp?dwdm=5148&msg_id=590446
【5149】四川工业科技学院罗江校区
现场确认时间:
11月7日 上午:8:30—11:30
下午:14:30-17:00 报名号最后一位是:0、1、2、3
11月8日 报名号最后一位是:4、5、6、7
11月9日 上午:8:30—11:30
下午:13:00-17:00 报名号最后一位是:8、9
11月10日 上午8:30-11:30 下午:14:00-16:00 补考名的考生 。
注:为避免考生集中拥挤,请尽量按安排时段现场确认,如有特殊事项,可自行适当调整,最后确认截止时间为11月10日下午16:00。
现场确认地址:
四川工业科技学院罗江校区管理学院实训中心
注意:考点考场设在四川省德阳市罗江区大学路59号(四川工业科技学院罗江校区)
现场确认材料:
①身份证,②应届生的学生证,③往届生的毕业证(或学信网的学籍在线验证报告),④自考本科生(应届)须出具自考准考证、注册地自考办打印加盖公章的考生考籍表和专科学历的相关证明材料(专科文凭或学信网的学籍在线验证报告),⑤本省户口往届生的户口簿原件,⑥在我省工作但户口未随迁者须提供就业单位出具的在职工作证明及近三个月社保缴费清单(以上材料需复印)
网址:
https://yz.chsi.com.cn/sswbgg/pages/msg_detail.jsp?dwdm=5149&msg_id=591557
【5150】南充市大学中专招生委员会办公室
现场确认时间:
本考点只接受报名号前4位为5150的考生进行现场确认。
时间:2019年11月6—9日,8:30-11:30,14:30-17:30;
为避免排长队,特作如下安排:
11月6日 接受报名号尾号为1、2、3的考生确认
11月7日 接受报名号尾号为4、5、6的考生确认
11月8日 接受报名号尾号为7、8、9的考生确认
11月9、10日 接受报名号尾号为0的考生确认和前三天因特殊原因未能赶到参加现场确认的考生确认 。
现场确认地址:
南充市滨江北路二段6号金鸿大酒店3楼会议厅
现场确认材料:
考生前往现场确认时须携带以下3类材料:
1、身份类,2、学历类,3其他类。




网址:
【5151】四川城市职业学院
现场确认时间:
①11月7日报名号尾数为0、1、2进行现场确认;②11月8日报名号尾数为3、4、5、6进行现场确认;③11月9日报名号尾数为7、8、9进行现场确认;④因接待人数有限,请按尾号分流安排到校确认,11月10日仅接受个别考生补确认;⑤现场确认时间为8:30-17:00;17:00之后整理备份当天确认数据,不再接受现场确认;⑥现场确认必须由考生本人来现场采集图像信息和指纹信息。
现场确认地址:
四川省成都市龙泉驿区洪河大道中路351号图书馆
现场确认材料:
考生(不含推免生)必须携带本人第二代身份证或第三代身份证(无身份证的军人需提交附件中的表格)和网上报名编号来现场确认。境外获得的学历学位证书,须经教育部留学人员服务中心进行学历认证后方才有效。如网上报名提示学历需审核的考生需出示学历认证相关材料(《中国高等教育学生信息网》认证或当地省教育厅认证中心认证)。对未取得本科毕业证的自考本科毕业生和网络教育本科应届毕业生要提供按照省级教育考试机构要求的证明材料。
网址:
https://yz.chsi.com.cn/sswbgg/pages/msg_detail.jsp?dwdm=5151&msg_id=590452
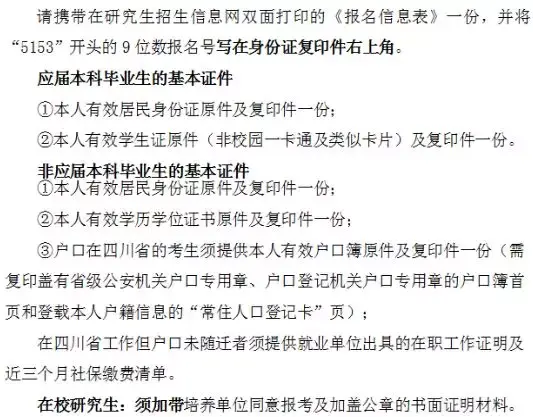
【5153】四川轻化工大学宜宾校区
现场确认时间:
现场确认地址:
宜宾市临港经济技术开发区大学城188号
现场确认材料:

网址:
http://yjs.suse.edu.cn/p/0/?StId=st_app_news_i_x637082398768513718
【5154】遂宁市大学中专招生委员会办公室
现场确认时间:
2019年11月6日-10日(上午9:00-11:30,下午14:00-17:00)。
为使现场确认工作有序开展,减少排队时间,请考生本人根据自己的报名号,在以下规定的时段内参加现场确认。
11月6日:接受报名号尾号为1,2的考生
11月7日:接受报名号尾号为3,4,5的考生
11月8日:接受报名号尾号为6,7,8的考生
11月9日:接受报名号尾号为9的考生
11月10日:接受报名号尾号为0的考生
现场确认地址:
遂宁广播电视大学(遂宁市船山区盐关街51号)。
现场确认材料:
(一) 所有考生均须提交以下材料:
1、本人以“5154”开头的九位数网上报名编号(请考生在中国研究生招生信息网上打印出本人的《报名信息表》备查);
2、本人有效居民身份证原件(须确保能顺利读取证件芯片信息)及复印件1份(注:身份证正反面复印在一页)。
(二)不同学历学籍考生分别提交以下材料:
1、往届生
(1)户口在四川省的考生须提供本人有效户口簿原件及复印件1份(注:需复印盖有省级公安机关户口专用章、户口登记机关户口专用章的户口簿首页和登载本人户籍信息的“常住人口登记卡”页);
注:在我省工作但户口未随迁者须提供工作证明及近三个月社保缴费清单原件及复印件1份。
(2)学信网上打印的《教育部学历证书电子注册备案表》;
(3) 本人有效学历学位证书原件及复印件1份。
注:以本科毕业同等学力报考的人员须在2018年9月1日前取得国家承认的高职高专毕业证书,符合招生单位对考生提出的具体学业要求。 2、应届本科毕业生 (1)普通高校应届本科毕业生 ①学信网上打印的《教育部学籍在线验证报告》; ②学生证原件和复印件1份。
(2)成人高校、普通高校举办的成人高校学历教育应届本科生
①学生证原件和复印件1份;
②普通高校(或成人高校)出具的何时能毕业的相关证明及复印件1份。 (3)网络教育本科生(2020年9月1日前可毕业) :持“学籍电子注册备案表”。 3、在2020年9月1日前可取得国家承认本科毕业证书的自考本科生
(1)自考准考证原件及复印件1份;
(2)出具自考准考证注册地自考办打印加盖公章的自考考籍表;
(3)专科学历的相关证明材料:专科文凭原件及复印件1份、学信网的学籍在线验证报告。
网址:
http://www.snszsks.cn/detail/2576.html
【5155】广元市教育考试中心
现场确认时间:
2019年11月6日-9日(上午9:00-11:30,下午14:00-17:00)
广元教育考试中心考点只接受报名号前4位为5155的考生进行现场确认。
为避免排长队,特作如下安排:
6日,接受报名号尾号为1、3、5的考生确认;
7日,接受报名号尾号为2、4、6、8的考生确认;
8日,接受报名号尾号为7、9、0的考生确认;
9日,接受前三天因特殊原因未能赶到参加现场确认的考生确认。
现场确认地址:
广元中学:四川省广元市利州区东坝电子路172号
现场确认材料:
普通高校应届本科毕业生 (1)本人有效居民身份证原件; (2)学信网上打印的《教育部学籍在线验证报告》。
成人高校、普通高校举办的成人高校学历教育应届本科生 (1)本人有效居民身份证原件; (2)学信网上打印的《教育部学籍在线验证报告》。
网址:
https://yz.chsi.com.cn/sswbgg/pages/msg_detail.jsp?dwdm=5155&msg_id=590430
【5156】西南科技大学城市学院
现场确认时间:
2019年11月6日至2019年11月10日
11.6号为西南科技大学城市学院应届毕业生现场确认时间;
11.7-11.8号为报名号尾号为奇数的考生现场确认时间;
11.9-11.10号为报名号尾号为偶数的考生现场确认时间。
现场确认地址:
城南校区:四川省绵阳市游仙区三星路11号
现场确认材料:
考生可提前准备好:
①身份证,
②应届生的学生证,
③往届生的毕业证,
④自考本科生(应届)的考籍表和专科学历证明材料,
⑤本省户口往届生的户口簿原件,
⑥外省户口往届生在四川省内的工作证明,需提供近三月的社保缴费流水证明。
网址:
https://yz.chsi.com.cn/sswbgg/pages/msg_detail.jsp?dwdm=5156&msg_id=590884
预约报名咨询专线
19182122380 版权所有:成都万通汽车培训职业技能学校有限公司 蜀ICP 备1107724号