2022-09-21 来源:成都万通汽车培训学校
近期有比较多家长关注3+4是啥,今天小编带大家一起来看看。
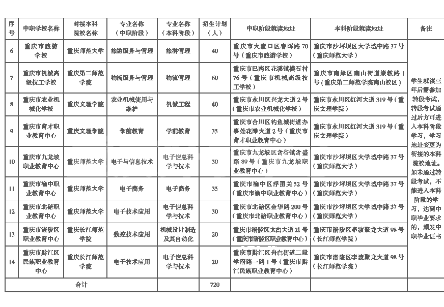
2020年参与“3+4”试点的中职学校 14 所、专业点 20 个,衔接本科院校 8 所、专业点 16 个,招生计划 720 人;参与“五年制”试点的中职学校 13 所、专业点 31 个,衔接高职院校 9 所、专业点 25 个, 招生计划 2200 人。
什么是3+4
所谓的“3+4”,是中职学校与本科院校联合培养学生的一种模式,学制为7年(三年中职、四年本科),即前三年在中职学校学习,执行中职学校收费标准,3年后,参加转段考试,合格后进入对应的高等院校进行4年的本科学习,毕业后颁发本科毕业证。在整个7年的学习时间里,由中职学校与本科院校共同制定对口专业理论知识课程和技能训练课程相衔接的教学体系,系统培养本科层次的复合型、应用型技术人才。学生经7年学习毕业考核合格,由本科院校颁发本科教育学历证书,享受普通本科毕业生待遇,按当年的高校毕业生就业政策就业。怎么升入大学本科
在中职学校学习满3年后,需要经过相对应的转段考试,考试合格后,才可转入对口的本科院校学习4年。若转段时未达到相应本科高校录取分数线的,但符合五年制高职转段录取条件的中职学生,可以按五年制高职管理办法进入专科阶段学习。3+4优势
1.有利于适合分数段在510分至560分之间的初中毕业生通过报考“3+4”进入优质的本科大学。2.升入大学较为容易,更加可靠。选择“3+4”的学生不需要参加高考,只需要参加转段考试即可升入本科大学就读。3.在对口本科院校期间,可以享受和统招学生同样待遇。毕业时颁发本科文凭,授予学士学位。4.“3+4”包本科,从公布的学校及专业对口目录来看,很多职高对应的二本院校都不错,其中不乏重庆邮电大学、重庆师范大学、重庆理工大学、重庆科技学院这样比较好的二本,专业也集中在容易就业的汽车、计算机等领域,对于没把握通过高中学习考上本科的中等生来讲,是不错的机会。3+4劣势
1.“3+4”可供选择的专业较少,主要为技能应用专业,比如畜牧、汽修、药物制剂等少部分专业。2.“3+4”并不是百分百可以升入本科,需要参加转段考试,考试不及格直接颁发中职毕业证。3.部分职高的校风不是很好,职高的很大一部分学生都是不学无术,学生普遍松散,在这样的环境下,孩子难免会受影响。家长需着重考虑。3+4成绩要求
报考“3+4”对学生的成绩是有相应要求的,学生需要参加中考,且分数要求较高,每年“3+4”的录取分数线由市招办统一划定并公布!2018年3+4录取线为515分2019年3+4录取线为510分2020年3+4录取线为530分3+4及3+2学校名单“3+4”学校名单及专业
2020年参与“3+4”试点的中职学校 14 所、专业点 20 个,衔接本科院校 8 所、专业点 16 个,招生计划 720 人。
2020年3+4学校名单:


2020年参与“五年制”试点的中职学校 13 所、专业点 31 个,衔接高职院校 9 所、专业点 25 个, 招生计划 2200 人。
2020年五年制学校名单:


五年制分为五年一贯制和3+2模式(3年中职+2年高职),毕业拿高职(专科)文凭。
3+2模式,要分初中生和高中生,升学班会有分数线要求,比如重庆工业学校升学班入校成绩不得低于350分。整体来说没得录取分数线的说法,只有相关专业的要求。


建议
要想就读重庆市内联招高中必须达到重庆市联招最低送档线(即联招线),如果达不到该线一般有四种办法:1、部分联招线附近的学校可以接收联招线下的学生,但需要缴纳一定的择校费,这部分学校较少也要参考具体中考分数,到时候可以具体咨询下(往年情况)。2、选择联招线下的普通高中。基本上每个区都有一些普通高中,他们的收分大部分在联招线下,如果觉得孩子小还是需要多读书的可以考虑选择这种普高。3、选择中职。确实离联招线较远的可以早点考虑去读中职了。4、选择3+4。既能学到一技之长也能拥有本科文凭。至于到底是走联招,普高,还是3+4,家长和学生可以根据自身的情况综合考虑!END
如果您的孩子正面临小学入学、初中入学、高中入学这三个重要的阶段对未来学校和政策方面有些许疑问或者有提升成绩的需求欢迎扫码联系我们
猜您喜欢往期精选▼中考资讯 | 重庆中考时间、指标到校有哪些变化?最新爆料!2021重庆中考将改为考前填报志愿?中考报名开始,升学途径、准备事项全分析!
预约报名咨询专线
19182122380 版权所有:成都万通汽车培训职业技能学校有限公司 蜀ICP 备1107724号