2022-08-11 来源:成都万通汽车培训学校
初中,高中,是所有学生人生最重要,也是最关键的节点之一。
而一个好的学校,好的学习环境,对每一个学生都相当重要
眨眼初中三年匆匆过去了,很多学生都把目标都锁定了高中!
大家也知道,许多比较优质的高中几乎是公办高中,而民办的费用高且质量可能没这么好。
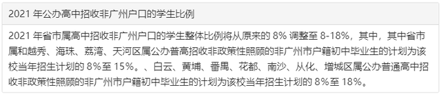
然而据数据统计,在21年的时候,广州中考有1/3的考生是非户籍生,但令人欣慰的是在去年,提高了录取比例,公办高中招收非户籍生,从以往的8%提升到了8-18%,那可谓是,非户籍生招生名额大大增加啊,整体的录取分数线下降,34所学校录取分数线降至30分以上。

就算是以上这种情况,竞争仍然激烈呀!
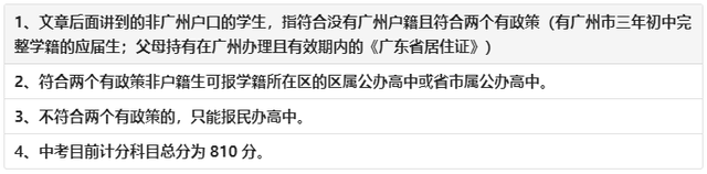
那非广州户口的学生中考究竟要考多少分才能上公办高中呢?
我们先来科普下中考政策知识!


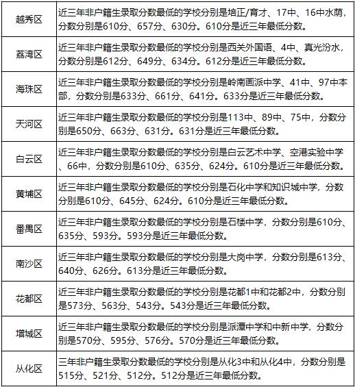
近三年公办高中录取的最低要求
要回答非广州户口的初中毕业生至少要考多少分可以上公办高中这个问题,这意味着你要关注,所处的升学区最低录取分数线的那间公办高中。比如你的学籍区在番禺区,那你就要关注番禺区最低录取分数线的公办高中学校,2021年广州普通高中录取,由于招生人数的限制,广州本地的初中毕业生与非本地的初中毕业生的录取分数差距依旧明显。多的甚至可以达到100多分! 2021年是石北中学629分,意味着非广州本地的初中毕业生最少要考629分才有机会就读。这个629分就远超广州本地生录取分数线114分,所以不同学籍的所在区域,考上公办高中的最低要求也不一样。



这边老师总结下:
第一梯队630分以上:海珠区、天河区
第二梯队610分:越秀区、荔湾区、白云区、黄埔区、南沙区
第三梯队570-590分:番禺区、增城区
第四梯队540分:花都区
第五梯队510分:从化区
非户籍生择校建议
对于学校的选择,我们可以从这三个方面来看第一,我们可以选择学校的数量,在老三区区属的高中最多,其次就是番禺区。因为老三区目前是一个区报考的,也就是说有海珠、越秀、荔湾其中一个区的学籍,都可以报考三个区的区属高中。第二,从名校角度去看,老三区区属的高中不仅仅是数量多,且口碑名校也相对比较多,可供选择的学校较多。第三,从升学的情况去看,白云、天河的非户籍生多,高分段中考竞争相对大。因天河区、黄埔区可选择的区属高中较少,且往年的非户籍生录取分数线也相对高!

预约报名咨询专线
19182122380 版权所有:成都万通汽车培训职业技能学校有限公司 蜀ICP 备1107724号