2022-08-11 来源:成都万通汽车培训学校
2022年秋季入学长沙县城区街道幼升小学区怎样划分,小升初如何划片?8月10日,《长沙县城区义务教育阶段2022年秋季招生入学办法》(以下简称《办法》)出炉,明确了城区公办小学和初中一年级入学办法等,快来看看吧。
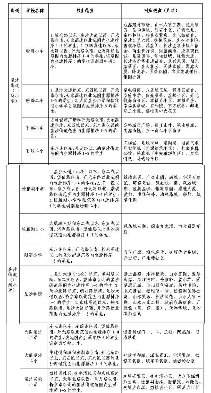
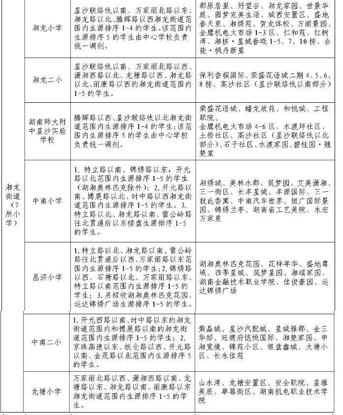
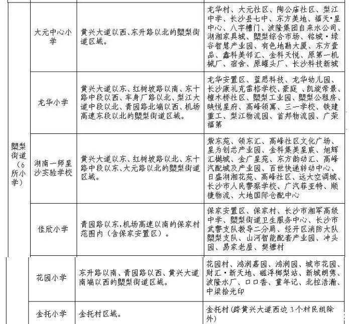
城区33所小学学区划分
此前在2022年5月,符合条件的学生已在长沙市普通中小学入学报名系统录入了相关信息,《办法》表示,学校组织对相关入学报名资料进行初审,8月份进行现场审核,凡未进行网上报名的学生原则上服从学位调剂。
对于城区公办小学一年级入学办法,《办法》表示,城区是指星沙街道、湘龙街道、泉塘街道、长龙街道、㮾梨街道五个街道,并公布了五个街道所属33所小学的招生学区划分范围。具体学区划分见下表:




家长们需要注意的是,根据安排,符合入学条件的学生(包括已经网报和未进行网报的学生),均将于8月14日(周日)、15日(周一)两天,对照生源排序类型及资料要求(已经网报的学生带好网上报名信息采集表),带齐相关入学资料原件和复印件去对应的学区学校进行现场资料审核。8月19日(周五),城区各学校将向社会公示该校小一入学新生名单。
9所初中学校划片安排
在城区街道内小六学生升初中入学,《办法》表示城区星沙中学、松雅湖中学、特立中学、百熙实验学校初中部、湖南师大附中星沙实验学校、泉塘中学、天华中学、南雅星沙实验学校、梨江中学9所初中学校原则上实行单校划片、多校划片和相对就近、适当调剂相结合的招生原则(班额控制在55人以内),按以下学区划分到对应中学就近入学。具体划片安排为:

目前,公示及发放通知书已于7月9日进行,城区内初一新生需持录取通知书于8月24日进行预报到。
对于城区街道外小六学生来城区升初中入学,《办法》分为有城区有房(户)类和城区无房(户)类。其中城区有房(户)类需要根据要求带相关材料到居住地址对应中学进行入学资料审验报名。城区无房(户)类同样根据相关要求,按照下表所示,到居住证地址对应中学进行入学资料审验报名。

据悉,8月26日(周五),长沙县城区各初中学校向社会公示该校初一入学新生名单。
与此同时,《办法》明确毕业年级(小六年级和初三年级)一般不插班、不转学。非毕业年级确实有转学插班需求的学生,根据长沙县城区公办小学\初中插班登记地点安排进行现场报名登记。具体插班登记地点安排如下:


要注意的是,有转学插班需求的学生报名登记时间为:小二至小五年级为8月17日(周三);初二年级为8月25日(周四)。
2022年秋季学期,长沙县全县中小学开学报到时间为8月27日、28日。
潇湘晨报记者李楠 通讯员杨宁 蒋景文
新闻线索爆料通道:应用市场下载晨视频客户端,进入晨意帮忙专题;或拨打晨视频新闻热线0731-85571188。
预约报名咨询专线
19182122380 版权所有:成都万通汽车培训职业技能学校有限公司 蜀ICP 备1107724号