2022-08-11 来源:成都万通汽车培训学校
在孩子很小的时候,家长便十分在意自己孩子接受到的教育。
只有让自己孩子接受到好的教育,那么孩子的未来便有更大的可能有着更好的发展前途。
不少家长都会选择给孩子报名一些培训机构,但是在双减政策实施后,许多学科类辅导班,培训班都受到了很大的冲击,有的机构不得不选择转行,甚至是宣告倒闭。

也正因如此,非学科类的培训班逐渐兴起,并且受到很多家长的喜爱,为了让孩子德智体美劳全面发展,便会给自己的孩子报名一些兴趣班。
但是最近就有不少新闻爆出,家长给孩子报名培训机构后,在孩子的课程进行的过程当中,培训机构却突然关门。
交了学费,却无法正常上课,甚至连学费都无法退还,不少的家长都遇到了这样的问题。

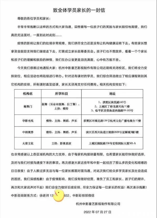
浙江杭州的李女士(化名)在给自己的孩子报名了培训班之后,按照计划孩子本应该接受120个课时的学习,但是自己的孩子在上了3次课之后,机构却突然闭校。
事情的原委是这样的。李女士看到周围许多家长都给孩子报名了兴趣班,心想,自己的孩子也不能输在起跑线上,于是也给自己的孩子报名了兴趣班。

报名兴趣班一共花费了3万元,共有120个课时,课程上主要有模特表演、主持、朗诵等。
报名后,李女士的孩子最开始上过3次课,每一次课按照2个课时计算,也就是说李女士的孩子一共需要上60次课,才算得上结课。

在孩子上了3次课之后,因为家中有事需要处理,随后便把孩子送回了老家,并且也和培训学校请了假。
在请假期间,一直都有培训学校的老师询问李女士的孩子多久能正常上课,以便于排课。

但是李女士没有想到的是,她突然收到一封《致全体学员家长一封信》,信中表示:该机构现在的处境非常困难,拼尽全力也没有让机构健康运转下去。
而且信中还说到,将于近期关闭校区,对于还有课时的学员,会帮助大家转到其他机构安排,直到结课。
其暗含的意思就是,钱是没有办法退了,对于还有课时的学员来说,唯一的解决办法就是转到其他机构免费将课程上完。

面对这样的结果,有的家长选择了同意,但是也有家长却不认可,认为其他机构自己并不熟悉,并不愿意就这样转过去,希望用退钱的方式来解决这件事。
该机构有关负责人表示,不是不愿意退钱,而是真的没有钱。并且自己也没有跑路,校区没有人的原因是房租拖欠,物业要求搬走。
对此,该机构表示自己正在积极地筹钱,如果能筹到钱,也会继续找个场地继续开下去。
报名培训机构,家长应该注意什么?
因为给孩子报名培训课程的都是家长,家长也更应该擦亮眼睛,在选择机构之前,对机构应该做好充分的了解,选择正规的机构。

因为受到多方面因素的影响,许多机构也出现了一些困难,家长在给孩子报名的时候,合理购课也是一种不错的选择,不要因为贪图便宜而一次性购买大量的课程,否可很有可能得不偿失。
在双方签订合同的时候,对于合同内容要仔细地审核,甚至一些合同本是就是违法的,那么就更加需要家长擦亮双眼。
关心自己孩子未来的发展,这是一件好事,但是在给自己孩子报名培训班的时候,不能盲目,选择最适合自己孩子的,才是最好的。
预约报名咨询专线
19182122380 版权所有:成都万通汽车培训职业技能学校有限公司 蜀ICP 备1107724号